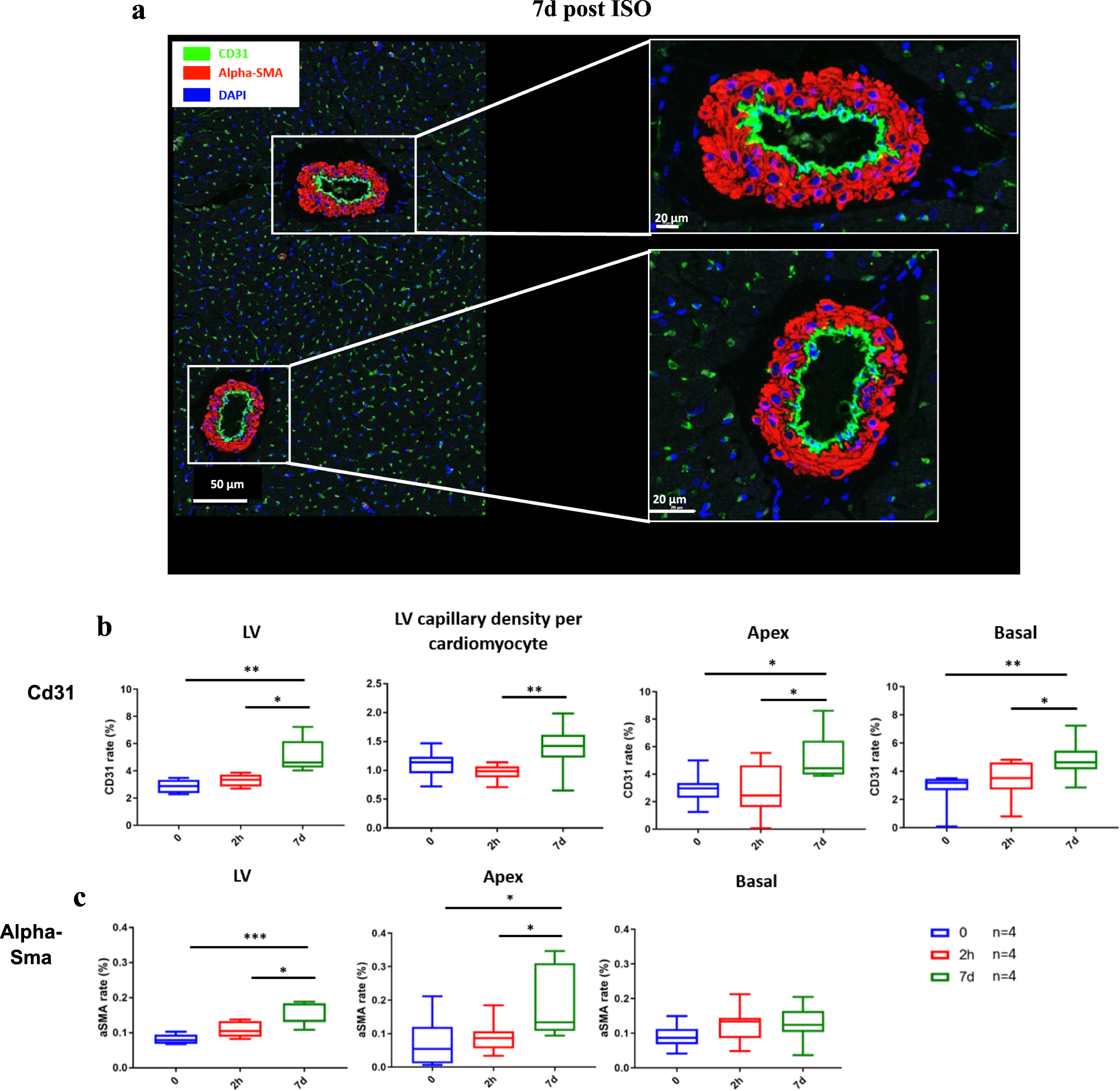
Fig. 6: Post-stress vascular remodeling of the LV.
From: Acute stress induces long-term metabolic, functional, and structural remodeling of the heart

a Representative 4 µm-section of the LV apex co-immunostained for Cd31 and alpha-Sma. The scale bar in the main image represents a length of 50 μm, while the scale bar in the two zoom-in images corresponds to a length of 20 μm. Quantitative analysis of Cd31 and alpha-Sma expression’s rate represented as boxplots showing median, 25 and 75 percentiles, and extremes of values. No dissociation between the Cd31-stained endothelial layer and the alpha-Sma-stained smooth muscle cell layer was found. b Increase in Cd31 expression (in the LV, 0 vs. 7d: p = 0.0013, and 2 h vs. 7d: p = 0.0318; in the apex, 0 vs. 7d: p = 0.0318, and 2 h vs. 7d: p = 0.0300; in the base, 0 vs. 7d: p = 0.0011, and 2 h vs. 7d: p = 0.0162) and in the ratio of capillaries per cardiomyocyte (2 h vs. 7d: p = 0.0003) and c in alpha-Sma (in the LV, 0 vs. 7d: p = 0.0004, and 2 h vs. 7d: p = 0.0209; in the apex, 0 vs. 7d: p = 0.0221, and 2 h vs. 7d: p = 0.0369) at 7d post-ISO indicates endothelial proliferation and angiogenesis. Unpaired comparison tests: *p < 0.05, **p < 0.01 and ***p < 0.001. Statistical significance (p < 0.05) for each variable was estimated by one-way or two-way ANOVA when group variances were equal (Bartlett test); if not the non-parametric Kruskall–Wallis test, and the Holm multiple comparisons test was used to execute simultaneous t-tests. Source data are provided as a « SourceData_Figure6 » file.