Fig. 2: CRISPR/Cas9 knock-out of UHRF1 inhibits 3D growth of KRAS-dependent human lung cancer cells.
From: UHRF1 is a mediator of KRAS driven oncogenesis in lung adenocarcinoma

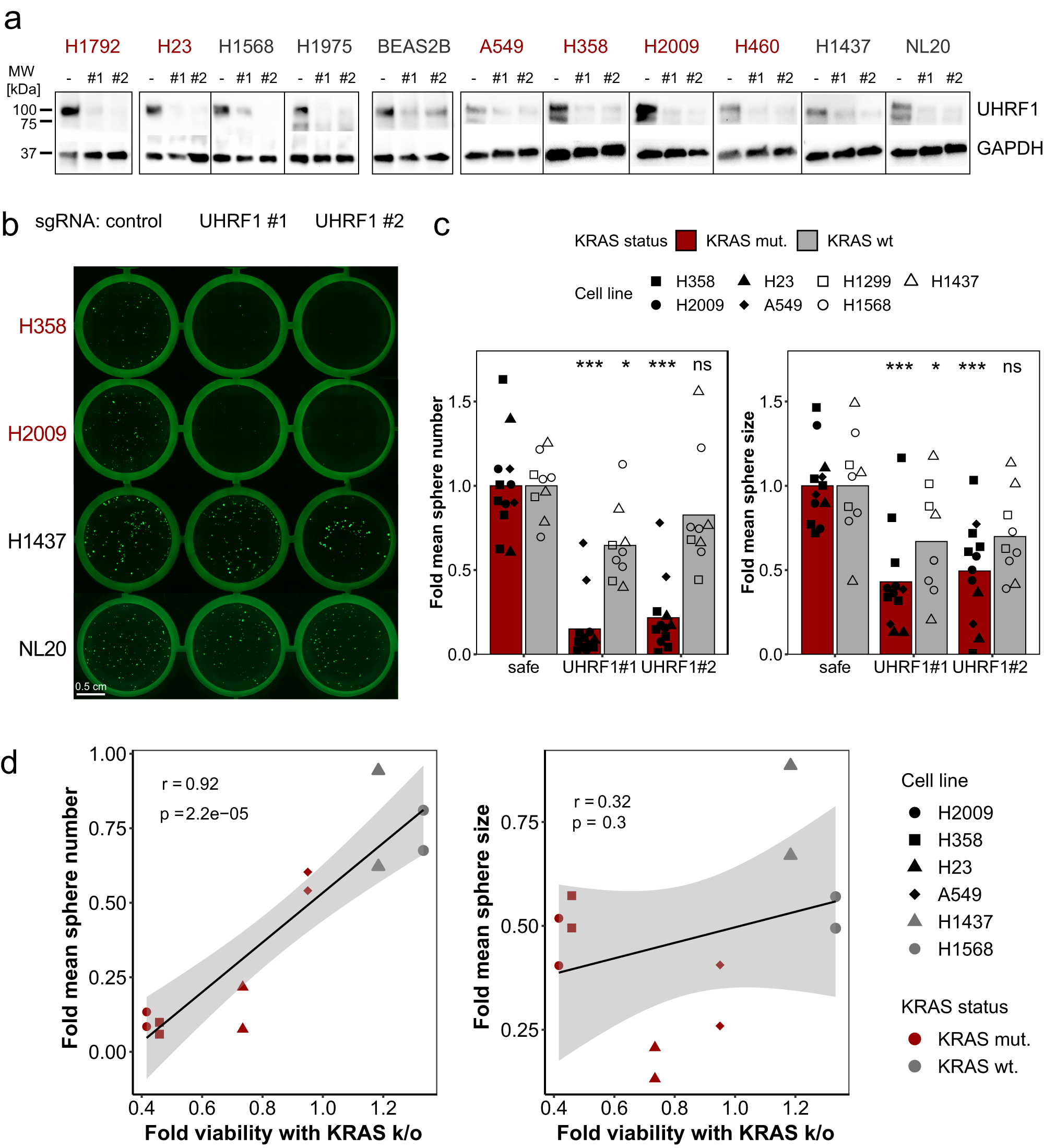
a Representative western blot images showing loss of the UHRF1 protein with CRISPR/Cas9 knock-out of the UHRF1 gene. Safe-cutting control sgRNA indicated with -, two sgRNAs against UHRF1 indicated with #1 and #2. Cell lines with a KRAS mutation indicated in red, KRAS wild-type cell lines in gray font. The experiment was repeated six times. b Representative images of GFP-expressing spheroids from three NSCLC cell lines (H2009, H358, H1437) and one HBEC cell line (NL20) expressing Cas9 and the indicated sgRNAs. Control - safe-cutting control sgRNA, UHRF1 #1 – UHRF1 sgRNA #1, and UHRF #2 – UHRF1 sgRNA #2. The experiment was repeated seven times. c Quantification of sphere number (left) and size (right) in KRAS mutant (H23, H358, H2009, A549) and KRAS wild-type (H1568, H1437, H1299) cell lines. Bars represent means, points represent n = 12 (KRAS mutant cells) or n = 8 (KRAS wild-type cells) individual biological replicates; *p < 0.05, ***p < 0.001, ns - not significant by anova followed by Dunnett’s multiple comparisons test between the indicated UHRF1 sgRNA and the control sgRNA. d Correlation between sphere numbers (left) and size (right) with UHRF1 knock-out and viability with KRAS knock-out. Correlation coefficient and p-value computed using Pearson’s product-moment correlation test. Linear trend lines were generated using a linear model, shaded confidence regions represent CI = 0.95. Source data are provided as a Source data file.