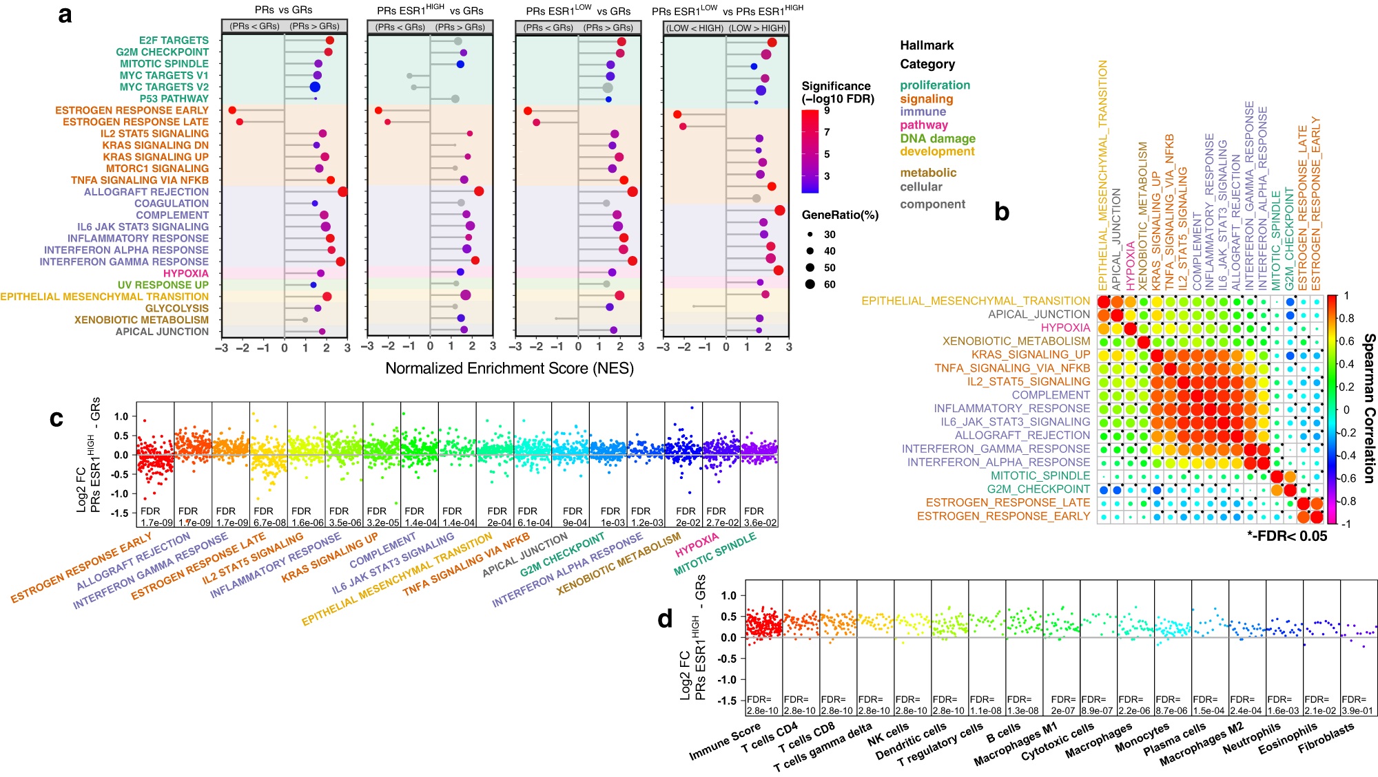
Fig. 3: Hallmark GSEA and TME analysis.

a Plot of normalized enrichment score (NES) of Molecular Signature Database (MSD) Hallmark gene sets from Gene Set Enrichment Analysis (GSEA) for all PRs vs GRs, GRs vs PRs ESR1LOW and GRs vs PRs ESR1HIGH and PRs ESR1LOW vs PRs ESR1HIGH comparisons. Hallmarks with FDR < 0.05 in any comparison shown. Hallmark genes sets with FDR < 0.05 are shown (red to blue colouring based on significance; grey if >0.05). Hallmarks are coloured by biological process categories as shown in legend. b Plot of single samples GSEA score correlations between MSD Hallmark gene sets for GRs and PRs ESR1HIGH. Plot of log2 FC PRs ESR1HIGH – GRs for individual genes within MSD Hallmark gene sets that are significantly different between PRs ESR1HIGH and GRs in GSEA (c) and all Consensus Tumour Microenvironment (TME) breast cancer gene sets (d). FDR values from GSEA analysis. Hallmarks are coloured by biological process category. Source data are provided as a Source data file.