Correction to: Nature Communications https://doi.org/10.1038/s41467-023-38493-7, published online 15 May 2023
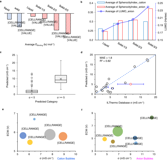
The original version of this Article contained an error in labels for datapoints in Figure 3e and 3f. A new figure replaces the old figure to amend this error.
Old figure:

New figure:

The error has been corrected in the PDF or HTML versions of the Article.
Author information
Authors and Affiliations
Corresponding author
Rights and permissions
Open Access This article is licensed under a Creative Commons Attribution 4.0 International License, which permits use, sharing, adaptation, distribution and reproduction in any medium or format, as long as you give appropriate credit to the original author(s) and the source, provide a link to the Creative Commons license, and indicate if changes were made. The images or other third party material in this article are included in the article’s Creative Commons license, unless indicated otherwise in a credit line to the material. If material is not included in the article’s Creative Commons license and your intended use is not permitted by statutory regulation or exceeds the permitted use, you will need to obtain permission directly from the copyright holder. To view a copy of this license, visit http://creativecommons.org/licenses/by/4.0/.
About this article
Cite this article
Li, K., Wang, J., Song, Y. et al. Publisher Correction: Machine learning-guided discovery of ionic polymer electrolytes for lithium metal batteries. Nat Commun 14, 4111 (2023). https://doi.org/10.1038/s41467-023-39621-z
Published:
Version of record:
DOI: https://doi.org/10.1038/s41467-023-39621-z