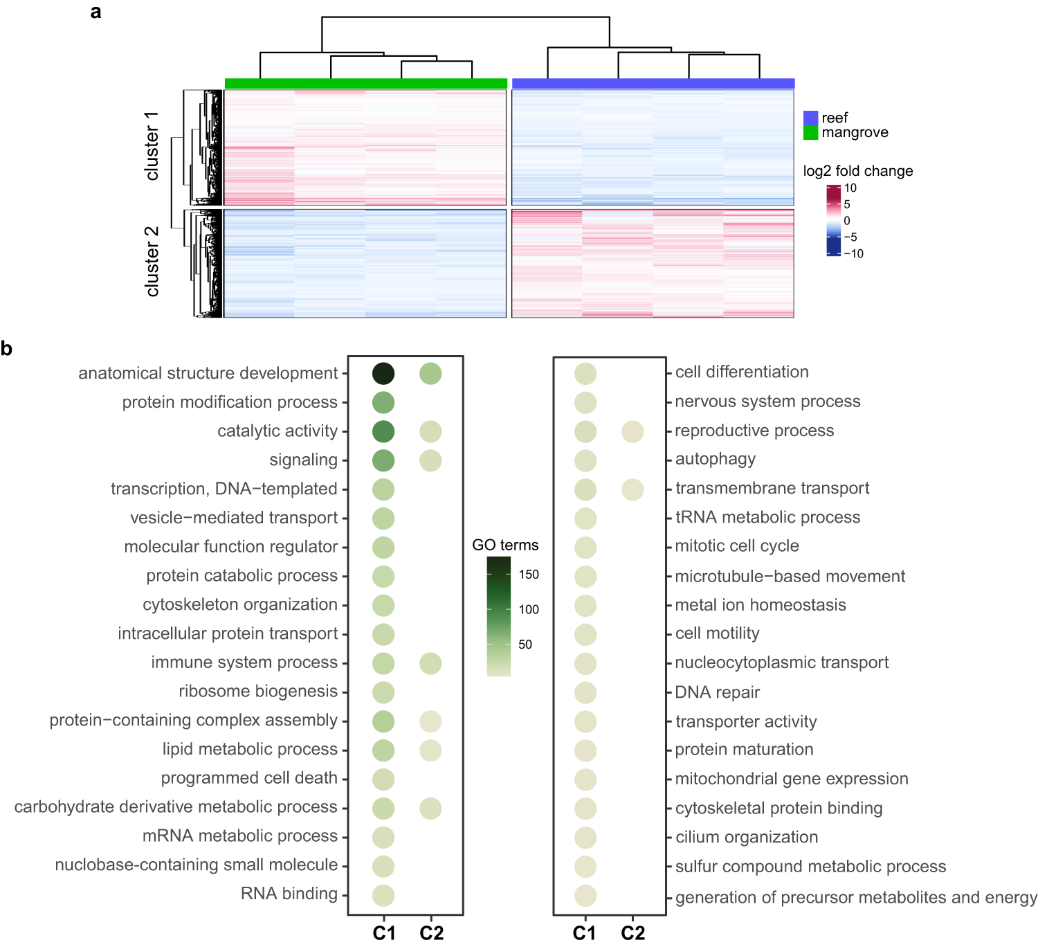
Fig. 2: Gene expression profiles and enriched biological processes between reef and mangrove corals.
From: The role and risks of selective adaptation in extreme coral habitats

a Differentially expressed genes with similar expression profiles grouped into two distinct k-means clusters. Clustering is based on expression (log2 fold-change) relative to the row mean in the gene count matrix. b Biological functions enriched within each gene expression cluster. Each Gene Ontology (GO) slim category summarizes a group of significantly (Wallenius test, p < 0.05) enriched GO terms (list available in Supplemental Data 1). Dot colors represent the number of GO terms enriched within each GO slim. For graphical purposes, only GO slims with more than three enriched GO terms were plotted. C1 cluster 1, C2 cluster 2.