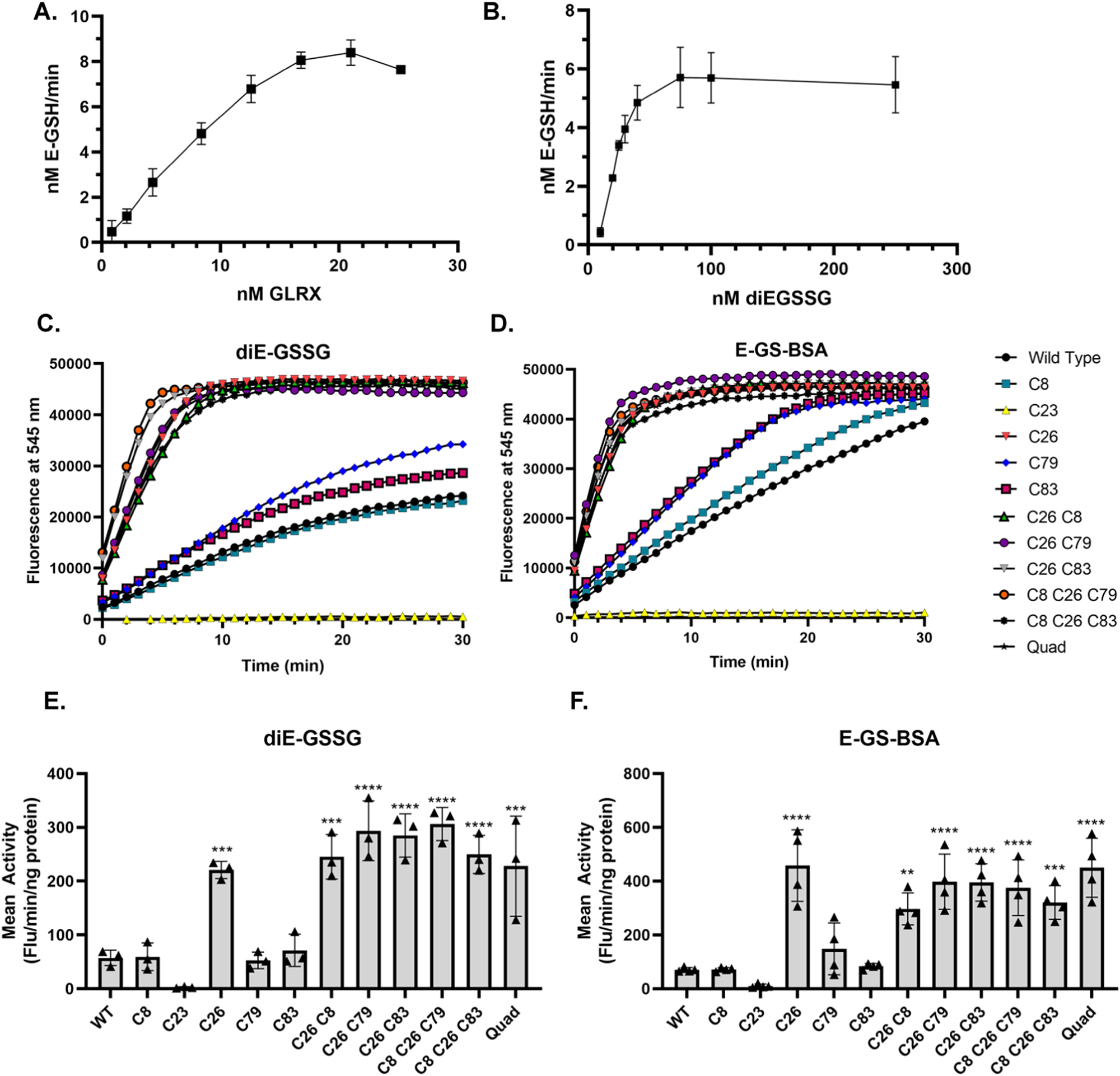
Fig. 2: Mutation of C26, alone or in combination, increases activity of GLRX.

A, B. Kinetic analysis of WT GRLX against diE-GSSG substrate, varying either the enzyme (A) or substrate (B) concentration. Km and Kcat were calculated using Kaleidagraph (5.01). Data are presented as mean ± SD, n = 3. C–F Comparative assessment of WT and Cys-Ser GLRX mutants utilizing diE-GSSG (C, D) or diE-GS-BSA (E, F) as the substrate using 20 nM GLRX. Mean activity was calculated as the slope of the linear portion of each curve normalized to GLRX protein (C, D 25 ng). Mean ± SD, n = 3. Comparisons performed using one-way ANOVA with multiple comparisons and Dunnett correction, *p ≤ 0.05, **p ≤ 0.01, ***p ≤ 0.001, ****p ≤ 0.0001.