Fig. 4: A single cluster of Tk+ neurons are required for air puffs to gate visual aversion.
From: Threat gates visual aversion via theta activity in Tachykinergic neurons

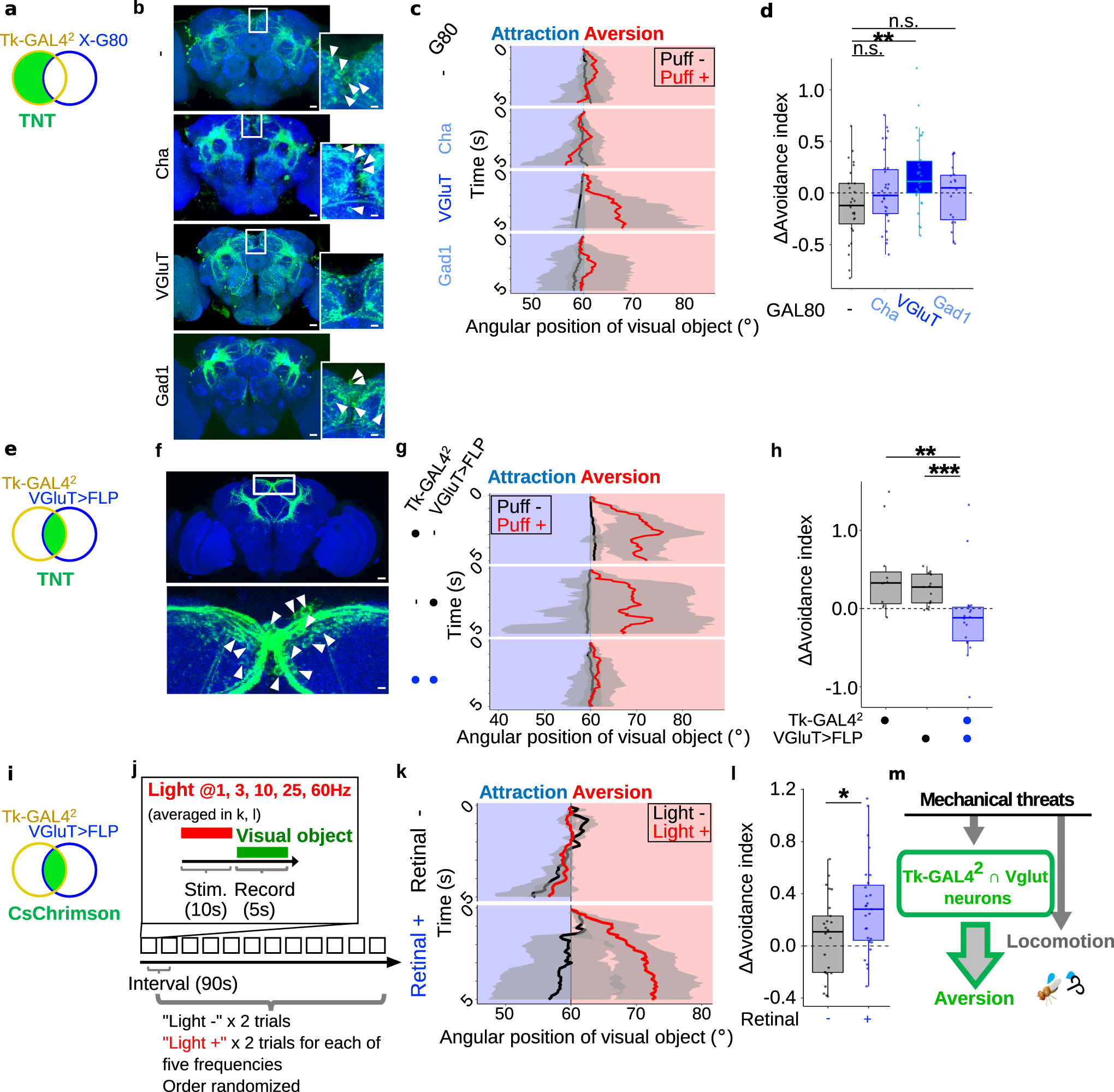
a A schematic diagram of combining Tk-GAL42 and X-GAL80 to restrict the expression of GAL4. b A brain of Tk-GAL42 > mCD8::GFP (green), and brains of Tk-GAL42 > mCD8::GFP (green) combined with VGluT-GAL80, ChAT-GAL80, and Gad1-GAL80, respectively. In this and following, precise genotypes are available in Supplementary Data 3. Brains were immunostained with anti-neuropil marker nc82 (blue). Arrowheads in inlets indicate cell bodies. Scale bars: 25 um (inlet: 10 um). Similar results were obtained across 4, 4, 8, 5 independent samples, for GAL80 = -, Cha, VGluT, and Gad1, respectively. c Example time courses of the visual object’s angular position. In this and following plots g, k results of all trials of an example fly were pooled for each group, and lines and shaded areas represent means and SEM, respectively. d Puff-induced changes in the avoidance indices. N = 27, 30, 30, 19, for GAL80 = -, Cha, VGluT, and Gad1, respectively. In this and following, box plots are generated so that center line indicates median, box limits indicate upper and lower quartiles, and whiskers indicate 1.5x interquartile range. **p < 0.01, n.s.: p > 0.05, two-tailed t-test followed by Benjamini–Hochberg correction. e A schematic diagram of combining Tk-GAL42>stop>TNT and VGluT-FLP to restrict the expression of GAL4. f A brain of VGluT>FLP and Tk-GAL42>stop>mCD8::GFP (green) immunostained with anti-nc82 (blue). The lower image shows a magnified view of the white box in the upper image. Cell bodies are indicated with arrowheads. Scale bars: 15 um (magnification: 5 um). Similar results were obtained across 5 independent samples. g Example time courses of the visual object’s angular position. h Puff-induced changes in the avoidance indices. N = 11, 15, 18, for Tk-GAL42>stop>TNT, VGluT>FLP, and Tk-GAL42>stop>TNT & VGluT>FLP, respectively. ***p < 0.001, **p < 0.01, two-tailed Wilcoxon rank sum test followed by Bonferroni correction. i A schematic diagram of combining Tk-GAL42>stop>CsChrimson and VGluT-FLP to restrict the expression of GAL4. j Time course of the experiment. k Example time courses of the visual object’s angular position. l Puff-induced changes in the avoidance indices. N = 25, 27 for retinal -, retinal +, respectively. *p < 0.05, two-tailed t-test. m Model of the mechanism underlying puff-gated visual aversion and increased locomotion.