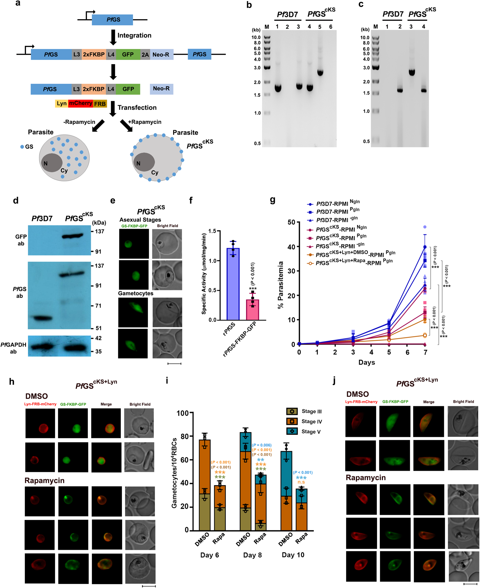
Fig. 5: Conditional knock sideways of GS in Pf.
From: Distinct evolution of type I glutamine synthetase in Plasmodium and its species-specific requirement

a Schematic representation of conditional knock sideways approach to mislocalize PfGS. b Genomic DNA PCR confirmation for PfGScKS parasites. Lane 1 and 4: 1.76 kb product amplified with GS-specific forward and reverse primers. Lane 2 and 5: 2.64 kb product amplified with GS-specific forward and GFP-specific reverse primers to confirm the in-frame fusion. Lane 3 and 6: 1.82 kb product amplified with GS-specific forward and 3’ UTR-specific reverse primer to confirm the integration. Lane M: 1 kb ladder. c RT-PCR confirmation for PfGScKS parasites. Lane 1 and 3: 2.51 kb product amplified with GS-specific forward and GFP-specific reverse primers. Lane 2 and 4: 1.63 kb product amplified with GS-specific forward and reverse primers. Lane M: 1 kb ladder. d Western blot confirmation for GS-FKBP-GFP fusion in PfGScKS parasites. Upper panel: Confirmation of 120 kDa fusion protein in PfGScKS parasites with GFP antibody. Middle panel: Confirmation with PfGS antibody. Lower panel: Parasite GAPDH as a loading control. e Live imaging of GS-FKBP-GFP localization in PfGScKS parasites. Images were captured using 100x objective. Scale bar = 5 μM. For b–e n = 3 independent experiments. f Specific activity of rPfGS-FKBP-GFP fusion protein in comparison with rPfGS. (mean ± SD; **P < 0.001, unpaired t-test; two-sided). n = 4 independent assays performed with two different protein preparations. g Asexual stage growth analysis of Pf3D7 and PfGScKS parasites in RPMINgln, RPMIPgln and RPMI-gln medium, and PfGScKS+Lyn parasites in RPMIPgln medium. (mean ± SD; ***P ≤ 0.001, Two-way ANOVA). Rapa - rapamycin. n = 4 independent experiments. h Live fluorescence analysis of GS mislocalization in rapamycin-treated PfGScKS+Lyn asexual stages. Images were captured using 100x objective. Scale bar = 5 μM. i Analysis of gametocyte maturation in cKS-induced PfGScKS+Lyn parasites in RPMIPgln medium. (mean ± SD; n.s - not significant, **P < 0.01, ***P < 0.001, Two-way ANOVA) Rapa - rapamycin. n = 3 independent experiments. j Live fluorescence analysis of GS mislocalization in rapamycin-treated PfGScKS+Lyn gametocytes, respectively. Images were captured using 100x objective. Scale bar = 5 μM. n = 3 independent experiments. Source data are provided as a Source Data file.