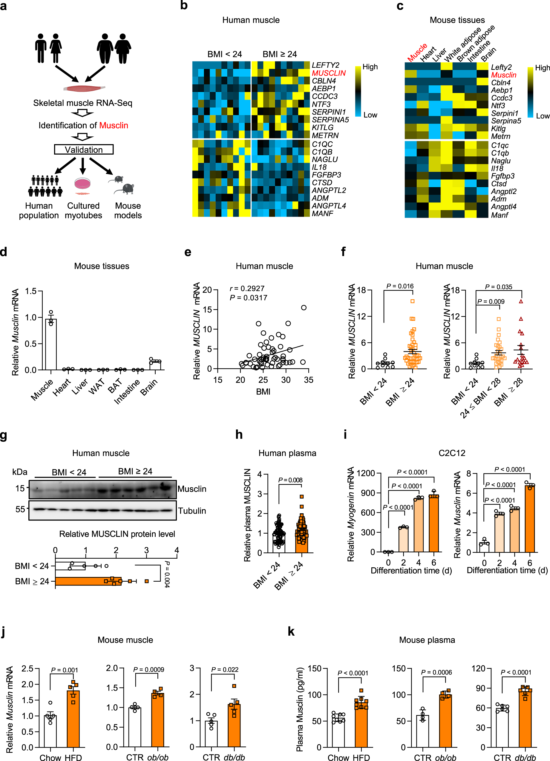
Fig. 1: Identification of muscle secreted protein Musclin as a potential risk factor for metabolic diseases.

All mice used here are male. a Schematic representation of muscle secreted protein screening. b Heatmap of expression of 10 upregulated and 10 downregulated secreted protein-encoding genes in muscles from subjects with BMI ≥ 24 and BMI < 24 (Cutoff: P < 0.05, |Log2 (fold change)| > 0.3 & average reads count > 30). BMI, body mass index. c Expression levels of genes listed in (b) in mouse tissues. d qPCR analysis of Musclin expression (3 months old, n = 3). e Association of relative MUSCLIN mRNA levels to human BMI (n = 54), Spearman correlation analysis with 95% confidence interval. The statistical test was two-sided with α = 0.05. f qPCR analysis of MUSCLIN gene expression. BMI < 24, n = 10; 24 ≤ BMI < 28, n = 27; BMI ≥ 28, n = 17. g Immunoblots of human muscle lysates (top) and quantification of Musclin levels (bottom). BMI < 24, n = 5; BMI ≥ 24, n = 6. h Relative human plasma Musclin levels. BMI < 24, n = 83; BMI ≥ 24, n = 61. i qPCR analysis of Myogenin and Musclin gene expression in C2C12 during differentiation. n = 3 biologically independent cell samples. j qPCR analysis of Musclin gene expression. Chow vs HFD, n = 5 (HFD feeding at 3-month-old, continued for 4 months); CTR vs ob/ob, n = 4 (4 months old, chow diet); CTR vs db/db, n = 5 (5 months old, chow diet). k Radioimmunoassay (RIA) of plasma Musclin levels. Chow vs HFD, n = 8 (7 months old); CTR vs ob/ob, n = 4 (4 months old); CTR vs db/db, n = 6 (5 months old). d, f–h, j, k, data represent mean ± SEM; i data represent mean ± SD. d-h, j-k, n represents biologically independent animals/human samples. f–h, j, k, two-tailed unpaired Student’s t-test; i one-way ANOVA with Tukey’s multiple comparisons. b, c Differential expression analysis of RNA-Seq data was performed using Deseq2 package (P-value by Wald test). Experiments in d–g and i–k were repeated independently three times with similar results. Source data are provided as a Source Data file.