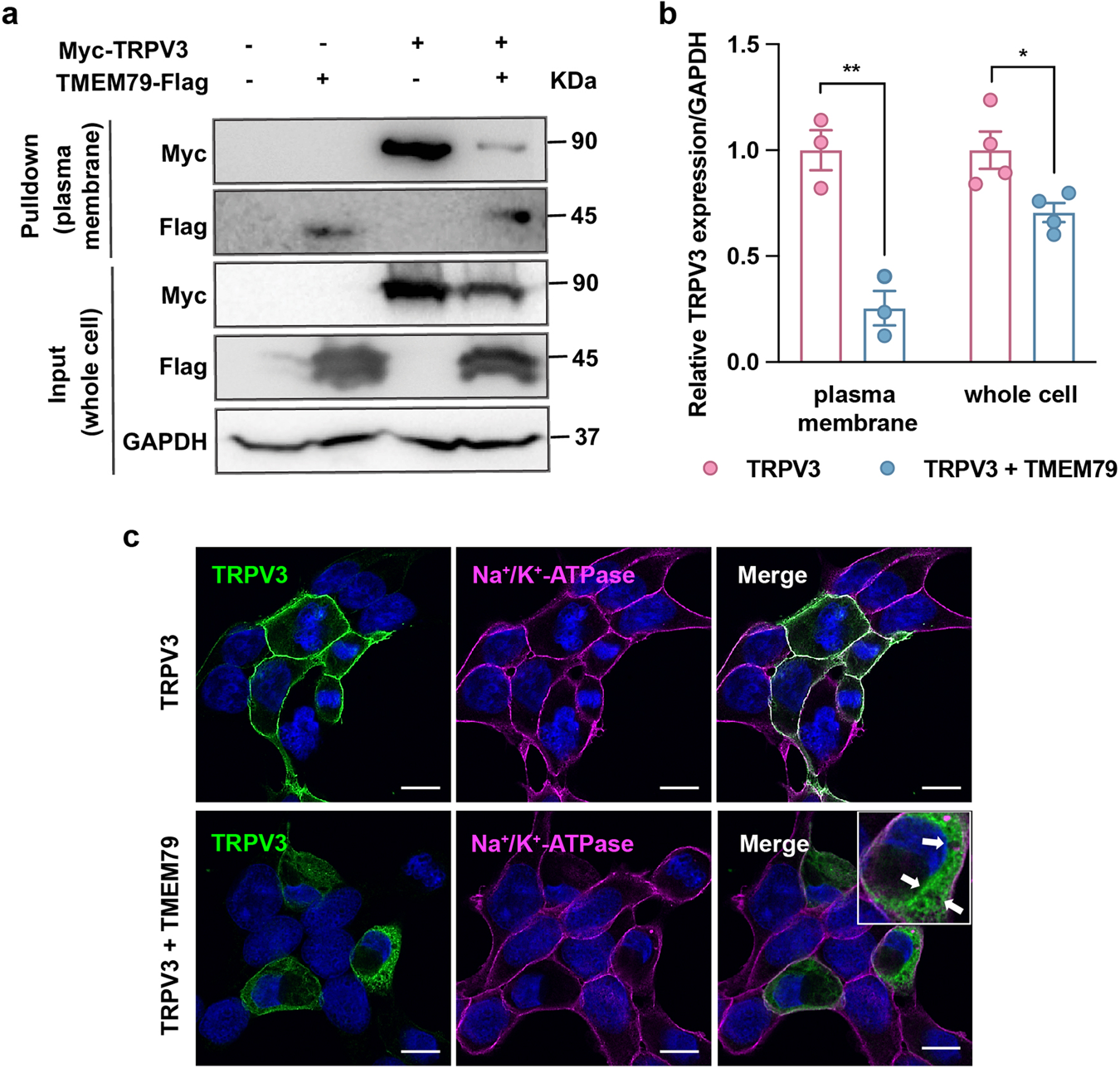
Fig. 2: TMEM79 decreases TRPV3 plasma membrane protein.
From: Involvement of skin TRPV3 in temperature detection regulated by TMEM79 in mice

a HEK293T cells transiently transfected with empty vectors, Tmem79-flag alone, myc-mTrpv3 alone, or both myc-mTrpv3 and Tmem79-flag were biotinylated and immunoblotted with antibodies against the myc-tag and flag-tag at both the cell surface (pulldown) and whole-cell lysate (input) levels. b Quantitative analysis of the normalized band intensities of TRPV3 to GAPDH in HEK293T cells expressing myc-mTRPV3 alone (red circles) or co-expressing myc-mTRPV3 and mTMEM79-flag (blue circles) in the plasma membrane (n = 3) and whole-cell lysates (n = 4). Statistics were performed separately by a one-tailed unpaired t-test. All error bars represent the mean ± SEM. *P < 0.05; **P < 0.01. c Immunofluorescence images of TRPV3 localization (n = 5). HEK293T cells transiently transfected with myc-Trpv3 alone, or both myc-Trpv3 and Tmem79-flag were stained with antibodies against Na+/K+ ATPase (magenta) and myc-tag (green). Nuclei were stained with DAPI (blue). Myc-mTRPV3 alone clearly localizes with Na+/K+ ATPase (a cell membrane marker), while it displays cytoplasmic retention after the overexpression of mTMEM79. The arrows in the enlarged image indicate vacuole-like structures. Scale bars indicate 10 μm.