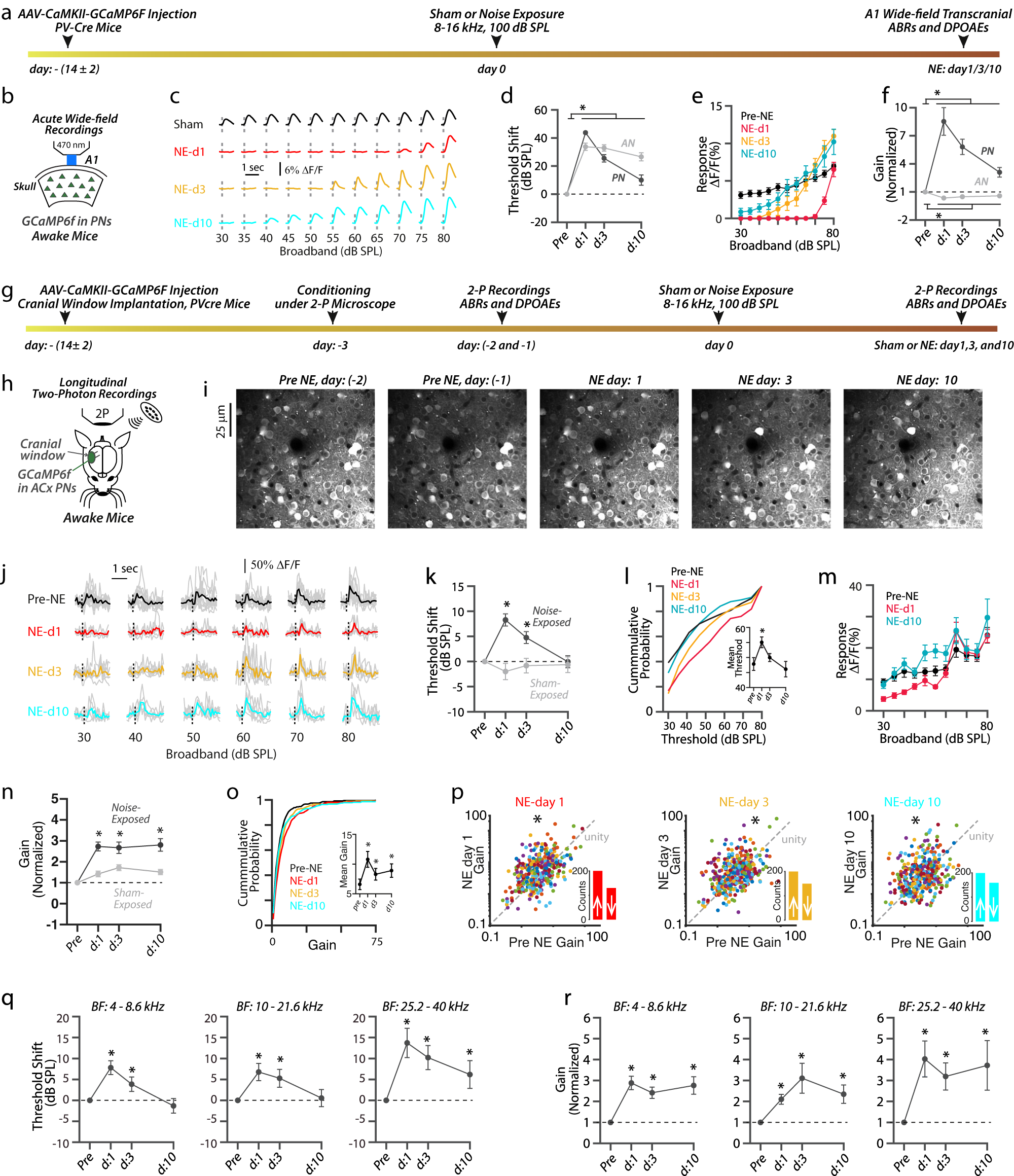
Fig. 2: Robust PN sound-evoked activity (recovery) after NIHL.

a Wide-field (WF) imaging experimental design for A1 PNs. b Experimental setup. c Representative transcranial fluorescence responses of A1 PNs from sham- and noise-exposed mice. d Average change in A1 PN response thresholds (dark gray) before and at 1, 3, and 10 days after noise exposure. The average change in AN threshold (light gray) reproduced from Fig. 1. e Average sound-evoked responses of A1 PNs to broadband sounds from noise-exposed mice. (Intensity vs. time, the effect of time, F = 66.18, p = <1.1 × 10−10). f Average response gain of PNs (dark gray) normalized to pre-noise-exposed gain and at 1, 3, and 10 days after noise exposure (effect of exposure, F = 63.5, p = 3.8 × 10−6). Normalized AN gain (light gray) reproduced from Fig. 1. g Timetable of longitudinal 2P imaging experimental design for A1 L2/3 PNs. h Experimental setup illustrating 2P imaging. i Z-stack images of tracked PNs. j Representative responses from a PN before and after NIHL. k Average change in response threshold of individual PNs from noise (dark gray) and sham (light gray) exposed mice (Noise-exposed: 358 PNs from 11 mice, sham-exposed: 218 PNs from 5 mice, noise vs. sham: effect of exposure, F = 11.6, p = 6.9 × 10−4). l Cumulative probability of PN response threshold. Inset: Average mean threshold of PNs per mouse. m Average responses of individual PNs. n Average gain of individual PNs normalized to pre-exposed gain from noise (dark gray) and sham (light gray) mice. o Cumulative probability of PN gain. Inset: Average mean gain of PNs per mouse. p Scatter plots of the gain of individual A1 L2/3 PNs before and after NIHL. The dotted line represents unity. Insets: Bar graphs represent the number of neurons showing increased gain (↑ above unity) and reduced gain (↓ below unity) after NIHL. q Average change in response threshold and gain r of PNs with Low-BF (left, n = 175 PNs), Mid-BF (middle, n = 110 PNs), and High-BF (right, n = 47 PNs). *p < 0.05; statistical values are given in Supplementary Table 2.