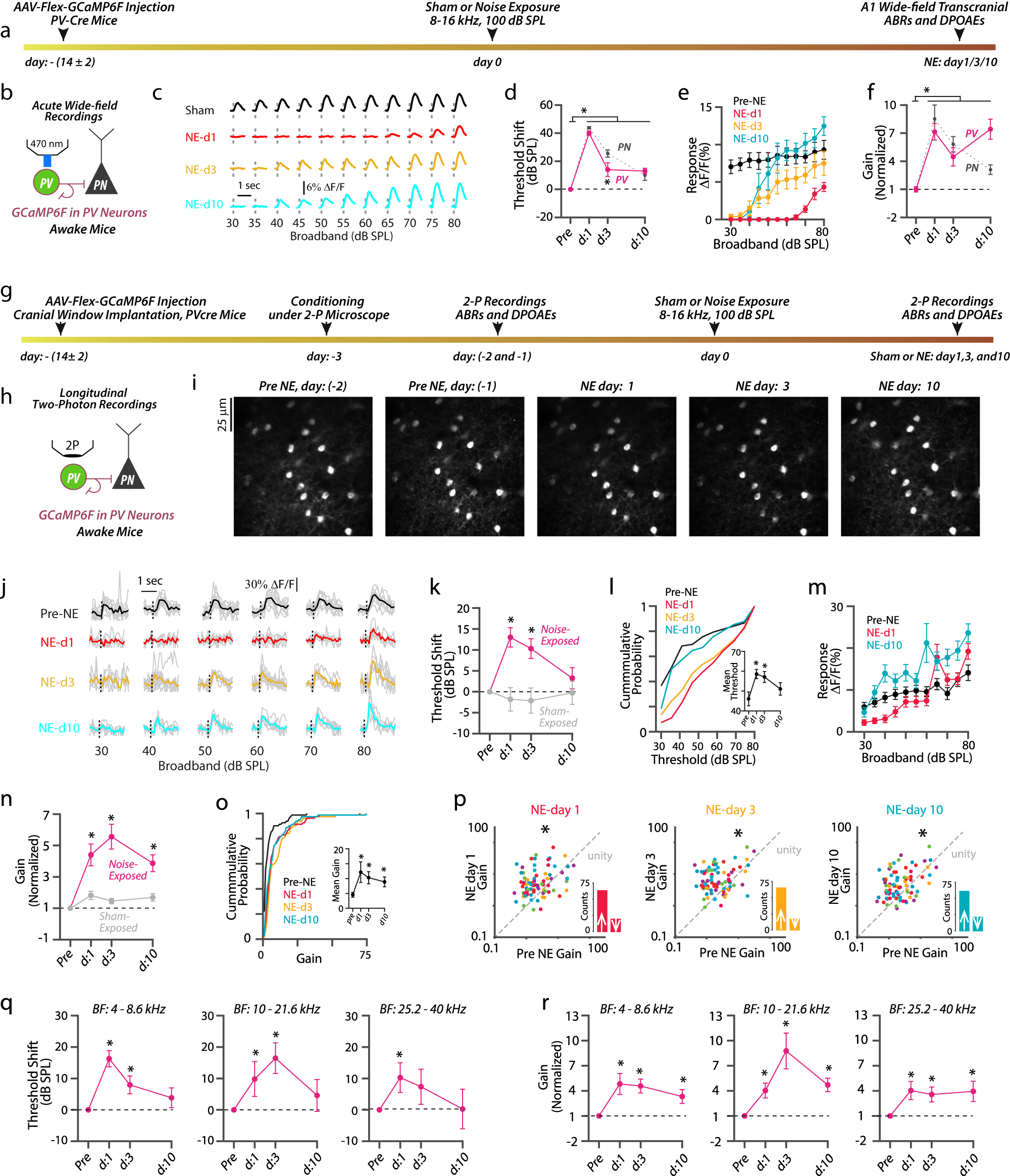
Fig. 4: Robust PV sound-evoked activity (recovery) after NIHL.

a Wide-field (WF) imaging experimental design for A1 PVs. b Experimental setup. c Representative transcranial fluorescence responses of PVs from sham- and noise-exposed mice. d Average change in PV response thresholds (magenta) at 1, 3, and 10 days after noise-exposure. The average change in PN threshold (dark gray) reproduced from Fig. 2 (PV vs. PN: effect of cell-type × time, F = 3.7, p = 0.01). e Average sound-evoked responses of A1 PVs to broadband sounds from noise-exposed mice (Intensity vs. time, effect of time, F = 98.5, p < 1.1 × 10−10). f Average response PV gain (magenta) normalized to pre-noise exposed gain and at 1, 3, and 10 days after noise exposure (effect of exposure, F = 53.7, p = 1.1 × 10−7). Normalized PN gain (dark gray) reproduced from Fig. 2. g Timetable of longitudinal 2P imaging. h Experimental setup illustrating 2P imaging. i Z-stack images of tracked PVs. j Representative responses from a PV before and after NIHL. k Average change in response threshold of individual PV neurons from noise (magenta) and sham (gray) exposed mice (Noise-exposed: 82 neurons from 6 mice, sham-exposed: 80 neurons from 7 mice, noise vs. sham effect of exposure, F = 11.17, p = 0.001). l Cumulative probability of PV response threshold. Inset: Average mean threshold of PVs per mouse. m Average responses of individual PVs. n Average gain of individual PVs normalized to pre-exposed gain from noise (magenta) and sham (gray) mice. o Cumulative probability of PVs gain. Inset: Average mean gain of PVs per mouse. p Scatter plots of the gain of individual PVs before and after NIHL. The dotted line represents unity. Insets: Bar graphs representing the number of neurons showing increased gain (↑ above unity) and reduced gain. q Average change in response threshold and gain r of PVs with Low-BF (left, n = 39 PVs), Mid-BF (middle, n = 24 PVs), and High-BF (right, n = 18 PVs). *p < 0.05; statistical values are given in Supplementary Table 5.