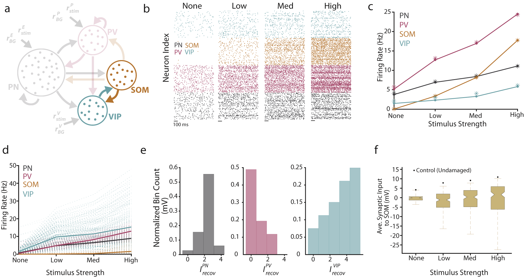
Fig. 7: Four-population model generates a testable hypothesis for VIP plasticity after NIHL.

a Schematic of the four-population model, with the mutual inhibition between VIP and SOM neurons highlighted. b Raster plots showing the spiking activity of a subset of neurons at four stimulus levels for the PN (black), PV (magenta), SOM (orange), and VIP (cyan) populations. c Firing rate for the spiking model (dot-line) and mean-field theory (asterisks). d Firing rate for the four populations. Translucent lines correspond to distinct parameter sets, while bolded lines are the average firing rates across all viable parameter sets. e Histograms of the recovery currents were found in the viable parameter sets for the PN, PV, and VIP populations. SOMs did not receive any direct recovery current in this parameter search. f Box plots showing the range of average synaptic input to SOMs for the viable parameter sets (n = 170), along with the value for the default (sham) case (black dot). Box plots show the minimum (lower whisker), first quartile (lower bound of the box), median (box center), third quartile (upper bound of the box), and maximum (upper whisker). All parameter values can be found in Supplementary Tables 3 and 4.