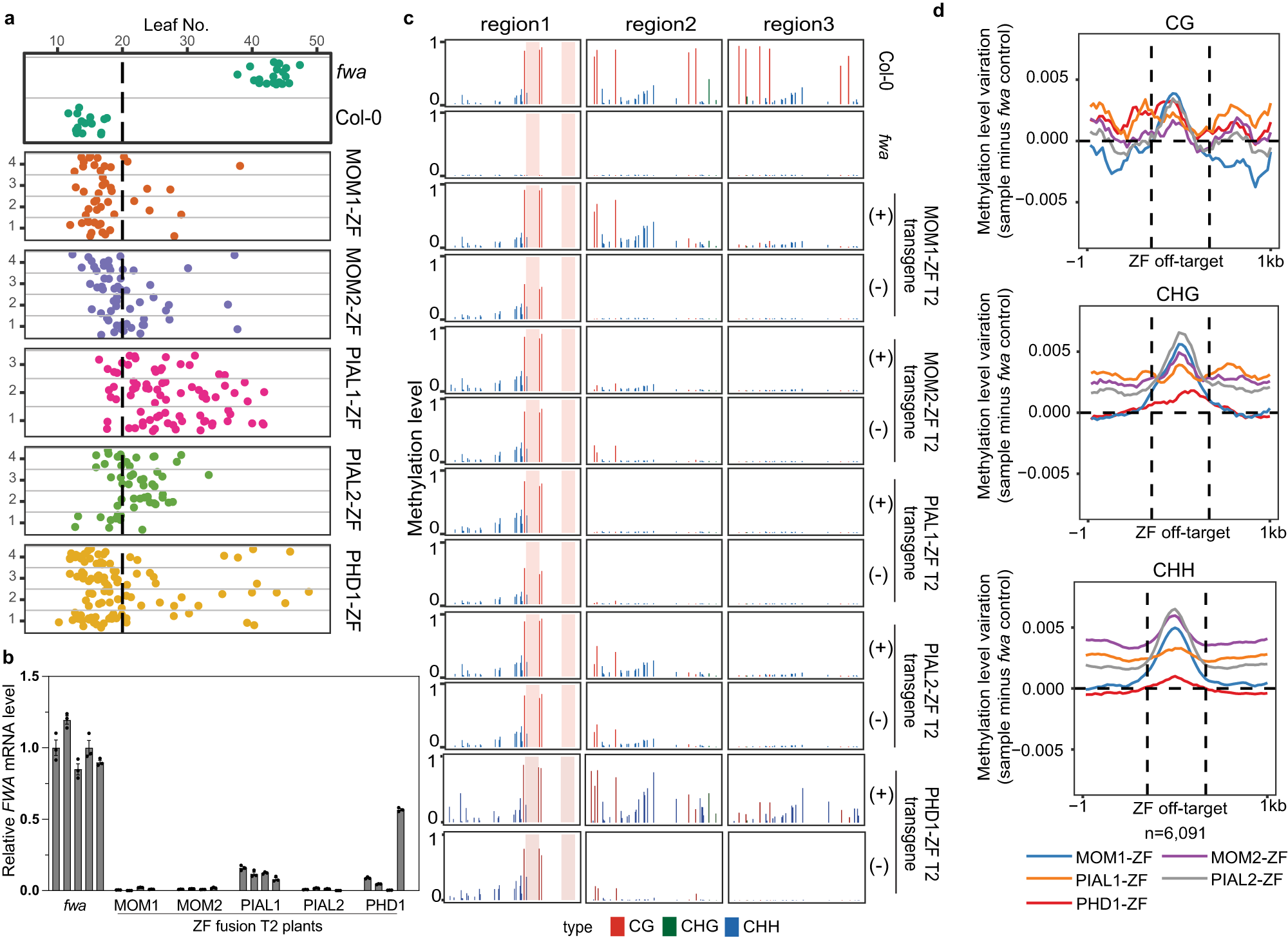
Fig. 2: ZF tethering of the MOM1 complex to the FWA promoter triggers DNA methylation and FWA silencing.
From: The MOM1 complex recruits the RdDM machinery via MORC6 to establish de novo DNA methylation

a Flowering time of fwa, Col-0 and representative T2 lines of MOM1-ZF, MOM2-ZF, PIAL1-ZF, PIAL2-ZF and PHD1-ZF in the fwa background. The numbers of independent plants (n) scored for each population and detailed statistics of flowering time comparison between different populations are listed in Supplementary Data 5. b qRT-PCR showing the relative mRNA level of FWA gene in the leaves of fwa plants, and four T2 plants of MOM1-ZF, MOM2-ZF, PIAL1-ZF, PIAL2-ZF and PHD1-ZF in the fwa background. Bar plots and error bars indicate the mean and standard error of three technical replicates, respectively, with individual technical replicates shown as dots. c CG, CHG, and CHH DNA methylation levels over FWA promoter regions measured by BS-PCR-seq in Col-0, fwa and representative T2 plants of MOM1-ZF, MOM2-ZF, PIAL1-ZF, PIAL2-ZF and PHD1-ZF in the fwa background with (+) or without (-) corresponding transgenes. Pink vertical boxes indicate ZF binding sites. d Metaplots showing relative variations (sample minus fwa control) of CG, CHG, and CHH DNA methylation levels over ZF off-target sites in representative T2 plants of MOM1-ZF, MOM2-ZF, PIAL1-ZF, PIAL2-ZF and PHD1-ZF in the fwa background measured by WGBS. Source data are provided as a Source Data file.