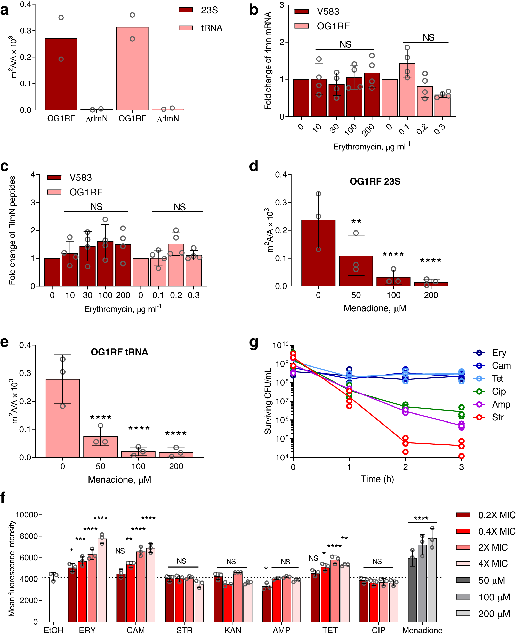
Fig. 3: RlmN is regulated at the protein level by reactive oxygen species ROS.

a Loss of rlmN abolishes m2A in OG1RF (mean ± SD, n = 2). b RT-qPCR of rlmN in OG1RF and V583 upon erythromycin treatment. Data represent mean ± SD for 4 experiments: two biological replicates analyzed with two different primer sets. Statistical analysis by one-way analysis of variance (ANOVA) with Dunnett’s test vs. untreated: NS not significant. c Targeted proteomics of RlmN in OG1RF and V583 upon erythromycin treatment. Data represent mean ± SD for six experiments: three peptides monitored in two independent experiments. Statistical analysis by one-way analysis of variance (ANOVA) with Dunnett’s test vs. untreated: NS not significant. Ratio of m2A to A in d 23 S rRNA and e tRNA with menadione treatment. Data represent mean ± SD for three independent experiments. Statistical analysis by one-way analysis of variance (ANOVA) with Dunnett’s test versus untreated: **P < 0.005; ****, P < 0.0001. d Exact p values: 50 μM, 0.0886; 100 μM, 0.0102; 200 μM, 0.0064. e Exact p values: 50 μM, 0.0020; 100 μM, 0.0004; 200 μM, 0.0004. f Mean fluorescence intensity of CellROX Green Dye+ in OG1RF treated with antibiotics at indicated concentrations; MIC minimal inhibitory concentration. Data represent mean ± SD for three independent experiments. Statistical analysis by two-way analysis of variance (ANOVA) with Dunnett’s test versus EtOH; NS not significant; P < 0.05, P < 0.005, P < 0.0005, and P < 0.0001 are denoted as *, **, ***, and **** respectively. Exact p values: ERY 0.2× MIC, 0.0432; ERY 0.4× MIC, 0.0002; ERY 2× MIC, <0.0001; ERY 4× MIC, <0.0001; CAM 0.4× MIC, 0.0043; CAM 2× MIC, <0.0001; CAM 4× MIC, <0.0001; AMP 0.2× MIC, 0.0343; TET 0.4× MIC, 0.0285; TET 2× MIC, <0.0001; TET 4× MIC, 0.0063; Menadione 50 μM, <0.0001; Menadione 100 μM, <0.0001; Menadione 200 μM, <0.0001. g Cell killing kinetics of various antibiotics at 10× MIC reveal that ROS-generating antibiotics are not bactericidal in OG1RF. Symbols represent individual data points for three independent experiments. Source data are provided as a Source Data file. EtOH ethanol, ERY erythromycin, CAM chloramphenicol, STR streptomycin, KAN kanamycin, AMP ampicillin, TET tetracycline, CIP ciprofloxacin.