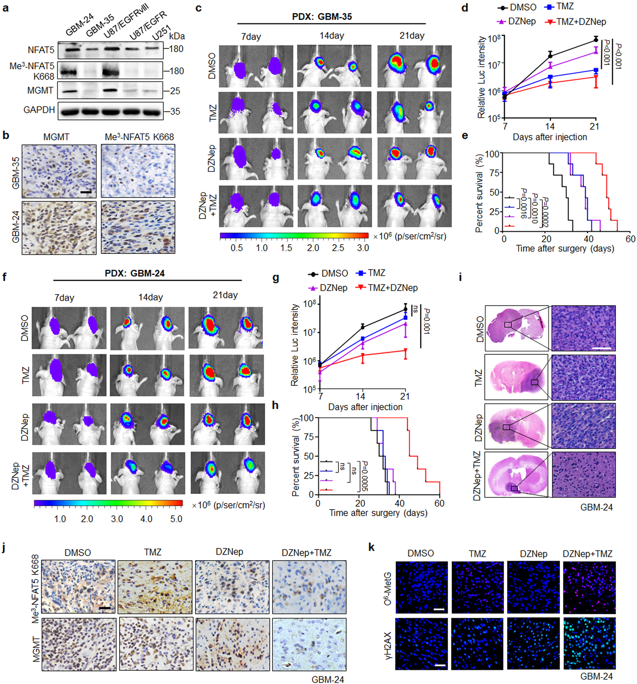
Fig. 8: NFAT5 K668 methylation status predicts TMZ efficacy in PDX models.
From: Lysine methylation promotes NFAT5 activation and determines temozolomide efficacy in glioblastoma

a The protein expression of NFAT5, Me3-NFAT5-K668 and MGMT in two PDX GBM cells lines, GBM-24 and GBM-35. b IHC staining of Me3-NFAT5-K668 and MGMT in tumors from mice orthotopically xenografted with GBM-35 and GBM-24 cells. Scale bar: 100μm. c Representative bioluminescent images of nude mice harboring GBM-35 tumors (n = 4 mice per group). d Tumor burden examined by bioluminescence imaging. e Kaplan–Meier survival curves of mice shown in (c), n = 7 mice/group. f Effects of TMZ, DZNep, alone or in combination on tumor growth in mice harboring GBM-24 derived tumors. g Tumor burden examined by bioluminescence imaging (n = 4 mice per group). h Kaplan–Meier survival curves of mice shown in (f), n = 6 mice/group. i, H&E-stained coronal brain sections of mice from experiment shown in (f). Scale bar: 100μm. j IHC staining of Me3-NFAT5 K668 and MGMT expression in the GBM-24 tumors from each group. Scale bar: 100μm. k IF staining of O6-MetG and γH2AX in tumors derived from GBM-24 cells treated with TMZ, DZNep, alone or in combination. Scale bar: 50 µm. a n = 3 independent experiments; (a–c, e, f, h–k) n = 2 independent experiments; Significance was calculated by (d, g) ANOVA of repeated measurement data; (e, h) by Log-rank (Mantel–Cox) test; Data were presented as mean ± standard deviation. Marker unit for Western blots is kDa. Source data are provided as a Source Data file.