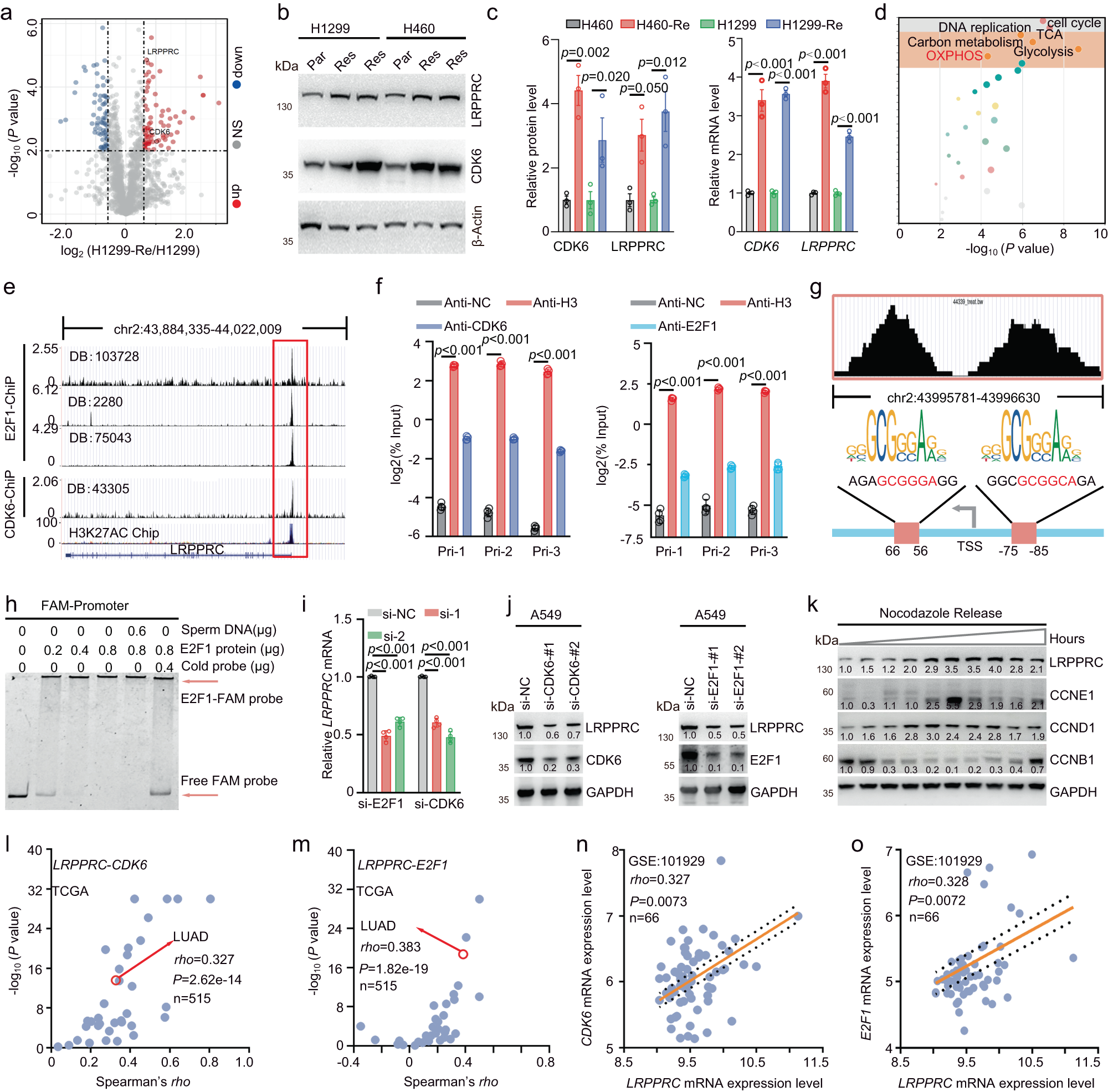
Fig. 4: CDK6 and E2F1 promoted LRPPRC expression by enhancing transcription.
From: The RNA-binding protein LRPPRC promotes resistance to CDK4/6 inhibition in lung cancer

a Volcano plot showed the quantitative dynamics of proteins in H1299 and H1299-Re quantified by non-labeled MS (n = 3 biological replicates). b Immunoblotting of indicated protein in parental cells (Par) and acquired-resistant cells (Res). c Quantification of protein and mRNA level of CDK6 and LRPPRC in parental and acquired-resistant cells (mean ± SEM, n = 3 biological replicates). d KEGG Pathway enrichment (performed using KOBAS software) of differentially expressed proteins in H1299 and H1299-Re. e Mapping of CDK6, E2F1, or H3K27AC Chip-seq reads back to the genomic locus of LRPPRC. The figure was obtained from Cistrome database. f Quantification of LRPPRC promoter in Chip products using CDK6 antibody, E2F1 antibody, histone H3 antibody (Anti-H3, positive control), and non-immune antibody (Anti-NC, negative control) in A549 cells (mean ± SEM, n = 4 biological replicates). g Diagram of the binding sites in LRPPRC promoter interacted with E2F1 protein. The conserved E2F1 binding sequences were also shown. h EMSA experiment testing the interaction between E2F1 and LRPPRC promoter. i Quantification of LRPPRC mRNA in A549 cell before and after knockdown of either CDK6 or E2F1 (mean ± SEM, n = 4 biological replicates). j, k Immunoblotting of LRPPRC in A549 cells transfected with indicated siRNAs or released from nocodazole treatment at different time points. l, m Correlation analysis of indicated mRNAs in different cancer types. The correlation score, sample number, and P value were obtained from the online analysis website TIMER (https://cistrome.shinyapps.io/timer/). n, o Correlation analysis of indicated mRNAs in LUAD samples provided by the GEO dataset (GSE101929). The Immunoblotting results in figure b, j, and k were representative results of n = 3 independent experiments with the same tendency. The statistical significance of results in figures c, f, and i was determined by a one-way ANOVA analysis. The statistical significance of the correlation analysis in figure l-o was determined by a two-tailed nonparametric Spearman correlation analysis. Source data are provided as a Source Data file.