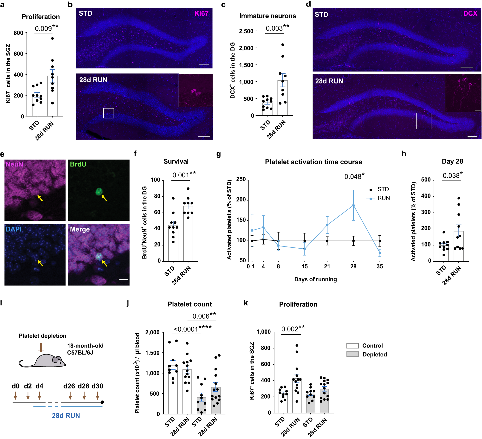
Fig. 4: Platelets are required for the exercise-induced increase in hippocampal neurogenesis in aged mice.

a Number of proliferating cells in the subgranular zone (SGZ) of 18-month-old C57BL/6J mice (STD n = 10 mice; 28 days RUN n = 9 mice). b Representative image of Ki67+ cells in the dentate gyrus (DG). Scale bars: 100 and 10 μm in box highlighting a cluster of proliferating cells. c Number of DCX+ cells in the DG of 18-month-old C57BL/6J mice (STD n = 10 mice; 28 days RUN n = 9 mice). d Representative image of DCX+ cells in the DG. Scale bars: 100 μm and 15 μm in box highlighting a cluster of DCX+ cells. e Representative image of BrdU/NeuN staining with yellow arrows indicating the same cell in each panel (BrdU—green; NeuN—magenta; DAPI—blue). Scale bar: 10 μm. f Number of BrdU+NeuN+ cells in aged C57BL/6J mice (STD n = 10 mice; 28 days RUN n = 9 mice). g Time course of platelet activation showing a defined peak at 28 days of exercise (n = 10 mice per group). h Individual values of platelet activation on day 28 (n = 10 mice per group). i Experimental design. j Platelet count in exercising and standard-housed mice receiving with control serum (white bars) or antiplatelet serum (grey bars; n = 10 mice in STD groups; n = 13 mice in 28 days RUN control group; n = 14 mice in 28 days RUN platelet-depleted group). k Number of proliferating cells in exercising and standard-housed mice receiving control serum (white bars) or antiplatelet serum (grey bars; n = 10 mice in STD groups; n = 13 mice in 28 days RUN control group; n = 14 mice in 28 days RUN platelet-depleted group). Bars are mean ± SEM. Statistical analysis was performed using unpaired Student’s two-tailed t tests in (a, c, f, h), two-way ANOVA with Sidak post hoc comparison in (g), and one-way ANOVA with Sidak post hoc comparison in (j) and (k). *p < 0.05, **p < 0.01, ****p < 0.0001. Source data are provided as Source Data file.