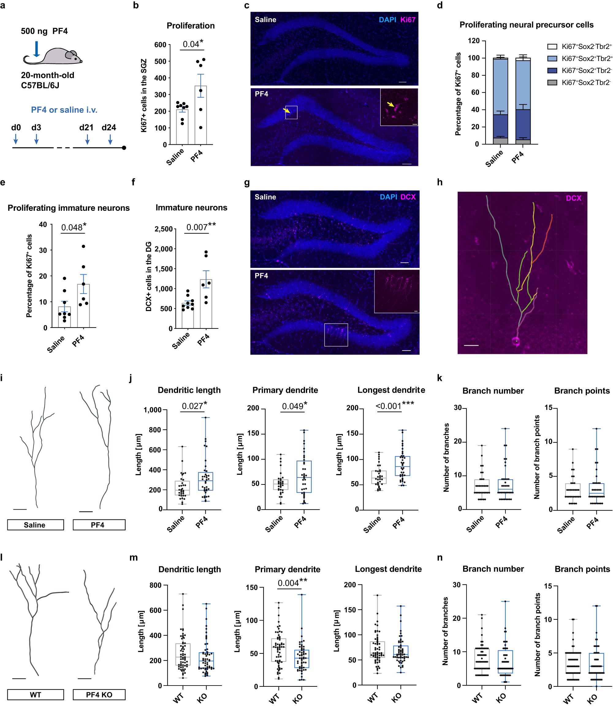
Fig. 5: Systemic PF4 increases adult hippocampal neurogenesis in aged mice.

a Experimental design. b 20-month-old C57BL/6J mice receiving intravenous (i.v.) PF4 injections showed significant increases in Ki67+ cells in the subgranular zone (SGZ; saline n = 8 mice; PF4 n = 6 mice). c Representative image of Ki67+ cells. The yellow arrow shows a trio of proliferating cells. Scale bars: 50 μm and 10 μm in box highlighting three proliferating cells. d Phenotyping of the Ki67+ cells in saline- and PF4-treated mice (saline n = 8 mice; PF4 n = 6 mice). PF4 increased the percentage of proliferating DCX+ cells (e) and the total number of DCX+ cells (f) in the dentate gyrus (DG) compared to saline-treated controls (saline n = 8 mice (e) and n = 9 mice (f); PF4 n = 6 mice). g Representative images of DCX staining. Scale bar: 50 and 15 μm in box highlighting a cluster of DCX+ cells. h Representative image of dendritic branch tracing, showing a postmitotic DCX+ cell. Scale bar: 15 μm. i Representative reconstruction of DCX+ postmitotic cells. Scale bars: 20 μm. j Postmitotic DCX+ cells of mice receiving PF4 showed increased total dendritic length, longer primary dendrites, and length of the longest dendrite per traced cell (saline n = 32 cells; PF4 n = 36 cells). k PF4 did not affect dendritic branch numbers or the number of branch points (saline n = 32 cells; PF4 n = 36 cells). l Representative reconstruction of DCX+ postmitotic cells. Scale bars: 15 μm. m PF4 KO mice displayed significantly shorter primary dendrites in the postmitotic DCX+ cells compared to WT littermates (WT n = 59 cells; PF4 KO n = 56 cells). n Dendritic complexity was unaffected in mice lacking PF4 (WT n = 59 cells; PF4 KO n = 56 cells). Bars represent mean ± SEM. Box plots show median ± interquartile range, with whiskers defining minimum and maximum. Statistical analysis was performed using unpaired Student’s two-tailed t tests. *p < 0.05, **p < 0.01, ***p < 0.001. Source data are provided as Source Data file.