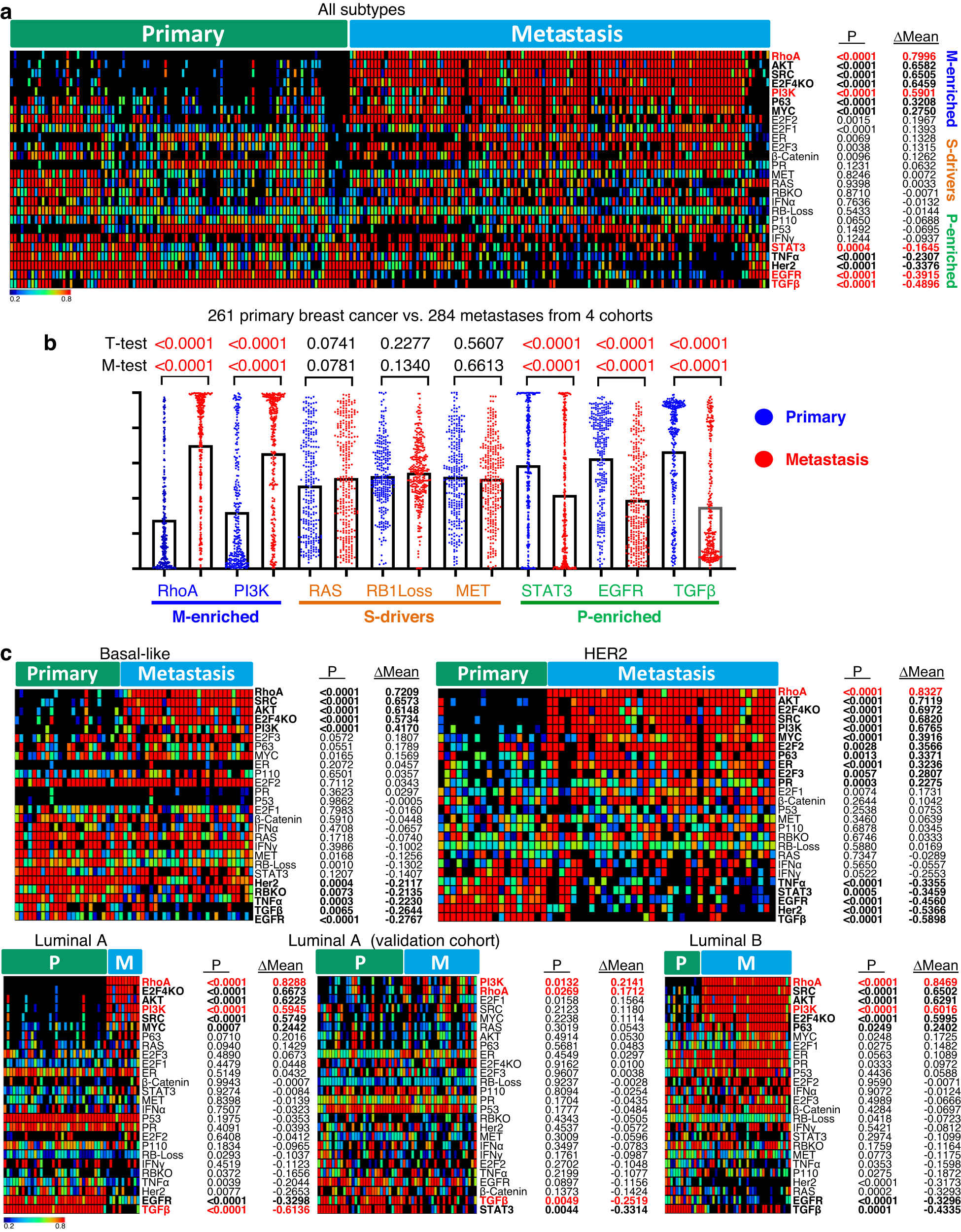
Fig. 7: Primary-, metastatic- and shared-oncogenic pathways in human breast cancer.

a Heat map for activity of 26 pathways in primary vs metastatic breast cancer of all patients in the test cohort. In bold are pathways that are significantly and robustly different between primary lesions and metastases. Highlighted in red are pathways that are also altered in the validation and two additional cohorts (supplementary Fig. S9b, c). P values represent difference between primary and metastases by unpaired two-tailed t-test; ∆Mean, difference in mean in the two compartments. P = 0.0000 denotes P < 0.0001. Differences in pathway activity were calculated; color scale denotes pathway activity. b Jitter plots showing combined results from four different cohorts for M-enriched (RhoA; PI3K), S- (RAS, RB-loss, MET) and P-enriched (STAT3, EGFR, TGFβ) pathways. Significance was calculated by student T-test and Mann–Whitney test (M). P values calculated by unpaired two-tailed t-test. c Heat map for activity of the 26 pathways in paired primary vs metastatic basal-like, HER2, Luminal A and Luminal B. For Luminal A, the validation cohort is also shown. Color scale denotes pathway activity. Additional analysis of the validation cohort is shown in supplementary Fig. S9b.