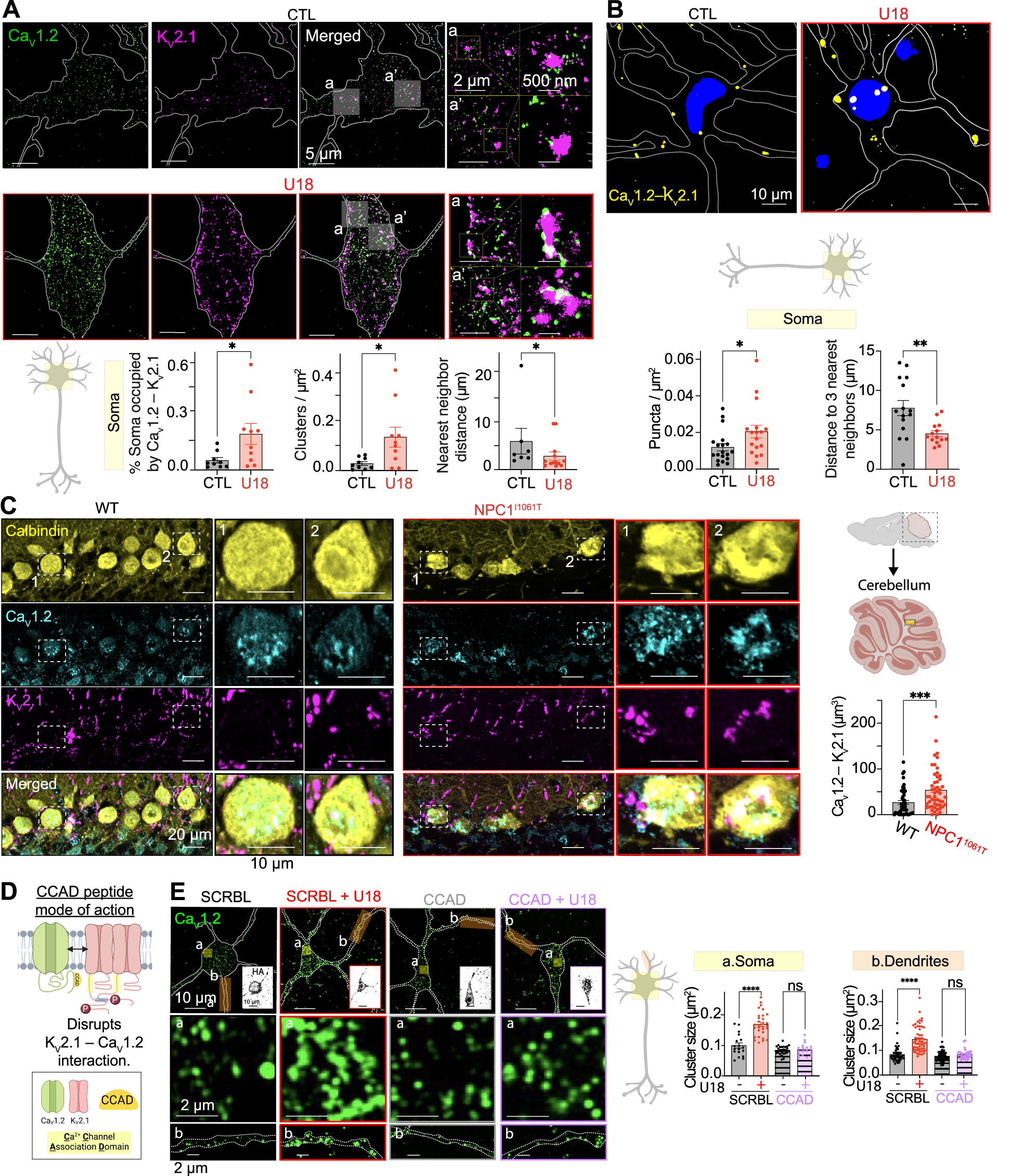
Fig. 4: NPC1 inhibition and NPC1 disease mutations increase spatial proximity between KV2.1–CaV1.2.

A Top, representative super-resolution TIRF images of CTL (black) and U18-treated (red) neurons co-immunolabeled for CaV1.2 and KV2.1. Bottom, quantification of % of soma occupied by KV2.1–CaV1.2, KV2.1–CaV1.2 cluster density and KV2.1–CaV1.2 nearest cluster distance of CTL (black) and U18-treated (red) neurons in the soma region. N = 9 (CTL) and n = 10 (U18) neurons were analyzed across 2 independent isolations. B Top, representative CaV1.2 and KV2.1 PLA images of CTL (black) and U18-treated (red) neurons. Bottom, quantification of PLA puncta density and nearest puncta distance of CTL (black) and U18-treated (red) neurons. N = 19 (CTL) and n = 17 (U18) neurons were analyzed across 2 independent isolations. C Left, representative maximum intensity projections from WT (black) and NPC1I1061T (red) cerebellar sagittal sections co-immunolabeled for Calbindin, CaV1.2 and KV2.1. Right, quantification of KV2.1–CaV1.2 colocalization volume in WT (black) and NPC1I1061T (red) neurons in the soma region. n = 47–48 (WT and NPC1I1061T) neurons were analyzed across 3 animals. D Diagram detailing HA-TAT-Ca2+ Channel Association Domain (CCAD) mode of action. E Left, representative super-resolution Airyscan images taken at a focal plane near the PM of CTL (black) and U18 (red) neurons incubated with the CCAD or HA-TAT-Scr scrambled peptide (SCRBL), and co-immunolabeled for CaV1.2 and HA. Right, quantification of PM CaV1.2 cluster size of CTL (black) and U18-treated (red) neurons co-incubated with CCAD or SCRBL peptide in the soma (left, yellow) and dendrite (right, orange) regions. N = 18 (SCRBL), n = 30 (SCRBL + U18), n = 25 (CCAD) and n = 19 (CCAD + U18) neurons and n = 46 (SCRBL), n = 55 (SCRBL + U18), n = 57 (CCAD) and n = 34 (CCAD + U18) dendrites were analyzed across 2 independent isolations. All error bars represent SEM. Statistical significance was calculated using Mann–Whitney (two-tail) and Unpaired t tests (two-tail) in (A)–(C) and two-way ANOVA in (E); ns: not significant; *P < 0.05; **P < 0.01; ***P < 0.001; ****P < 0.0001. CTL is control, SCRBL is scramble, U18 is U18666A, and CCAD is calcium channel association domain.