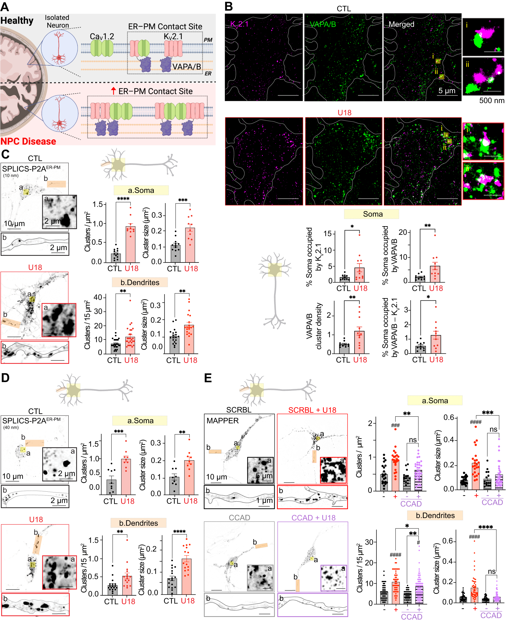
Fig. 7: NPC1 regulates the size and density of KV2.1–VAPA/B and ER–PM MCSs.

A Schematic diagram of the hypothesis: loss of NPC1 function leads to increased ER-PM junctions. B Top, representative super-resolution TIRF images of CTL (black) and U18-treated (red) neurons co-immunolabeled for KV2.1 and VAPA/B. Bottom, quantification of % of the soma occupied by KV2.1, VAPA/B, and KV2.1–VAPA/B as well as VAPA/B cluster density. N = 10 (CTL) and n = 11 (U18) neurons were analyzed across 2 independent isolations. C Left, representative images taken at a focal plane near the PM of CTL (black) and U18 (red) neurons transfected with SPLICSS-P2AER-PM probe (10 nm). Right, quantification of SPLICSL-P2AER-PM cluster density and size of CTL (black) and U18 (red) neurons in the soma (top, yellow) and dendrite (bottom, orange) regions. N = 9 (CTL) and n = 9 (U18) neurons and n = 17 (CTL) and n = 15 (U18) dendrites were analyzed across one isolation. D Same as (C), only transfected with SPLICSL-P2AER-PM probe (40 nm). N = 12 (CTL) and n = 10 (U18) neurons and n = 19 (CTL) and n = 20 (U18) dendrites were analyzed across one isolation. E Left, representative images taken at a focal plane near the PM of MAPPER transfected CTL (black), U18 (red) and CCAD + U18 (purple) neurons. Bottom, quantification of MAPPER puncta density and puncta size of CTL (black), U18 (red) and CCAD + U18 (purple) neurons in the soma (top, yellow) and dendrite (bottom, orange) regions. N = 22 (CTL), n = 23 (U18), n = 15 (CCAD) and n = 30 (CCAD + U18) neurons and n = 47 (CTL), n = 50 (U18), n = 34 (CCAD) and n = 72 (CCAD + U18) dendrites were analyzed across 3 independent isolations. All error bars represent SEM. Statistical significance was calculated using Mann–Whitney (two-tail) and unpaired t test (two-tail) in (B)–(D) and two-way ANOVA in (E). ns: not significant; *P < 0.05; **P < 0.01; ***P < 0.001; ****P < 0.0001. #P < 0.05; ##P < 0.01; ####P < 0.0001. # indicates comparison with the CTL condition. CTL is control, SCRBL is scramble, U18 is U18666A, and CCAD is calcium channel association domain.