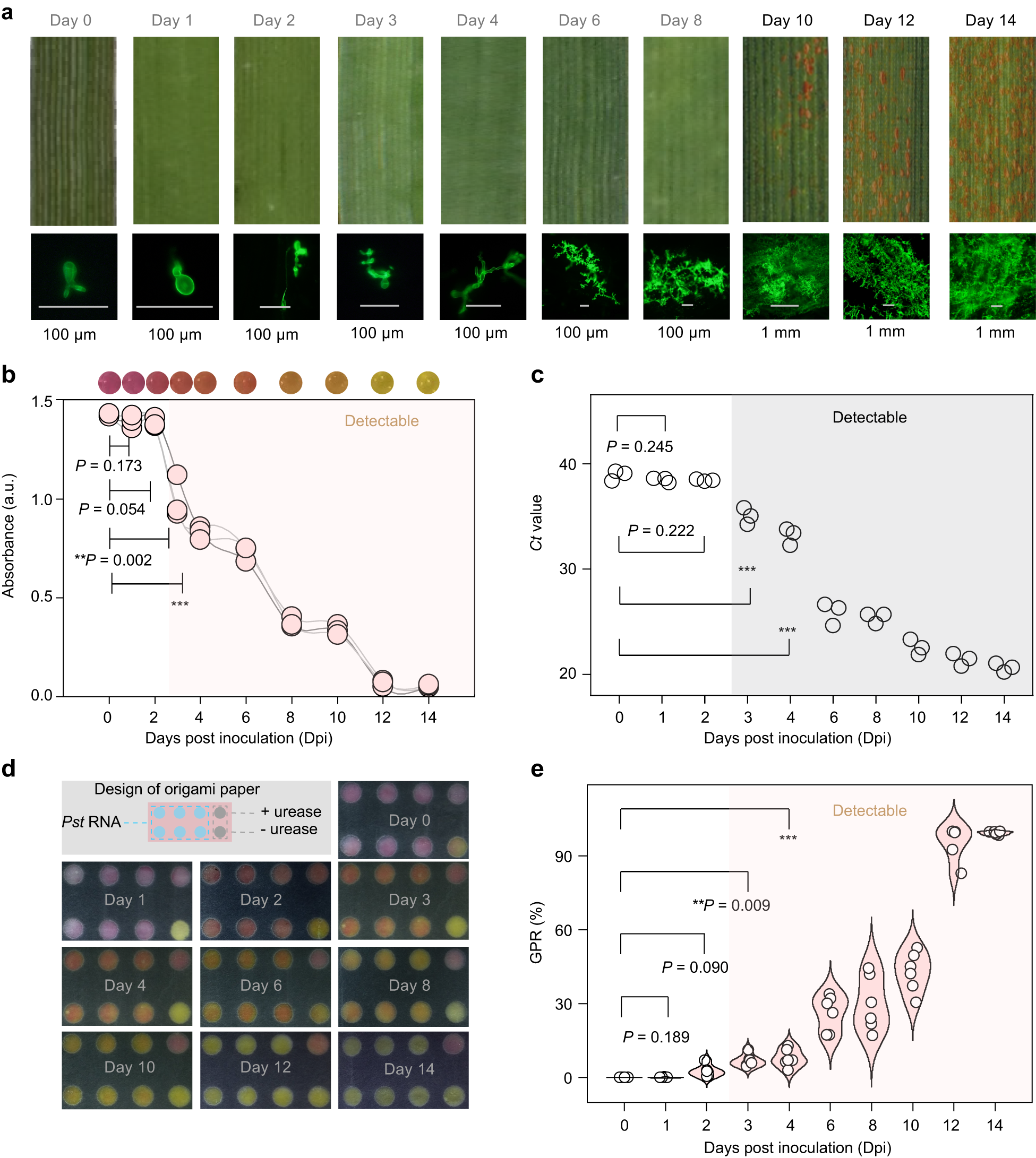
Fig. 3: Early diagnosis of fungal infection.

a Phenotyping of wheat leaves during 14 days after infection with Pst. Wheat leaves were detached and photographed using a smartphone (upper), and fluorescence micrographs of the fungal structures were obtained (below). Fungal structures were stained with wheat germ agglutinin. b Visual result (upper) and absorbance at 560 nm (below) of the test of wheat leaves infected for 0–14 days. c Detection of Pst by qPCR of wheat leaves infected for 0–14 days. d Paper design for parallel detection of Pst in infected wheat samples. e Detection using colorimetric paper of Pst from wheat leaves infected for 1–14 days. Concentrations of DProbe, urease, urea and phenol red were 100 nM, 1 nM, 500 mM and 250 μM. Shadings in (b–d) indicated the positive detection of Pst infection. Data in (b) and (c) are means ± SD (n = 3). Data in (e) are means (n = 6). P values from Welch’s two-sided unpaired t test in (b, c and e): *P < 0.05, **P < 0.01, ***P < 0.001. Source data are provided as a Source Data file.