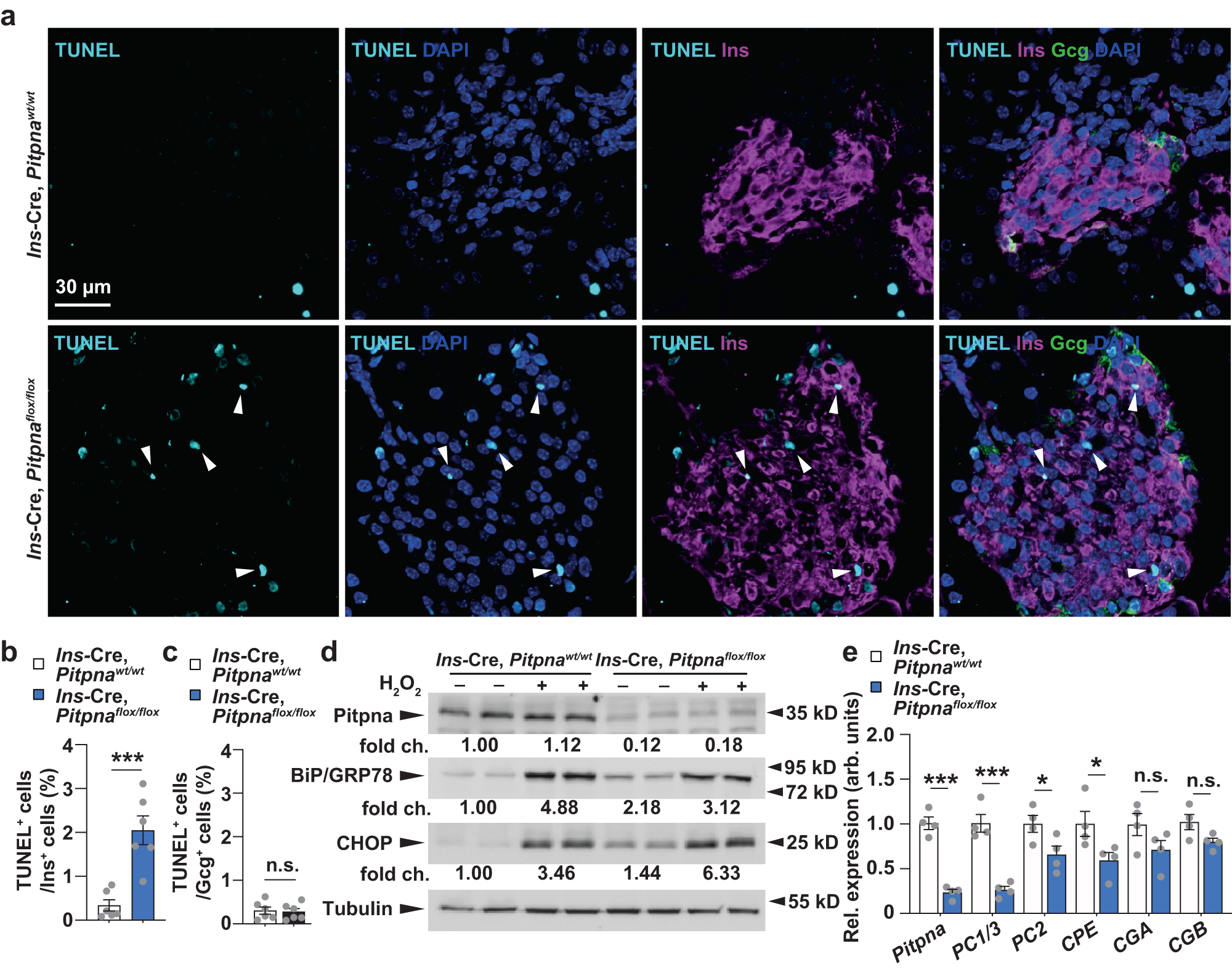
Fig. 3: Loss of Pitpna increases beta-cell apoptosis and expression of endoplasmic reticulum (ER) stress markers.
From: Restoration of PITPNA in Type 2 diabetic human islets reverses pancreatic beta-cell dysfunction

a Immunostaining in paraffin-embedded pancreata from 8-week-old female Ins-Cre, Pitpnaflox/flox, and littermate control wild-type (WT) mice was performed to assess: insulin (magenta), glucagon (Gcg, green) and apoptotic marker TUNEL (cyan). White arrowheads point to TUNEL-positive and insulin-positive cells in (b), TUNEL-positive beta cell number (n = 6), P = 0.0007. c TUNEL-positive alpha cell number (n = 6). d Western blot analysis of Pitpna, BiP/GRP78, and CHOP after treatment of hydrogen peroxide (H2O2) in isolated islets of 8-week-old male Ins-Cre, Pitpnaflox/flox, and WT mice. e qRT-PCR analysis of Pitpna, PC1/3, PC2, CPE, CGA, and CGB mRNA expression in islets of male WT and Ins-Cre, Pitpnaflox/flox mice at age 10 weeks (n = 5), PPitpna < 0.0001, PPC1/3 < 0.0001, PPC2 = 0.0441; PCPE = 0.0488, PCGA = 0.1313, PCGB = 0.0585. Data are presented as mean values ± SEM for (b), (c), (e). *P < 0.05, ***P < 0.001 and n.s. denotes not significant. Two-tailed unpaired Student t-test were used in for (b), (c), (e). All primary source data are reported in the Source data file.