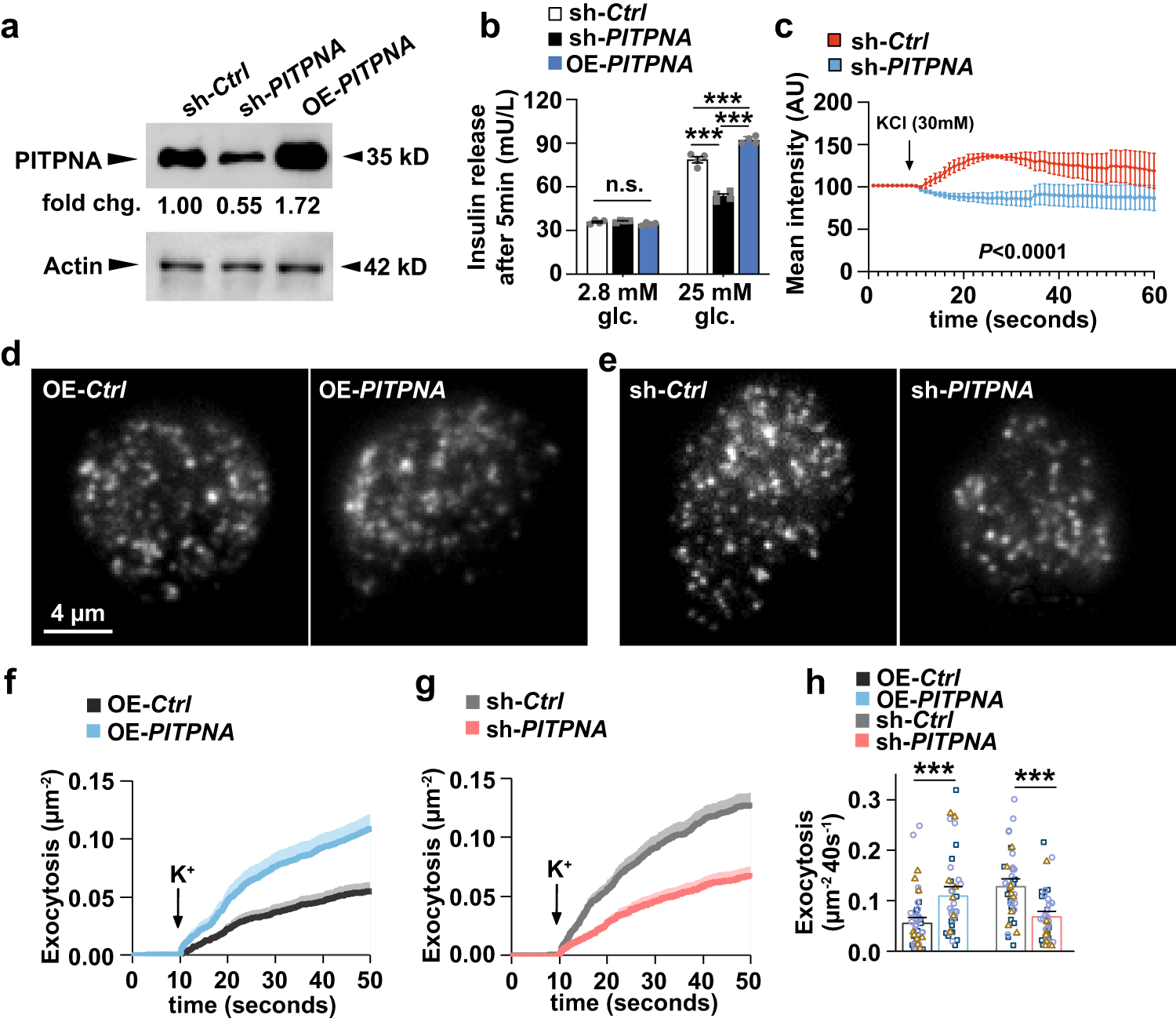
Fig. 4: PITPNA regulates insulin secretion in human pancreatic beta-cells.
From: Restoration of PITPNA in Type 2 diabetic human islets reverses pancreatic beta-cell dysfunction

a Western blot analysis of PITPNA in isolated islets from non-diabetic human donors after treatment with lentiviruses encoding either an shRNA targeting PITPNA (sh-PITPNA), cDNA of human PITPNA (OE-PITPNA), or empty control vector (sh-Ctrl). b Quantification of insulin release in response to 2.8 mM and 25 mM glucose concentrations from isolated islets from non-diabetic human subjects after lentiviral-mediated over-expression of PITPNA (OE-PITPNA) or inhibition of PITPNA (sh-PITPNA) in comparison to treatment with control lentivirus (sh-Ctrl) (n = 4). Statistical Test: Ordinary one-way ANOVA with Turkey’s multiple comparisons test. Values: For 2.8 mM glucose, Summary: F = 3.937, P = 0.0591; Multiple comparison: sh-Ctrl vs sh-PITPNA: P = 0.7839, sh-Ctrl vs OE-PITPNA: P = 0.1625, sh-PITPNA vs OE-PITPNA: P = 0.0581. For 25 mM glucose, Summary: F = 137, P < 0.0001; Multiple comparisons: sh-Ctrl vs sh-PITPNA: P < 0.0001, sh-Ctrl vs OE-PITPNA: P = 0.0008, sh-PITPNA vs OE-PITPNA: P < 0.0001. c Quantification of intracellular Ca2+ concentration in isolated human islets after lentiviral-mediated inhibition of PITPNA (sh-PITPNA, n = 7) in comparison to control lentivirus (sh-Ctrl, n = 5). d, e Representative TIRF images of human beta-cells expressing the granule marker NPY-tdmOrange2 after treatment with lentiviruses encoding GFP control (OE-Ctrl), cDNA of human PITPNA (OE-PITPNA) in panel (d), as well as an shRNA pool targeting PITPNA (sh-PITPNA) or shRNA control (sh-Ctrl) in panel (e); Scale bar, 4 µm. f, g Cumulative time course of high K+-evoked exocytosis events normalized to cell area, for conditions as in (d), (e). Bars at individual time points indicate SEM., K+ was elevated to 75 mM during t = 10–50 s. h Total exocytosis measured during TIRF analysis of human beta-cells expressing the granule marker NPY-tdmOrange2 after lentivirus treatments represented in panels (d) and (e). Statistical Test: Two-way ANOVA with Tukey’s multiple comparisons test. Values: Summary: F = 11.67, P < 0.0001; Multiple comparison: sh-Ctrl vs sh-PITPNA: P = 0.0003, Ctrl vs OE-PITPNA: P = 0.001. The data set was generated from 3 unique human donors; dots and their color/symbol indicate individual cells and donors, respectively. Data presented as mean ± SEM, unless otherwise indicated. ***P < 0.001, and n.s. denotes not significant. All primary source data are reported in the Source data file.