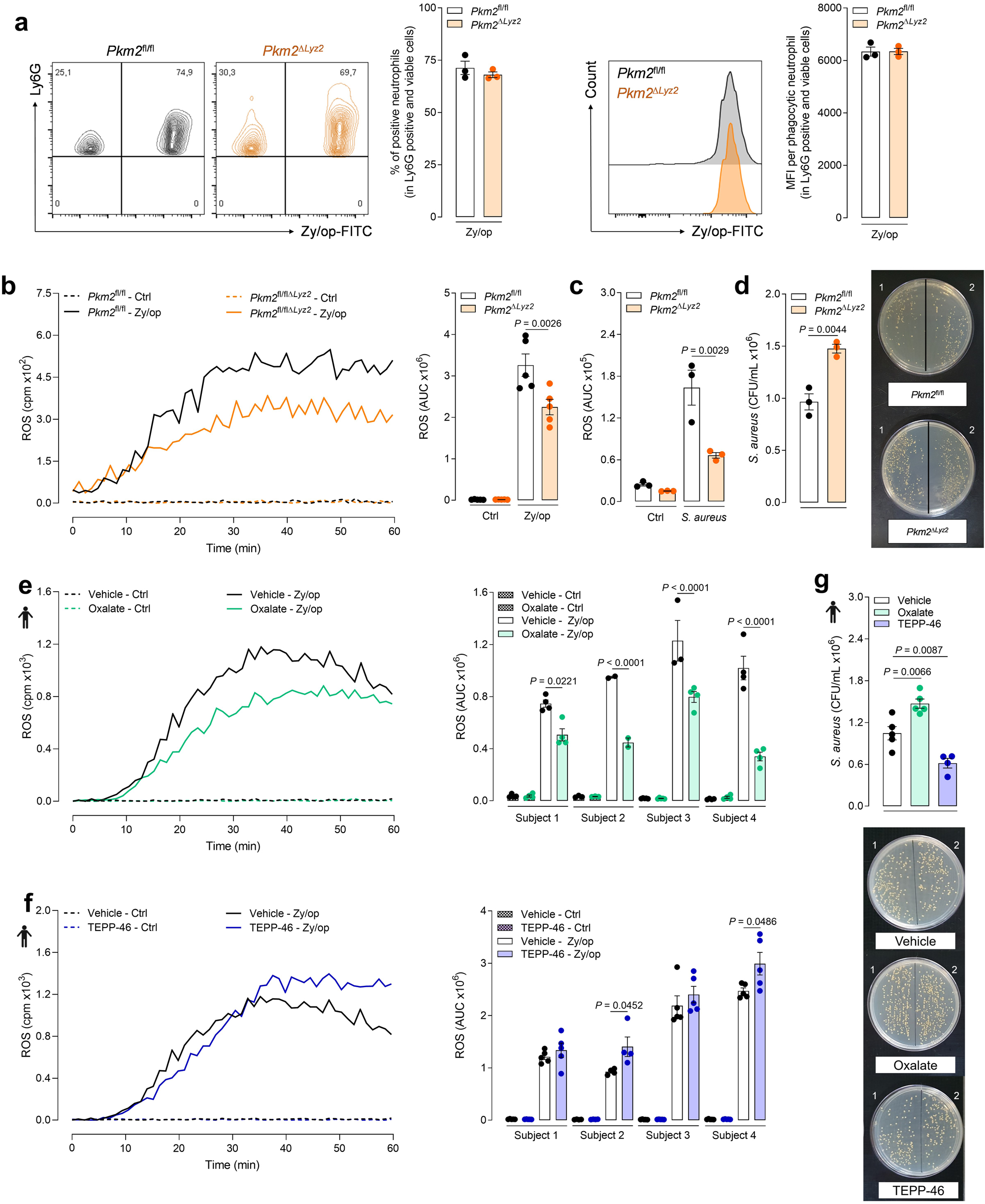
Fig. 2: PKM2 deficiency impairs ROS production and microbial killing by neutrophils.

a Phagocytosis of Zy/op-FITC (100 µg/mL) by wild-type (Pkm2fl/fl) and PKM2-deficient (Pkm2∆Lyz2) neutrophils. Representative dot plots, histograms and bar graphs showing the frequency and the median fluorescence intensity (MFI) of phagocytic cells. Gating strategies are shown in Supplementary Fig. 5a. n = 3 mice per group, representative of two independent experiments. b Kinetic measurement of ROS production by wild-type and PKM2-deficient neutrophils activated with Zy/op. Representative time-response graph and area under the curve (AUC) graph bar. n = 5 mice per group, representative of five independent experiments. c ROS production by wild-type and PKM2-deficient neutrophils exposed to S. aureus (2 ×106) opsonized with serum. n = 3 mice per group, representative of two independent experiments. d Quantification of viable S. aureus recovered from lysates of wild-type and PKM2-deficient neutrophils after 2 h. n = 3 mice per group, representative of three independent experiments. e ROS production by human neutrophils pre-treated with oxalate (3 mM) for 1 h and then activated with Zy/op. Representative time-response graph and AUC graph bar. n = 4 donors in four independent experiments. f ROS production by human neutrophils pre-treated with TEPP-46 (30 µM) for 1 h and then activated with Zy/op. Representative time-response graph and AUC graph bar. n = 4 donors in four independent experiments. g Number of viable S. aureus recovered after 2 h from lysates of human neutrophils pre-treated with oxalate or TEPP-46 for 1 h. n = 5 donors in three independent experiments. Error bars are mean ± SEM. p values were determined by two-tailed unpaired Student’s t-test (a, d) or one-way ANOVA followed by Tukey’s post hoc test (b, c, e–g). Clip art provided by Biorender. Source data are provided in the Source data file.