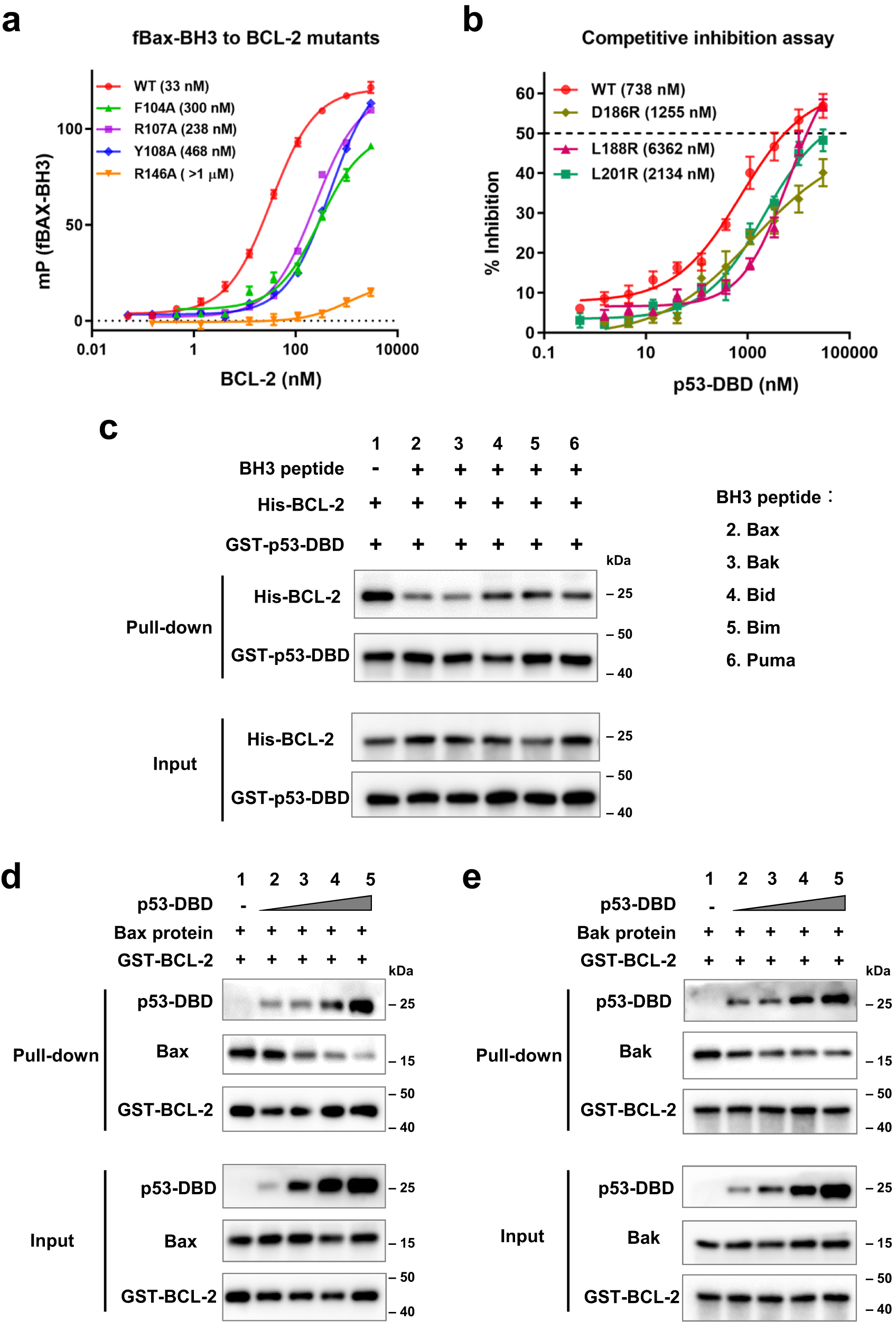
Fig. 5: p53 competitively inhibits BCL-2 binding to pro-apoptotic BCL-2 family proteins in vitro.
From: Structures of p53/BCL-2 complex suggest a mechanism for p53 to antagonize BCL-2 activity

a Fluorescence polarization assay shows BCL-2 binding to fluorescein-labelled Bax-BH3 peptide (fBax-BH3). b Competitive inhibition assay of the p53-DBD to BCL-2/fBax-BH3 interaction. p53-DBD or its mutant was used as a competitor in the BCL-2/fBax-BH3 fluorescence polarization assay. The EC50 and IC50 values of (a) and (b) were determined by fitting the data using a sigmoidal dose-response nonlinear regression model and shown as indicated. Data are represented as the mean ± SEM of n = 4 independent experiments. c GST pull-down assay analyzing the effect of BH3-peptides on the interactions of GST-p53-DBD with His-BCL-2. The BH3 peptides are used as indicated. d, e GST pull-down assay analyzing the effect of p53-DBD on the interactions of GST-BCL-2 with Bax protein (d) or Bak protein (e). The source data are provided as a Source Data file.