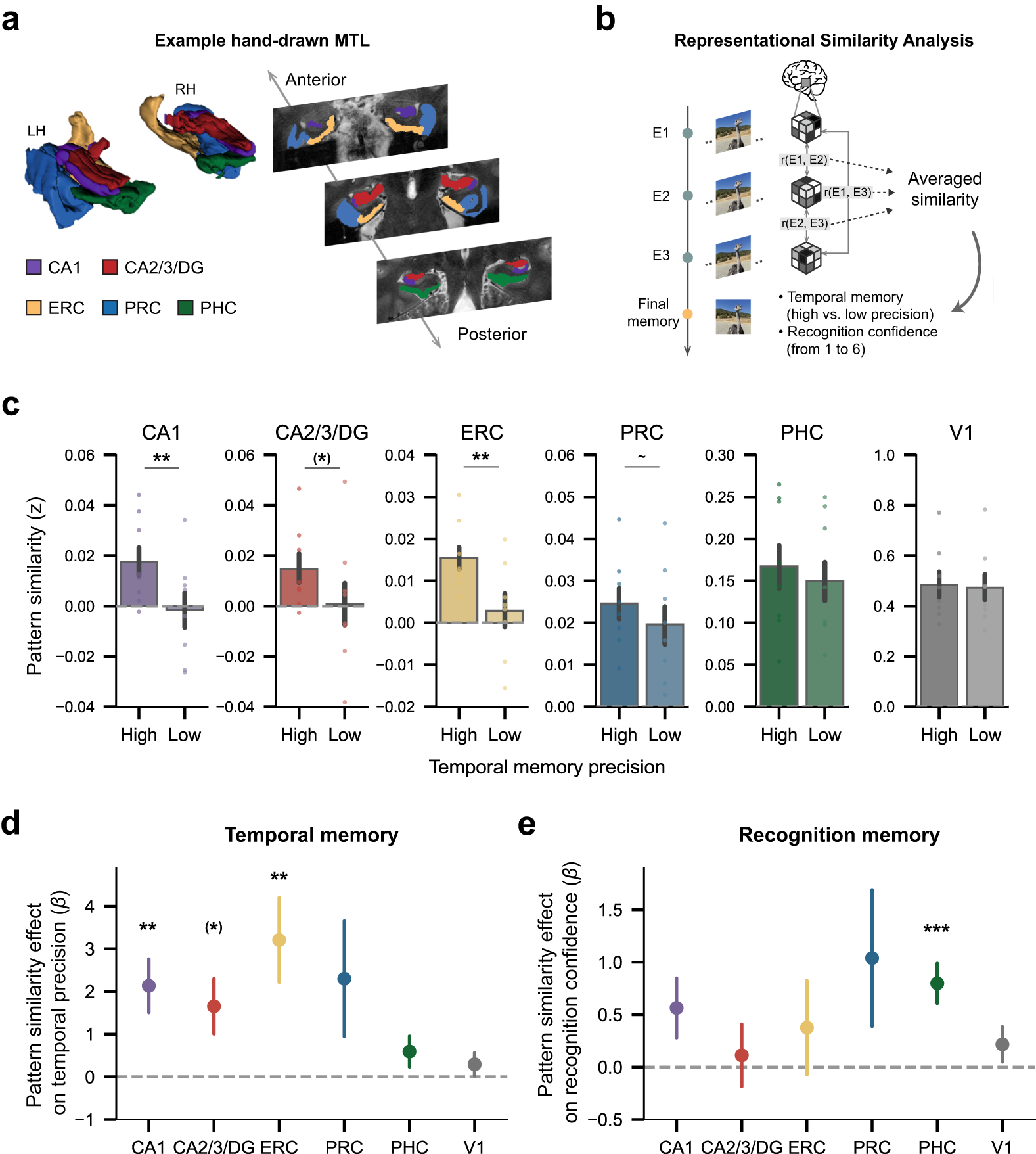
Fig. 3: CA1 and entorhinal representational similarity predicted temporal memory precision, but not recognition confidence.

a Manually drawn ROIs for MTL subregions of an example participant: CA1 (purple), CA2/3/DG (red), ERC (yellow), PRC (blue), and PHC (green). LH/RH: left/right hemisphere. b Schematic depiction of representational similarity analysis. c Pattern similarity difference between high- and low-precision images (median split) across MTL subregions and a control early visual region (V1). CA1 and ERC showed greater pattern similarity across exposures for high-precision images relative to low-precision images (CA1: p = 0.004; ERC: p = 0.004; one-sided permutation tests, n = 1000). CA2/3/DG showed similar effect but did not survive correction for multiple comparisons (p(uncorrected) = 0.023). d Relationship between pattern similarity across exposures and temporal memory precision. Pattern similarity across repeated exposures in CA1 and ERC predicted temporal memory precision (high vs. low) while accounting for temporal lag information (CA1: β = 2.134, p = 0.005, 95% CI = [0.63, 3.64]; ERC: β = 3.207, p = 0.008, 95% CI = [0.83, 5.58]; logistic mixed-effects regression, n = 8 independent participants). A similar effect was also observed in CA2/3/DG (p(uncorrected) = 0.037), but did not survive correction for multiple comparisons. e Relationship between pattern similarity across exposures and recognition confidence. Pattern similarity across repeated exposures in PHC predicted recognition confidence while accounting for temporal lag information (β = 0.799, p < 0.001, 95% CI = [0.34, 1.25]; liner mixed-effects regression). Throughout the figure, error bars reflect mean ± s.e.m.; dots denote independent participants (n = 8); ~p < 0.10; *p < 0.05; **p < 0.01; ***p < 0.001. Parentheses indicate ROIs that did not survive multiple comparison correction. Source data are provided as a Source data file.