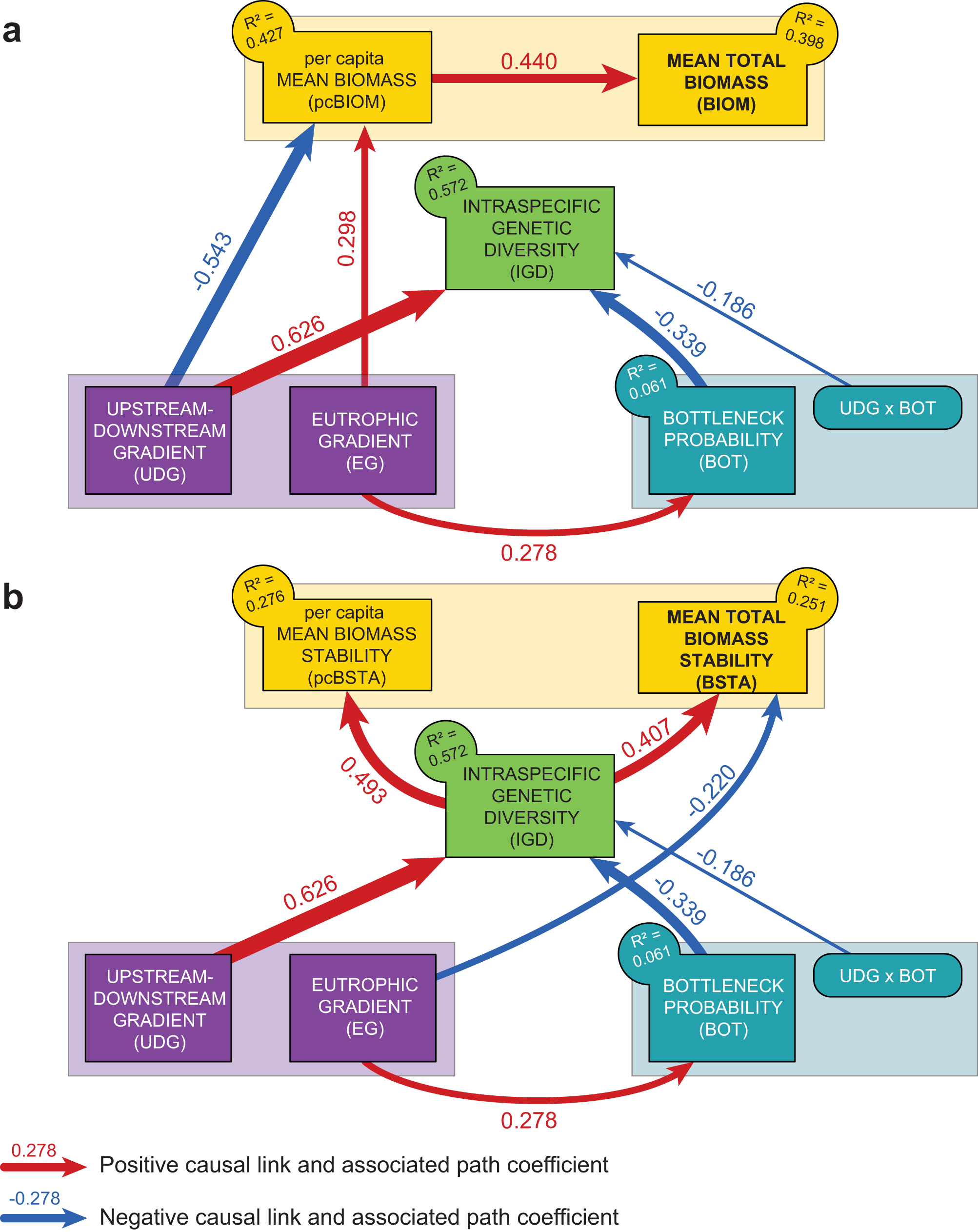
Fig. 2: Final causal graphs.
From: Genetic erosion reduces biomass temporal stability in wild fish populations

a Causal graph depicting the retained links among environmental (purple), bottleneck (blue), genetic (light green), and mean biomass variables (per capita and total; yellow). b Causal graph depicting the retained links among environmental (purple), bottleneck (blue), genetic (light green), and biomass stability variables (per capita and total; yellow). In each panel, retained first-order interactions are represented by rounded rectangles. Blue and red arrows represent negative and positive significant paths, respectively, with the width of arrows proportional to the absolute value of the corresponding path coefficient. Also provided is the amount of variance (R²) explained in each endogenous variable. Non-significant paths are not represented, for the sake of clarity (see Table 1 for detailed results). Source data are provided in Table 1.