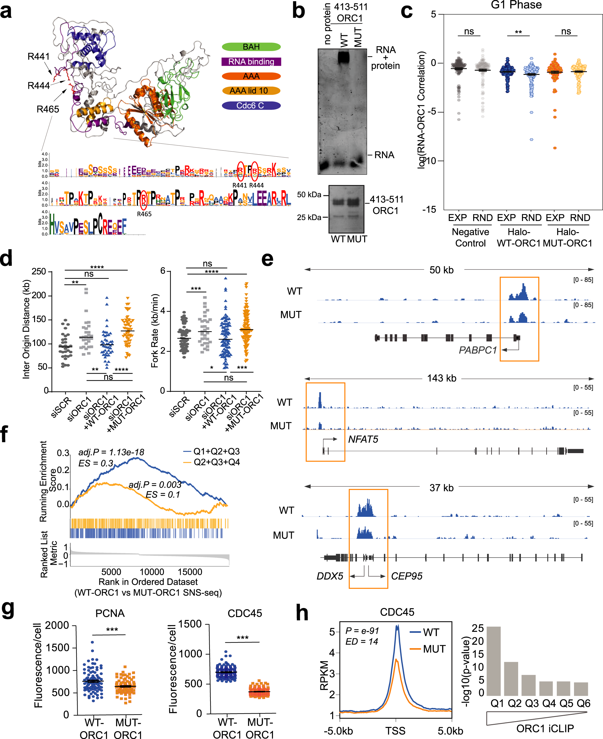
Fig. 3: ORC1 RNA-binding mutant is impaired in origin activation.
From: ORC1 binds to cis-transcribed RNAs for efficient activation of replication origins

a 3D model of human ORC1 showing domains in colors, and residues R441, R444, and R465 (involved in RNA-binding) in red. Below, the vertebrate consensus of ORC1 RNA-binding region, circles indicating mutated residues in MUT-ORC1. b RNA staining of EMSA assays, with GST-tagged purified WT and MUT-ORC1 (amino acids 413–511) (2.5 µM) incubated with fragmented cellular RNA (2.5 µM). Below, the silver staining of proteins used in the assay. c Cross-correlation between ORC1 and EU-labeled RNA (long pulse) in G1-synchronized U2OS cells, untransfected or transfected with Halo-tagged WT and MUT-ORC1, comparing STORM experimental (EXP) and randomized (RND) samples. Data were presented as mean values (n > 50 cells) ± SEM. ns denotes p value >0.05, ** denotes p value <0.01, derived from unpaired two-sample t-test. d DNA fiber quantification of inter-origin distances and fork rates in HCT116 cells transfected with the indicated siRNAs, ±plasmids expressing Flag-tagged WT or MUT-ORC1. Black lines indicate the median. ns denotes p value >0.05, * denotes p value <0.05, ** denotes p value <0.01, **** denotes p value <0.0001, derived from unpaired two-tailed Mann–Whitney t-test. e Browser snapshot at ORC1-RNA PABPC1, NFAT5, and DDX5-CEP95 loci, showing SNS-seq normalized signal of HCT116 cells stably expressing WT or MUT-ORC1. f GSEA showing enrichment of ORC1-RNAs in merged iCLIP-defined quantiles (Q), toward ranked genes according to their WT vs MUT (log2 fold change) SNS-seq coverage at TSSs. Statistical significance (adjusted p value 1.13e-18 or 0.003) of the enrichment scores (ES) were calculated by permutation tests. g CDC45 and PCNA chromatin immunofluorescences per cell, in HCT116 cells stably expressing WT or MUT-ORC1, after soluble protein washout. Data were presented as mean values (n > 100 cells) ± SEM. *** denotes p value <0.001, derived from unpaired two-tailed Mann–Whitney t-test. h Coverage plot of CDC45 ChIP-seq data at TSSs, in WT or MUT-ORC1 HCT116 stably expressing cells, and two-tailed t-test statistical results between their coverage at TSSs of ORC1 iCLIP-defined gene quantiles (Q).