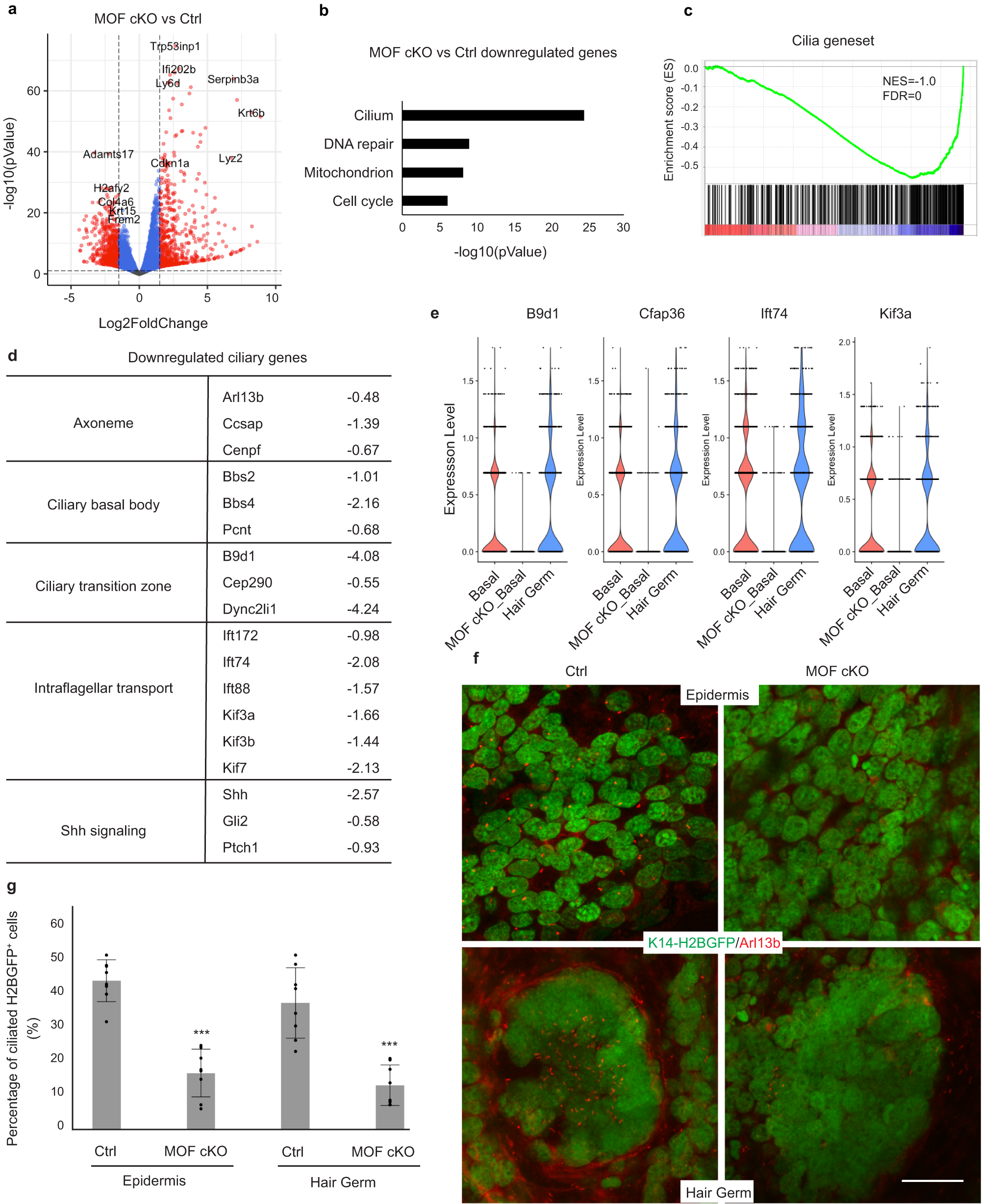
Fig. 6: MOF cKO causes widespread downregulation of ciliary genes.

a Volcano plot of differentially expressed genes in E16.5 MOF cKO vs. control comparison determined by bulk RNAseq. Red dots represent genes with absolute fold change >1.5 and FDR < 0.01. b Enriched GO terms of downregulated genes. c GSEA for a set of 443 ciliary genes. d, Examples of downregulated ciliary genes in different structures of primary cilia. e, Example of downregulated ciliary genes detected in E15.5 scRNAseq. f Reduced ciliated epithelial cells in MOF cKO epidermal basal progenitor cells as well as in hair germs as marked by Arl13b. g Quantification of the percentage of ciliated K14-H2BGFP+ epithelial cells in epidermis and hair germ, respectively. n = 8 fields from two pairs of samples. Data are represented as mean value ± SEM. P value was calculated by unpaired two-sided Student’s t-test, ***P < 0.001. The exact P values are shown in Supplementary Data 4. Scale bar, 20 μm. Source data are provided as a Source Data file.