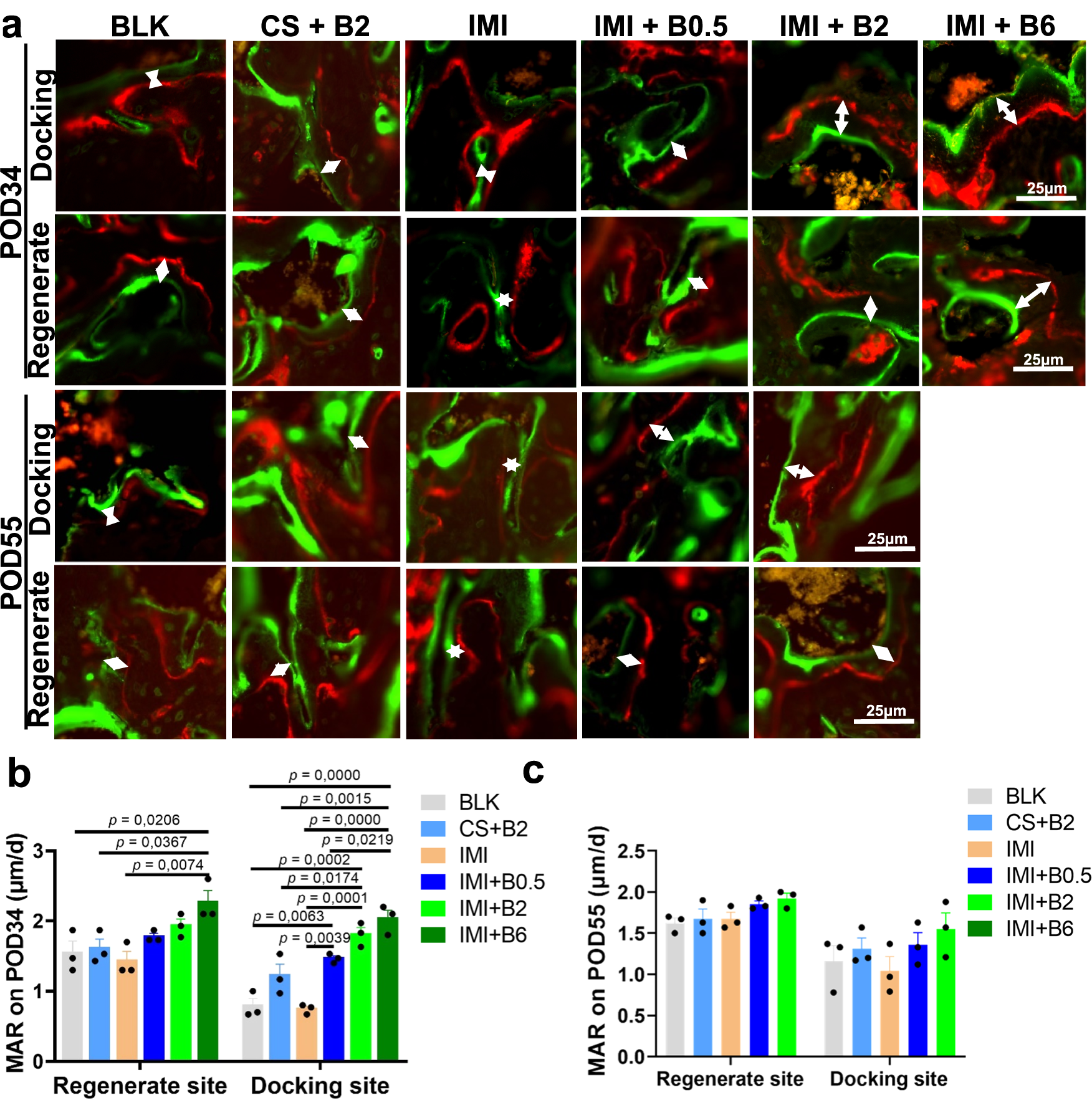
Fig. 6: Dynamic bone formation at docking sites or regenerate sites in the femoral specimens on POD34 or POD55.

a Representative fluorescent images of regenerated bone. The distance (white arrows) between green (calcein) and red (xylenol orange) fluorescent labels represents the dynamic bone formation in 10 days. b Quantitative results of mineral apposition rate (MAR) on POD34. c Quantitative results of MAR on POD55. Data are presented as scatter dot plot with mean and s.e.m. values (n = 3 independent rats per group). One-way ANOVA and Tukey’s multiple comparisons test. Source data are provided as a Source data file.