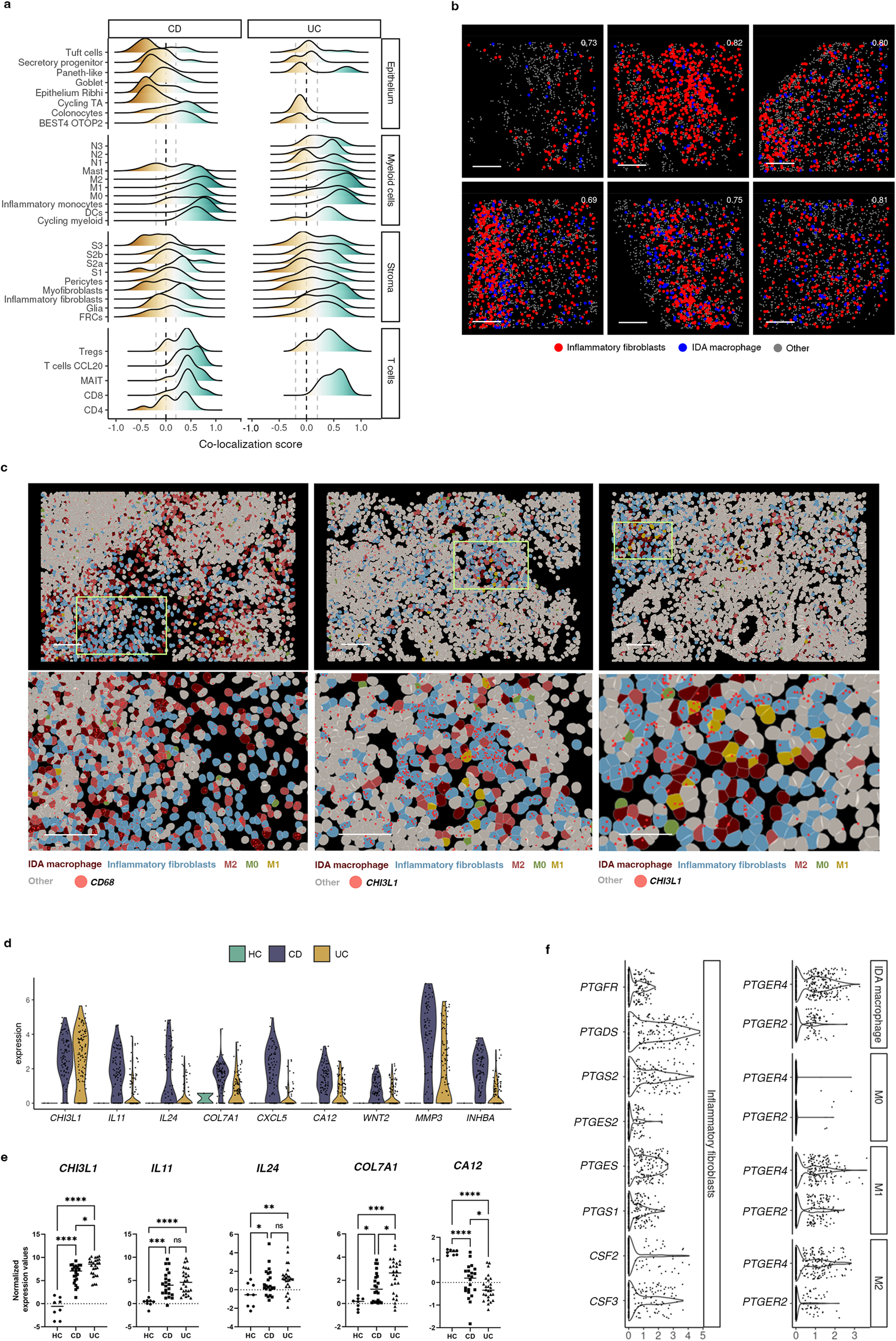
Fig. 5: Inflammation-Dependent Associated (IDA) macrophages co-localize with inflammatory fibroblasts.

a Ridge plot of co-localization analysis of IDA macrophages and epithelial, other myeloid, stromal and T lymphocytes by CosMxTM SMI. Correlation for cell positions was calculated per cell type (0 indicates no correlation, >1 indicates co-localization with 1 being cells sharing the same position; <1 indicates negative correlation between the indicated cell types). Data is pooled from all CD (n = 3 donors, total of 56 Fields of View (FoVs)) and UC (n = 3 donors, 67 FoVs) patients. b Co-localization analysis between IDA macrophages and inflammatory fibroblasts in inflamed UC tissue. Six representative FoVs from 2 independent UC patients are shown. Co-localization scores are indicated in white for each FoV. Scale bar = 100 μm. c Images containing IDA macrophages and inflammatory fibroblasts. Three representative FoVs (from 2 patients, 1 UC and 1 CD) are shown. Expression of CD68 (macrophages) or CHI3L1 (inflammatory fibroblasts) is shown as red dots. Each dot represents a single mRNA molecule. Scale bar = 100 μm. d Violin plots showing expression (y-axis) of marker genes (x-axis) of inflammatory fibroblasts in HC (n = 6), active CD (n = 6) and active UC (n = 6) determined by scRNA-seq. e Expression of markers of inflammatory fibroblasts in HC (n = 8), and active CD (n = 22) and UC (n = 26) patients in bulk biopsy RNA-seq data. Ordinary one-way ANOVA test (Benjamini-Yekutieli) was performed correcting for multiple comparisons. Each sample is represented as a dot and the median value as a line p < 0,05(*), p < 0,01 (**), p < 0,001(***), p < 0,0001(****), ns: not significant. f Violin plot visualizing scRNAseq-based expression (y-axis) of prostaglandin-related genes in inflammatory fibroblasts, IDA macrophage, M2 (M2 & M2.2) and M1 (M1 ACOD1 & M1 CXCL5) in pooled data of HC (n = 6), CD (n = 6) and UC (n = 6). Expression of CSF3 and CSF2 in inflammatory fibroblasts has been also included. Source data are provided as a Source Data file. HC, healthy controls. IBD, inflammatory bowel disease. CD, Crohn’s disease. UC, ulcerative colitis.