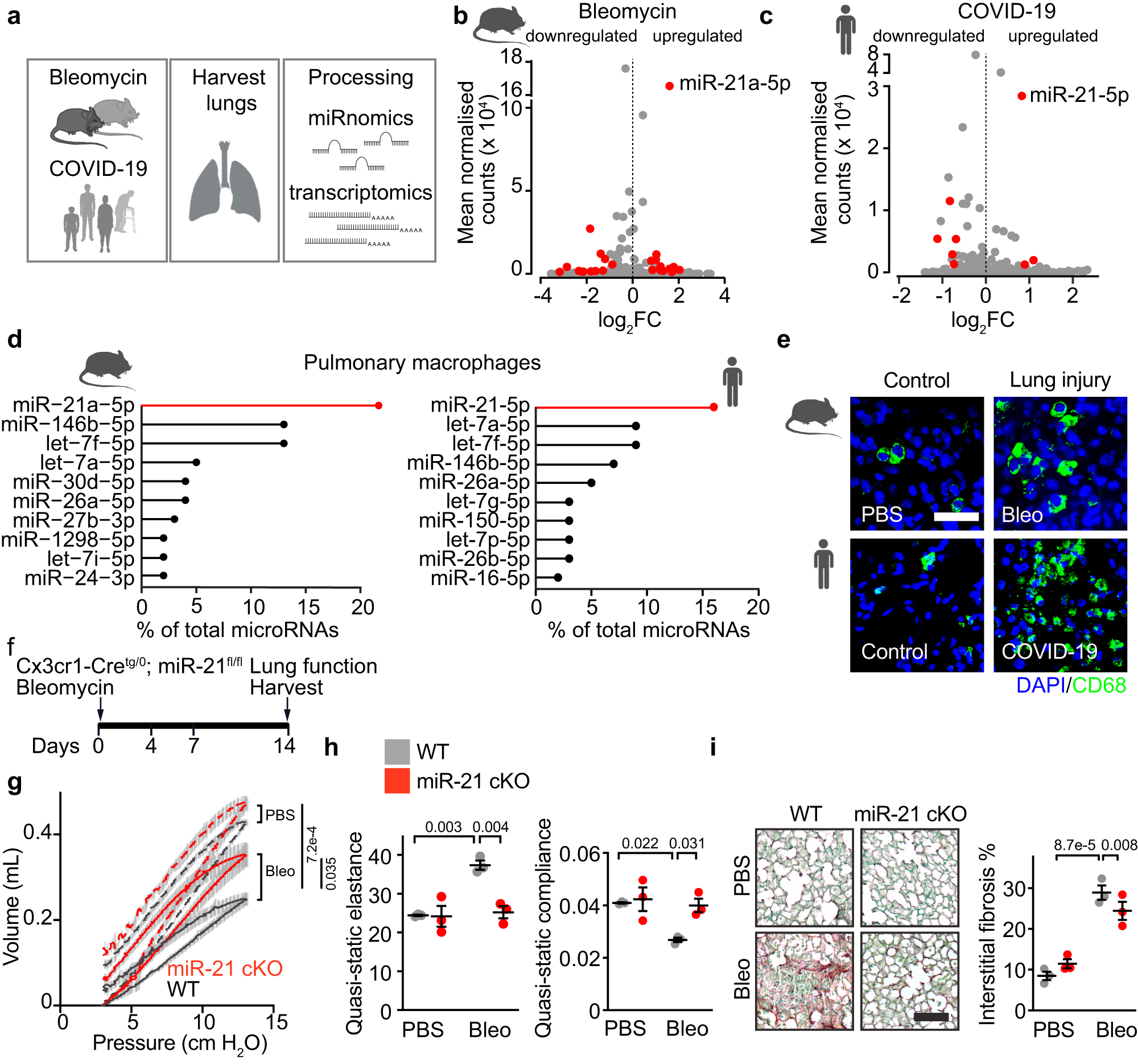
Fig. 1: Identification of miR-21 in macrophages as therapeutic target for acute inflammatory lung disease.

a Overview of the study design. b Scatter plot of differentially expressed microRNAs in bleomycin lungs compared to control lungs. Each dot represents one microRNA. Differentially expressed microRNAs are highlighted in red (FDR < 0.05, −0.75 < log2FC > 0.75, mean normalised counts > 1000). Control n = 3, Bleomycin n = 3. c Scatter plot of differentially expressed microRNAs in COVID-19 lungs compared to control lungs. Each dot represents one microRNA. Differentially expressed microRNAs are highlighted in red (FDR < 0.05, −0.75 < log2FC > 0.75, mean normalised counts > 1000); Control n = 12, COVID-19 n = 14. d Lollipop graph represents the top 10 expressed microRNAs in (left) mouse and (right) human lung macrophages (n = 3-4). e Representative staining for macrophage marker CD68 in bleomycin-induced mouse lungs (n(PBS) = 3, n(bleo) = 3) and COVID-19 patients (n(COVID-19) = 3, n(Control) = 3). Scale bar represents 50 μm. f Experimental strategy. Wild-type and macrophage-specific miR-21 deficient (miR-21 cKO) mice were administered with PBS or 2 U/kg bleomycin (bleo) into the lungs using a micro sprayer. Two weeks later, lung function was assessed, and lungs were harvested for morphometry and isolation of cells. g Mean tracings of pressure-volume curves. Gray shaded area behind the curves indicates standard error mean. PBS and bleomycin treatment are represented by dashed and solid lines, respectively. h Lung function as indicated by quasi-static elastance and quasi-static compliance. i Sirius red/fast green staining of representative lung sections and quantification. Scale bar represents 100 μm. f–i WT PBS n = 3, miR-21 cKO PBS n = 3, WT bleo n = 3, miR-21 cKO bleo n = 3. Data are mean ± SEM and individual values and were analysed using 2-way ANOVA with Tukey’s post-test (two-sided). Source data are provided as a Source Data file.