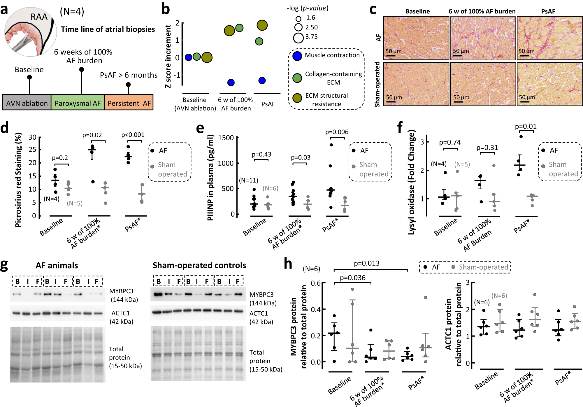
Fig. 4: Fibrotic and contractile remodeling during atrial fibrillation progression in pigs.

a Time line of atrial biopsy studies. b Atrial fibrillation (AF)-related time-course changes of proteins belonging to muscle contraction, collagen-containing extracellular matrix (ECM) and ECM structural resistance. Color-coded circles represent the average of Zq values of the proteins within each category, normalized to the baseline, that show a statistically significant change over the follow-up. A paired one-way-ANOVA test was used for comparisons. The rest of proteins with statistically significant changes over the follow-up are shown in Suppl Table 1. c Representative examples of myocardial atrial biopsies (at 40X) from AF animals and sham-operated controls stained with Picrosirius red at different time-points of follow-up. d, e, f Comparisons of fibrosis quantification (d), plasma pro-collagen type III N-peptide (PIIINP) (e) and gene expression levels of lysyl oxidase (f) between AF animals and sham-operated controls. Two-sided unpaired Student’s t tests were used to assess differences. g Representative immunoblots of actin alpha cardiac muscle-1 (ACTC1) and the cardiac isoform of myosin-binding protein-C (MYBPC3) in AF animals and sham-operated controls. h Quantification and comparisons of ACTC1 and MYBPC3 expressions between AF animals and sham-operated controls. Immunoblot bands were quantified relative to total protein. *indicates equivalent time-points of the follow-up for sham-operated controls. ‘B’, ‘I’ and ‘F’, in (g) indicate Baseline, intermediate (i.e., 6 weeks of 100% AF burden or equivalent in controls) and final (i.e., persistent AF > 6 months or equivalent in controls) (N = 6). Data were depicted as individual values with median and interquartile range. Data were analyzed with repeated measures one-way ANOVA followed by the Dunnett’s multiple comparisons test for follow-up comparisons. Source data are provided as a Source Data file. PsAF persistent AF, RAA right atrial appendage.