Fig. 4: Computer-aided design of tRNA abundances for quantitative control of synthetic organisms encoded by fail-safe genomes.
From: Engineering tRNA abundances for synthetic cellular systems

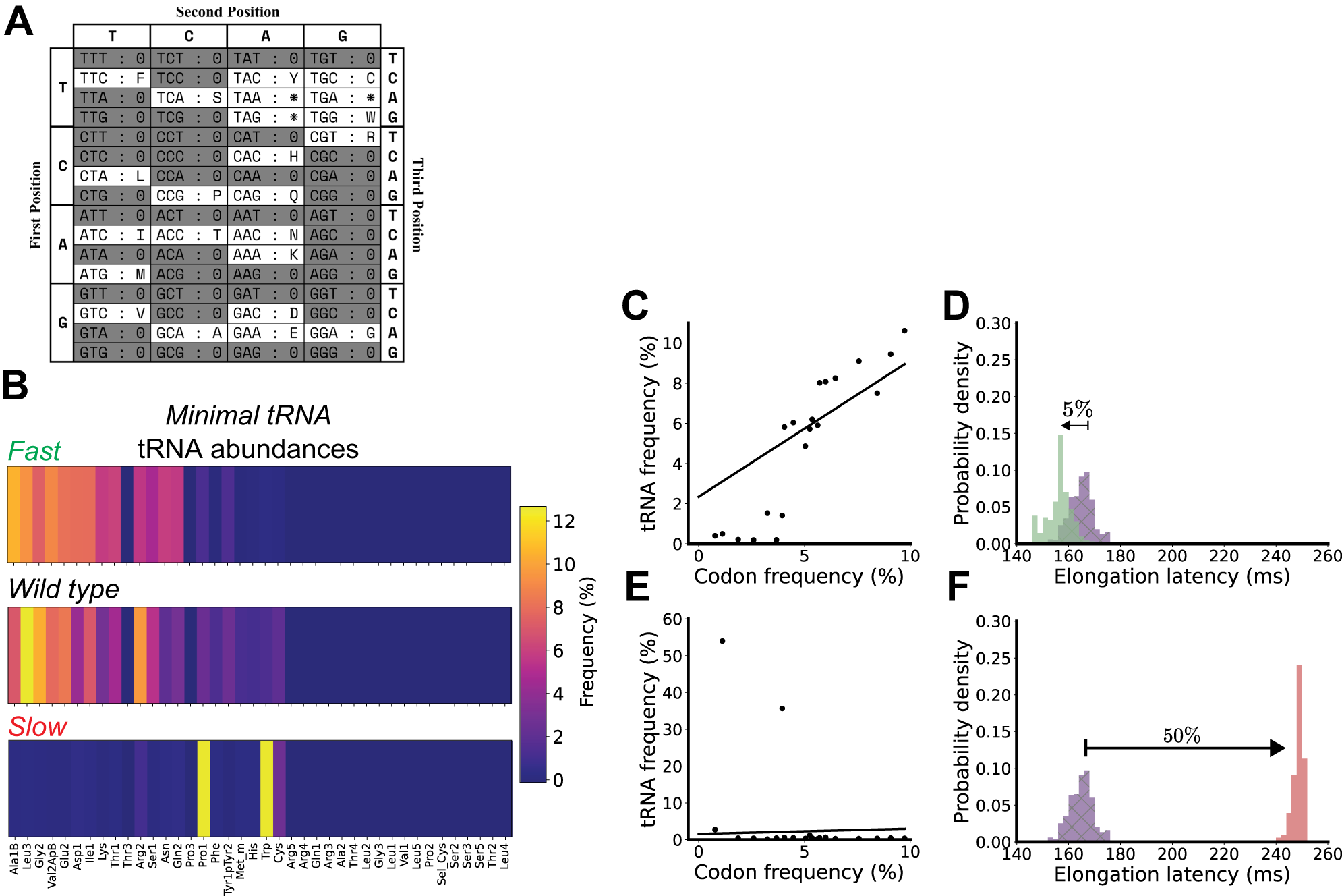
A Computationally designed fail-safe E. coli engineered to have only 20 sense codons (adapted from Calles et al.30 under a Creative Commons CC BY license); white boxes represent sense codons. B Reduced tRNA abundance distributions produced by CD-CAD that enable the fastest elongation or slowest elongation compared to the wild-type distribution (color bar, percentages). C The fraction of cognate tRNA per codon, with each codon represented by its relative usage in the transcriptome, for the reduced tRNA abundance distribution that enables the fastest elongation. D Per-transcript elongation latency distribution for the reduced tRNA abundance distribution that enables the fastest elongation (green) vs. wild-type (purple). E, F are the same as (C, D) but for the reduced tRNA abundance distribution that enables the slowest elongation (red). Source data are provided via a Zenodo repository (https://doi.org/10.5281/zenodo.7953836).