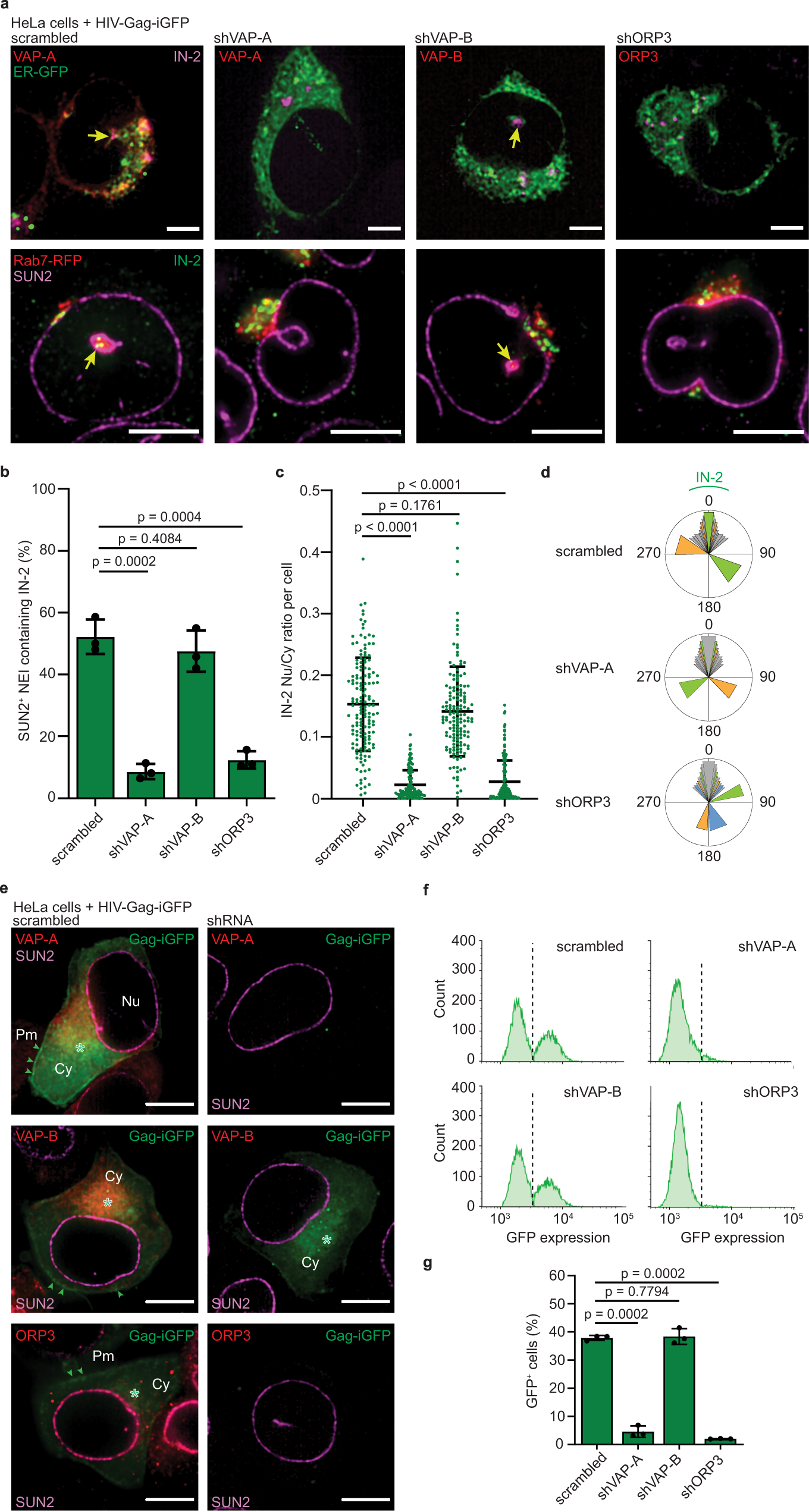
Fig. 3: Silencing the VOR complex inhibits HIV-1 integrase transport into NR and productive infection.

a–d HeLa cells stably transfected with plasmids carrying scrambled shRNA, shVAP-A, shVAP-B or shORP3 and expressing either ER-GFP (a, upper panels) or Rab7-RFP (a, lower panels, b–d) were 1-h HIV-Gag-iGFP infected prior to immunolabeling for either VAP-A, VAP-B, ORP3 or SUN2 and HIV-1 IN (IN-2) as indicated. Samples were observed by CLSM. Single sections are displayed. IN-2 was detected in ER-GFP+ or SUN2+ NEI of scrambled and shVAP-B cells and quantified (a arrow; b 50 NEIs per experiment, n = 3). The ratio of IN-2 in the nucleoplasm versus cytoplasm per cell was determined (c n = 150 cells from three independent experiments). The distribution of IN-2 in perinuclear region of scrambled shRNA, VAP-A-, or ORP3-silenced HeLa cells is shown in a circular histogram (d 10 cells per cell line; color code indicates an individual cell). [For Methods, see Supplementary Fig. 6d]. Cells with dual IN-2 localization are in color. e–g HeLa cells were 6-h HIV-Gag-iGFP infected, washed and incubated for 24 h prior to ICC (e) and FC (f, g). Representative fluorescent images for the indicated proteins (e) and FC histograms (f) are displayed. Scrambled shRNA-transfected, noninfected cells were used for gating. Note the reduction in Gag-iGFP expression in cells lacking VAP-A and ORP3. The percentage of GFP+ cells is plotted (g n = 3). Asterisk and arrowhead indicate Gag-iGFP in the cytoplasm (Cy) and plasma membrane (Pm), respectively. Nu nucleus. We used a MOI of 2. Means ± S.D. and individual values for each experiment (b, g) or cell (c) are presented. P values are indicated. Scale bar, 5 (a, top) or 10 (a, bottom, e) µm.