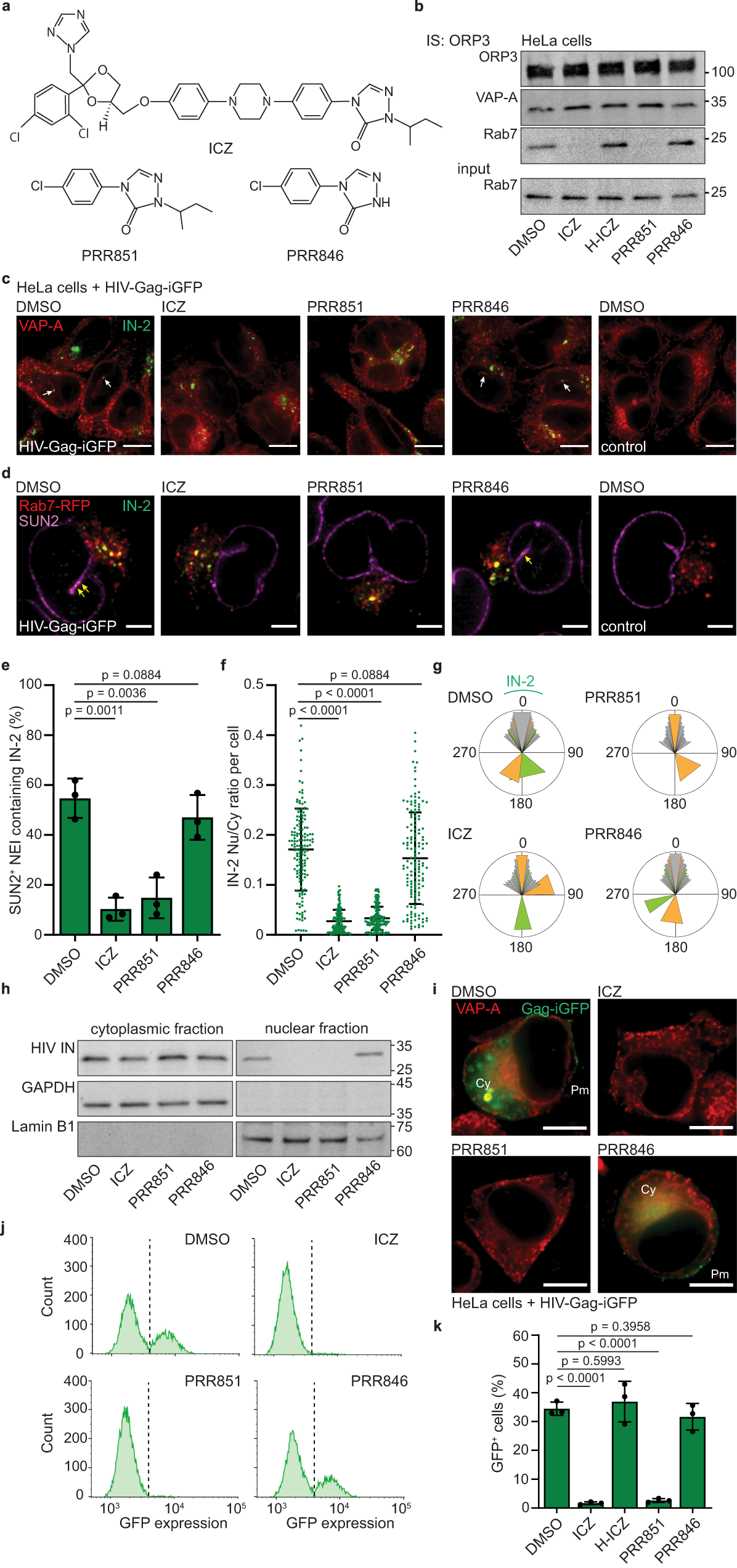
Fig. 4: The VOR complex inhibition impedes the HIV-1 integrase transport into NR and productive infection.

a Drug structures. b HeLa cells were 90-min incubated with DMSO or various drugs (10 µM) as indicated, detergent solubilized and ORP3 IS. Bound fractions and Rab7 input (1/50) were probed for ORP3, VAP-A, and Rab7 by IB. c HeLa cells were 30-min pretreated with DMSO or drugs (10 µM) before 1-h HIV-Gag-iGFP infection in the presence of drugs. As a control, cells were noninfected. Samples were VAP-A and HIV-1 IN (IN-2) immunolabeled. Single sections are displayed. IN-2 was detected in NEIs of DMSO/PRR846-treated cells (arrow). d–g Rab7-RFP-expressing HeLa cells were treated as in c, and IN-2 and SUN2 immunolabeled. The presence of IN-2 in SUN2+ NEI (d arrow) was quantified (e 50 NEIs per experiment, n = 3). The IN-2 nucleoplasm/cytoplasm ratio was determined (f n = 150 cells from three independent experiments). Localization of IN-2 in the perinuclear region is shown using a circular histogram (g 10 cells/condition; color code indicates an individual cell). [For Methods, Supplementary Fig. 6d]. h Drug-treated HeLa cells were 3-h HIV-Gag-iGFP infected, fractionated into cytoplasmic and nuclear fractions and probed for HIV-1 IN by IB. A quarter and the total material of the cytoplasmic and nuclear fractions were loaded. Cytoplasmic GAPDH and nuclear Lamin B1 were used as controls and run in parallel. They are derived from the same experiment (b, h). Molecular mass markers (kDa) are indicated. i–k HeLa cells were 30-min pretreated with DMSO or drugs before 6-h HIV-Gag-iGFP infection. They were 24-h incubated in the presence of drugs and then processed for ICC (i) or FC (j, k). For ICC, fixed-cells were VAP-A immunolabeled, while they were trypsinized for FC. Representative images (i) and FC histograms (j) are displayed. DMSO-treated, noninfected cells were used for gating. The GFP+ cells were quantified (k n = 3). We used a MOI of 2. Means ± S.D. and individual values for each experiment (e, k) or cell (f) are presented. P values are indicated. Scale bars, 10 (c, i) or 5 (d) µm.