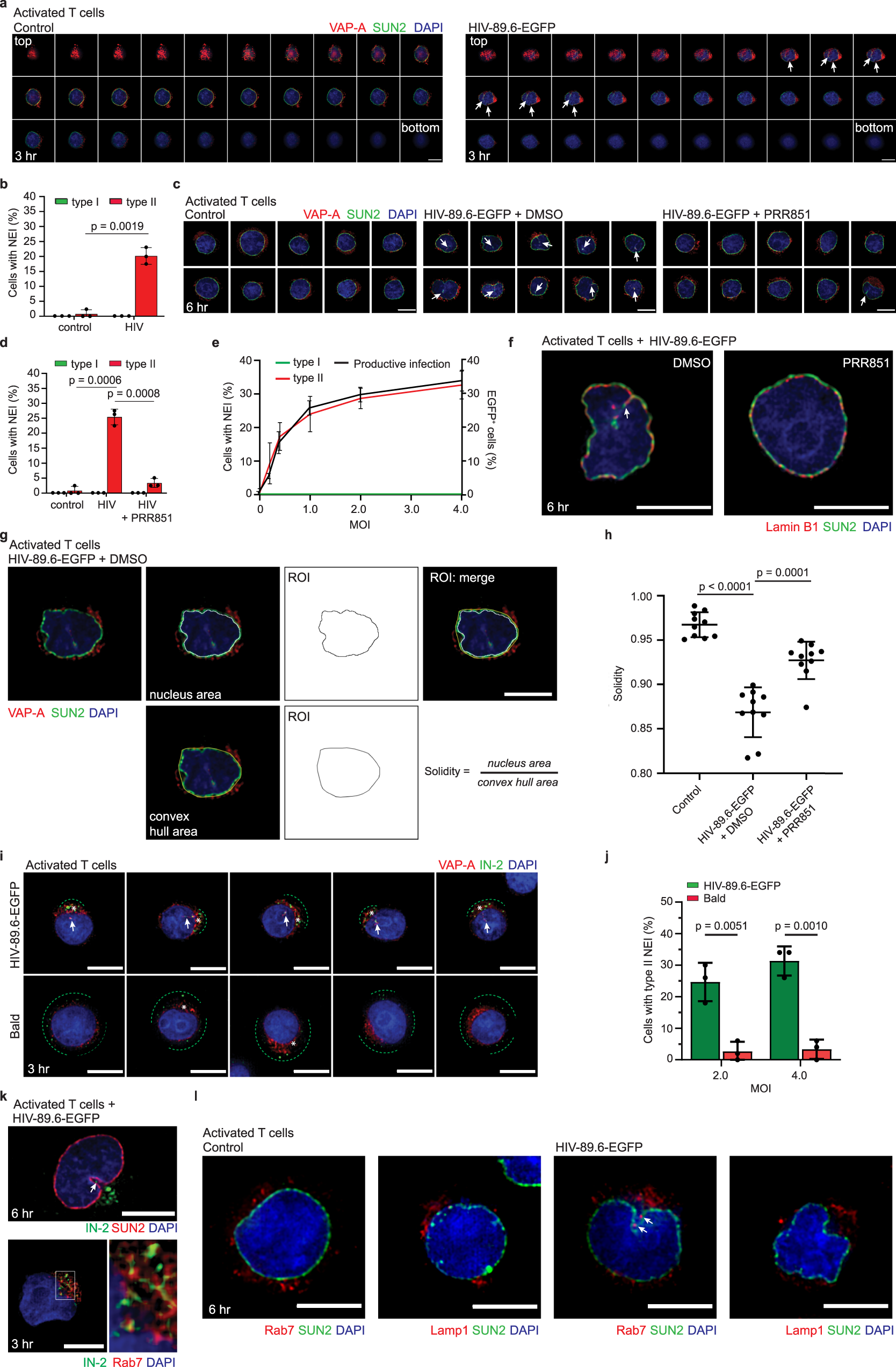
Fig. 6: Native Env-pseudotyped HIV-1 infection of CD4+ T cells triggers type II NEIs biogenesis.

a–f PHA/IL-2-activated CD4+ T cells were HIV-89.6-EGFP infected for 3 (a, b) or 6 (c–e left y axis, f) hours prior to immunolabeling for SUN2 and VAP-A (a–e) or Lamin B1 (f). Nuclei were counterstained with DAPI. In some experiments, cells were 30-min pretreated with PRR851 (10 µM) (c, d). Drugs were present during infection. As a control, cells were noninfected. They were observed by CLSM and serial sections of a representative cell (a) or single section of 10 cells are presented (c). Alternatively, after 6-h infection, cells were 48-h incubated prior to FC (e right y axis, n = 3). The percentage of cells with type I or II NEIs was quantified (b, d, e, 50 cells per experiment, n = 3). Note the presence of NEIs in infected cells without PRR851 (a right, c middle, f arrow). g, h The solidity was evaluated in noninfected and 6-h infected cells. After SUN2 and VAP-A immunolabeling, the surface areas were evaluated (g), and the resulting solidity presented (h, n = 10 cells). i, j Activated T cells were 3-h infected with HIV-89.6-EGFP or corresponding “bald” virus prior to VAP-A and HIV-1 IN (IN-2) immunolabeling. Single section of representative cells is shown (i). IN-2 in induced NEIs (arrows) or in the cytoplasm (asterisks) are indicated. Green dashed lines indicate IN-2 distribution around the cell surface. The percentage of cells with type II NEIs were quantified (j ≥50 cells per condition, n = 3). k, l The presence of IN-2 in NEIs (arrow) and late endosomes of 6 or 3 h-infected cells was observed after immunolabeling for IN-2 and SUN2 (k upper panel) or Rab7 (k lower panel), respectively. Alternatively, cells were immunolabeled for Rab7 or Lamp1 and SUN2 (l). Note that Rab7 (arrows), but not Lamp1, is present in NEIs. We used a MOI of 2 or equivalent for the “bald” virus, unless otherwise stated. In all cases, means ± S.D. and individual values are shown. P values are indicated. Scale bars, 5 µm.