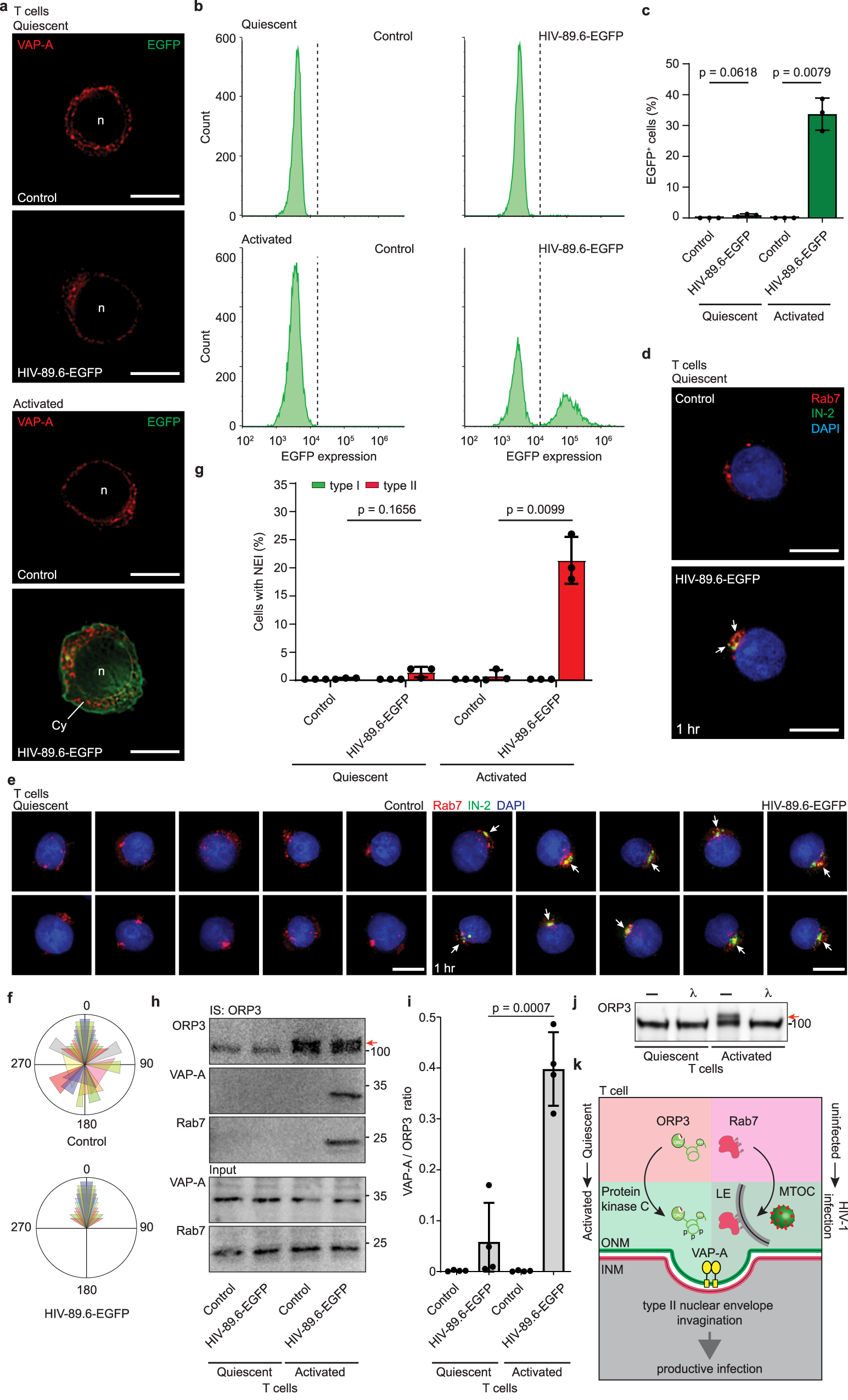
Fig. 8: ORP3 hyperphosphorylation is important for VOR complex interactions and NEI formation.

a–c Quiescent and PHA/IL-2-activated CD4+ T cells were noninfected (control) or 6-h HIV-89.6-EGFP infected, and then 48-h incubated prior to either ICC (a) or FC (b, c). For ICC, fixed-cells were immunolabeled for VAP-A. Representative images (a) and FC histograms (b) are displayed. Noninfected activated cells were used for the gating. b The percentage of EGFP+ cells is plotted (c n = 3). d–g Cells as indicated were noninfected (control) or HIV-89.6-EGFP infected for 1 (d–f) or 3 (g) hours prior to immunolabeling for HIV-1 IN (IN-2) and Rab7 (d–f) or SUN2 and VAP-A (g). Nuclei were counterstained with DAPI. A single section of a representative cell (d) or composite images of 25 sections of 10 cells (e) are presented. The localization of Rab7 in the perinuclear region is shown in a circular histogram (f, 10 cells per condition; color code indicates an individual cell). Note the colocalization of IN-2 and Rab7 at MTOC of infected cells (arrow). The percentage of cells with NEIs of type I or II was quantified (g 50 cells per experiment, n = 3). h–j Cells as indicated were noninfected (control) or 6-h HIV-89.6-EGFP infected, solubilized and subjected to ORP3 IS. The bound fractions and input (1/50) were probed for ORP3, VAP-A, and Rab7 (h). Note the absence of slower-migrating ORP3 species in quiescent cells (red arrow). The protein ratio of the indicated pair was quantified (i n = 4). Detergent cell lysates were treated with λ-phosphatase (λ) or without (–) prior to ORP3 IB (j). Molecular mass markers (kDa) are indicated. All samples were from the same experiment and were run in parallel (h, j). We used a MOI of 2. Means ± S.D. and individual values of each experiment are shown. P values are indicated. k Representation of type II NEI induction that requires both T cell activation leading to ORP3 hyperphosphorylation (left) and viral infection leading to the accumulation of Rab7+ late endosomes (LE) at the microtubule-organizing center (MTOC, right). INM/ONM, inner/outer nuclear membrane. Scale bars, 5 µm.