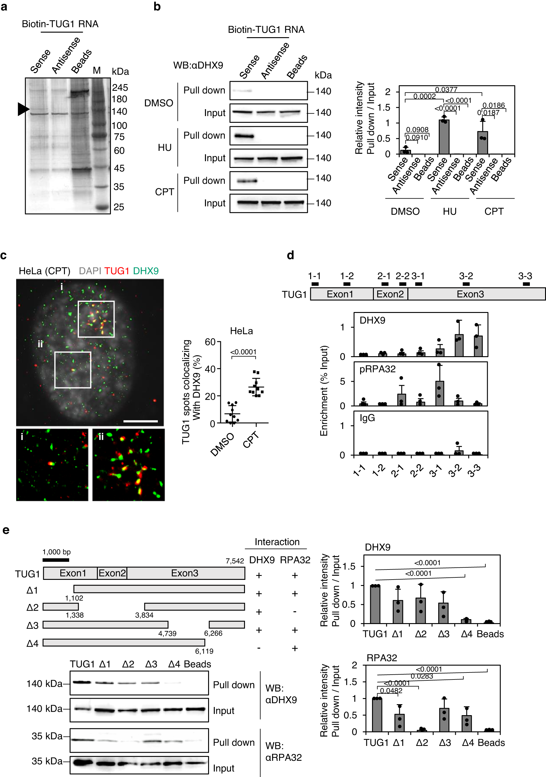
Fig. 3: TUG1 interacts with DHX9.

a Silver-staining gel image of RNA pull-down experiment using Biotin-labeled TUG1 RNA and HeLa cells treated with 2 mM HU for 2 h. Lane M, marker proteins (sizes in kDa). The arrowhead indicates DHX9. Two independent experiments were carried out with similar results and a representative image is shown. b Left, Western blotting of DHX9 pulled down with TUG1. HeLa cells treated with DMSO (untreated control), 2 mM HU, or 10 μM CPT for 2 h were used. Right, bar graph generated by quantifying the Western blot. Data are means ± SD, n = 3. Two-sided t-test. c Top, super-resolution images of HeLa cells treated with 10 μM CPT for 2 h were co-stained with DAPI (white), DHX9 (green), and TUG1 smFISH (red). Bottom panels are magnified regions where TUG1 and DHX9 colocalize in the top panels. Scale bar = 5 μm. Right, the percentage of TUG1 spots colocalizing with DHX9 relative to total number of TUG1 spots in each cell. HeLa cells were treated with DMSO or 10 μM CPT for 2 h. Median, upper and lower quartile range from 10 independent cells are indicated. Two-sided t-test. Three independent experiments were carried out with similar results (Supplementary Table 1) and representative images are shown. d CLIP assay of DHX9 and pRPA32 performed in HeLa. Associated TUG1 RNA was quantified by qPCR using primers indicated in the upper TUG1 scheme. Data are presented as % input, mean ± SD, n = 3. e Left, Western blotting of DHX9 and RPA32 pulled down with TUG1-full length (TUG1) or TUG1-deletion RNA (Δ1-Δ4) indicated in the upper TUG1 scheme. See also Supplementary Fig. 3a. Right, bar graph generated by quantifying the Western blot. Signal intensities are normalized to the Input. Values are relative to TUG1-full length. Data are means ± SD, n = 3. Two-sided t-test. Source data are provided as a Source Data file.