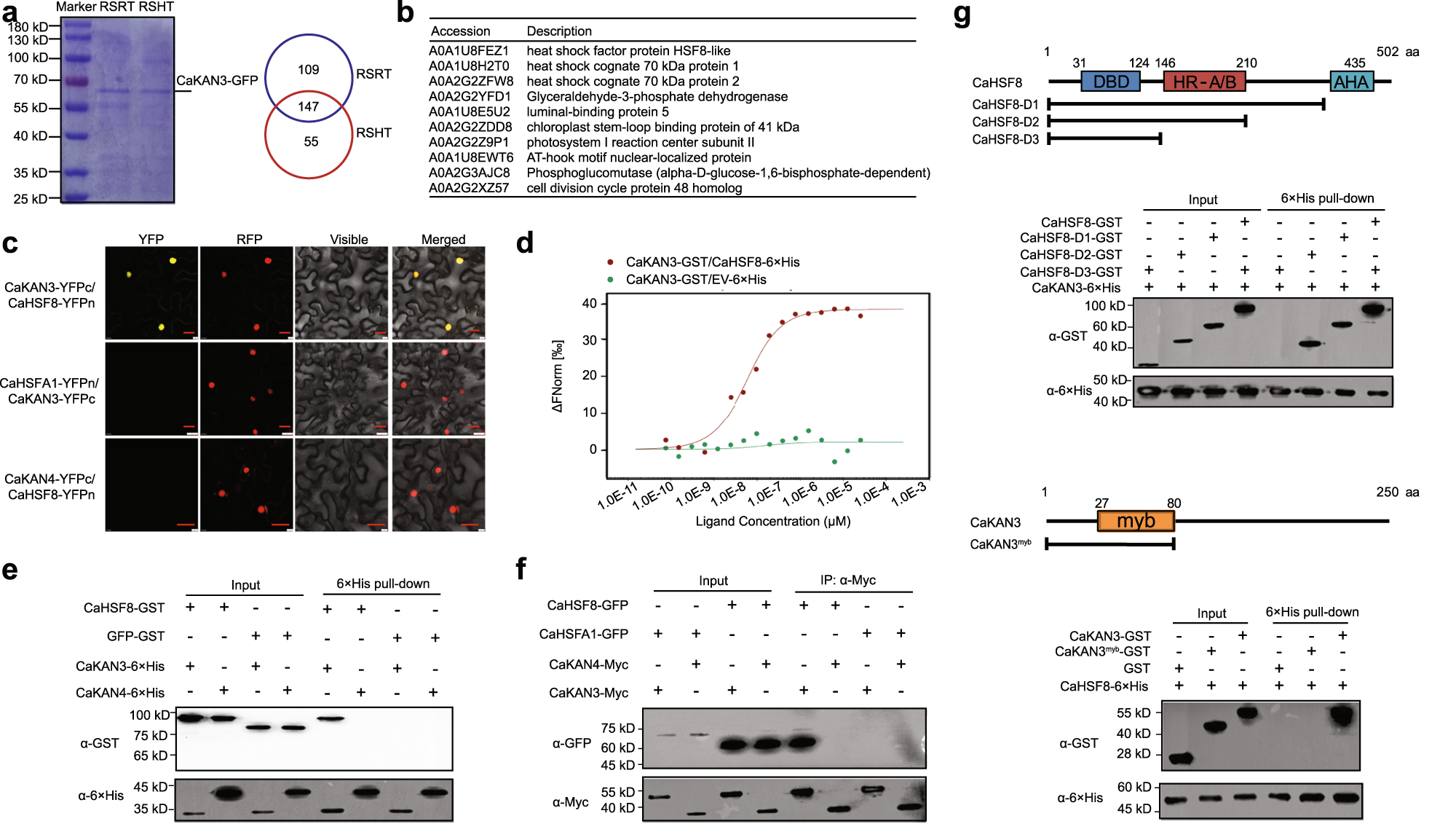
Fig. 2: CaKAN3 interacted with CaHSF8.

a Comparative assay of interacting proteins of CaKAN3 in pepper plants challenged by RSRT or RSHT, shown as Venn diagrams, the experiment was carried out once. b The top 10 specific interacting proteins of CaKAN3 with high levels of confidence in pepper plants challenged by RSHT. c BiFC analysis of the interaction between CaKAN3 and CaHSF8 in N. benthamiana leaves. NbH2B (histone H2B)-RFP was used to indicate the nucleus. Red fluorescence and yellow fluorescence, visible light and merged images were taken on a confocal microscope at 48 hpi. Bars = 25 μm. d In vitro interaction between CaHSF8 and CaKAN3 revealed using MST. CaKAN3-GST was regarded as the target, and the CaHSF8-6×His protein was used as the ligand and diluted to a range of concentrations from 1.0E-10 mM to 1.0E-3 mM. The mixtures of CaKAN3-GST/EV-6×His or CaKAN3-GST/CaHSF8-6×His were loaded into Monolith NT.115 capillaries, which were measured using 50% IR laser power and an LED excitation source with λ = 470 nm at ambient temperature. e Pull-down assay revealing the in vitro interaction between CaHSF8 and CaKAN3. CaHSF8-GST was incubated with CaKAN3-6×His and Ni Smart beads for 3 h at 4 °C under slow rotation. The bound proteins were eluted from the beads and detected using an anti-His or an anti-GST antibody. f Interaction between CaKAN3 and CaHSF8 in vivo, as determined by a coimmunoprecipitation assay. Proteins were isolated from pepper leaves transiently overexpressing CaHSF8-GFP/CaKAN3-Myc, CaHSFA1-GFP/CaKAN3-Myc, CaHSF8-GFP/CaKAN4-Myc and CaHSFA1-GFP/CaKAN4-Myc, which were immunoprecipitated with an anti-Myc antibody. The presence of the tested interacting proteins was detected using an antibody against GFP by western blotting. g Analysis of the domain of the interaction between CaKAN3 and CaHSF8 by pull-down, revealing that HR-A/B in CaHSF8 is responsible for the CaKAN3 and CaHSF8 interaction. In c, f CaHSFA1 and CaKAN4 were used as negative controls, respectively. In c to g, the experiment was carried out twice with similar results.