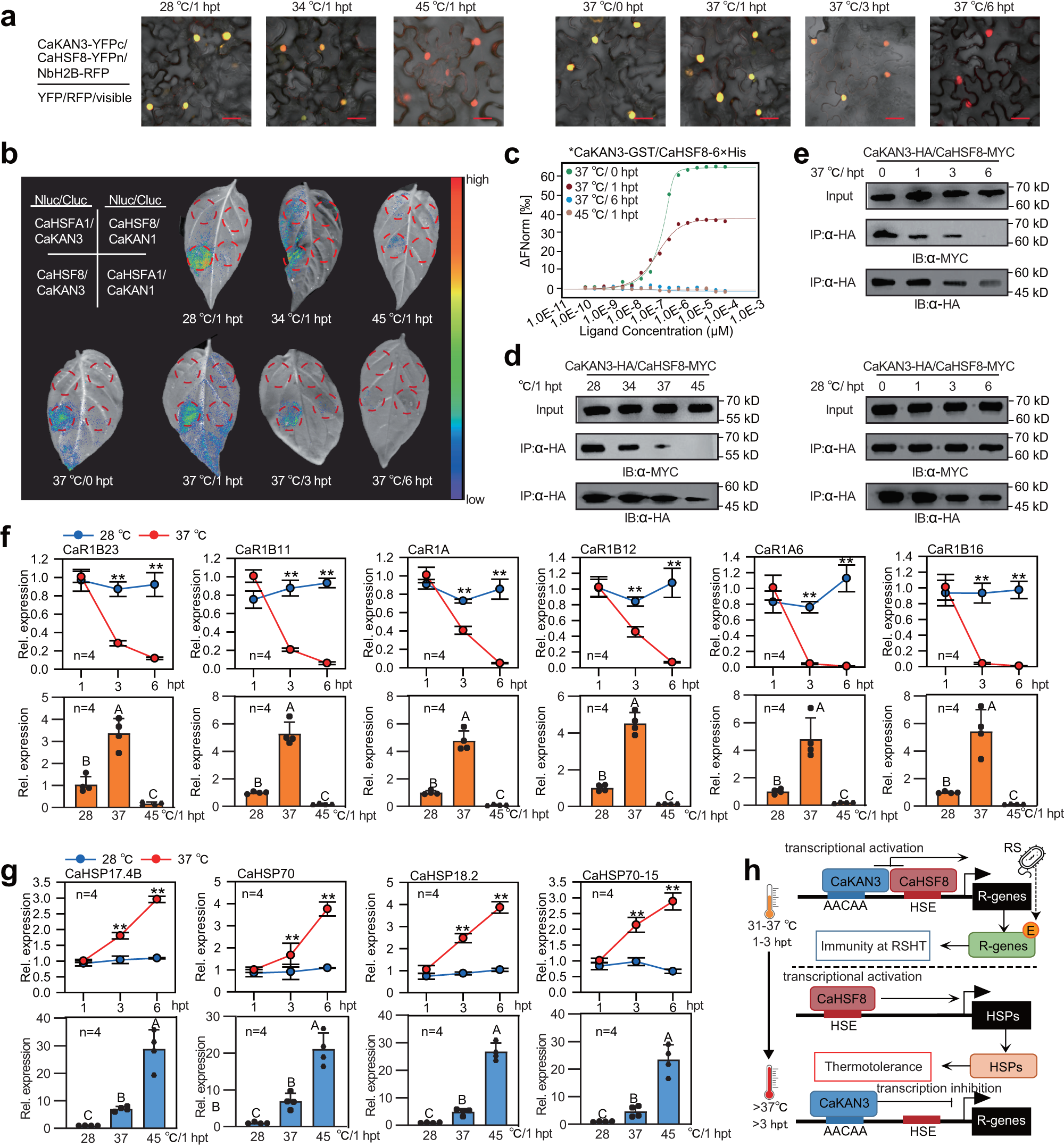
Fig. 5: CaHSF8 was differentially associated with CaKAN3 in a temperature-dependent manner to coordinately activate NLR genes and HSPs.

a The data from BiFC showed that the interaction between CaKAN3 and CaHSF8 weakened as the temperature rose from 28 to 45 °C, and this interaction also weakened at 37 °C with time from 0 to 6 hpt. The experiment was carried out once. b Analysis of the interaction intensity between CaKAN3 and CaHSF8 under treatment at 28, 34, or 45 °C at 1 hpt and 1, 3, or 6 hpt at 37 °C. CaKAN3 fused with the C-terminus of Luc (LUCc) was coexpressed with CaHSF8 fused with the N-terminus of Luc (LUCN) in N. benthamiana leaves by GV3101 cells carrying different plasmids (using CaHSFA1-LUCN and CaKAN4-LUCc as negative controls). c CaKAN3-GST exhibited a reduced binding affinity to CaHSF8 at 37 °C/1 hpt compared to 37 °C/0 hpt, and CaKAN3-GST did not bind CaHSF8 at 37 °C/6 hpt or 45 °C/1 hpt by MST assay. d, e Analysis of the interaction intensity between CaKAN3 and CaHSF8 in vivo under treatment at 28, 34, 37, or 45 °C at 1 hpt and under treatment at 37 °C at 1, 3, and 6 hpt, as determined by co-IP assay. The same amounts of proteins isolated from pepper leaves transiently overexpressing CaHSF8-Myc and CaKAN3-HA were used, and the interacting partners of CaHSF8 were immunoprecipitated with an antibody against Myc. The presence of CaKAN3 in the protein complex was assayed by western blotting using an antibody against HA. f The transcript levels of the 6 tested NLR genes under transient overexpression of CaHSF8 at 1, 3 and 6 hpt of 28 or 37 °C treatment and under treatment at 28, 37 or 45 °C at 1 hpt. g Transcript levels of HSPs under transient overexpression of CaHSF8 under 28 or 37 °C treatment at 1, 3 or 6 hpt and under 28, 37 or 45 °C treatment at 1 hpt. h The mechanisms controlling the coordinative and context-specific activation of high-temperature-specific pepper immunity against RSI and thermotolerance mediated by differential CaKAN3-CaHSF8 association. In f and g, data are shown as the means ± standard errors of four replicates. Different uppercase letters or asterisks above the bars indicate significant differences (P < 0.01) by Fisher’s protected LSD or t test. Source data are provided as a Source Data file. In d and e, the experiment was carried out twice with similar results. All replicates were from different plants.