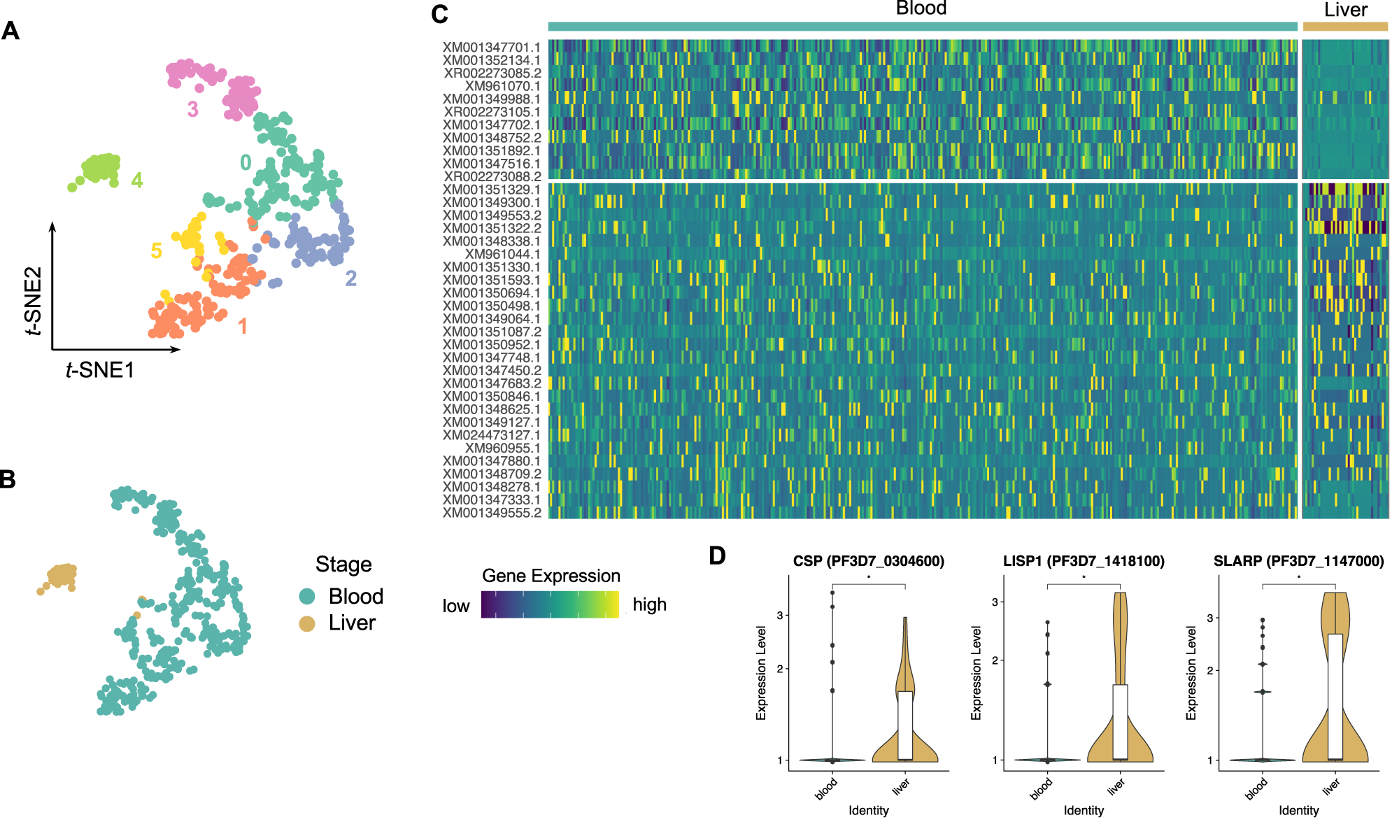
Fig. 4: Single-cell transcriptomics shows Pf-liver stage-specific gene-expression pattern.

A, B Parasite-derived t-SNE maps of individual cells showing Seurat cell clusters (A; n = 395 cells; cluster 0, n = 109 cells; cluster 1, n = 90 cells; cluster 2, n = 66 cells; cluster 3, n = 63 cells; cluster 4, n = 36 cells; cluster 5, n = 31 cells) and infected HepOrg cells (Pf liver stage; n = 40 cells) or erythrocytes (Pf blood stage; n = 355 cells), respectively B. Cluster 4 is enriched in infected cells from HepOrgs, while the remaining clusters mostly contain red blood cells. C Heatmap showing differentially expressed (DE) genes between liver and blood stage. D Violin plots showing DE genes enriched in the liver stage compared to the blood stage. Two-sided Mann–Whitney U (Wilcoxon rank-sum) test: *p < 0.05. CSP, p = 0.019; LISP1, p = 0.031; SLARP, p = 0.031. Box plots in D indicate the median (Q2), 25th percentile (Q1) and 75th percentile (Q3) with the whiskers showing the minimum (Q1 – 1.5 × interquartile range) and maximum (Q3 + 1.5 × interquartile range). See also Supplementary Data 4. Source data are provided as a Source data file and Supplementary Data 7.