Fig. 5: SAProsome effectively inhibited tumor metastasis and recurrence after surgery.
From: Chemically programmed STING-activating nano-liposomal vesicles improve anticancer immunity

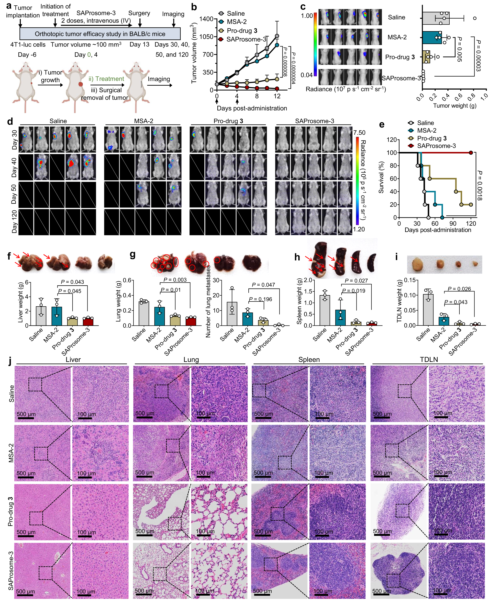
a Schematic illustration of STING-activating immunotherapy for the treatment of spontaneous tumor metastases in the orthotopic 4T1 breast tumor model. 4T1-luc cells (2.0 × 105) were inoculated into the mammary fat pads of syngeneic BALB/c mice. When 4T1 tumors reached ~100 mm3 in volume, mice were treated with saline (intravenous injection), free MSA-2 (oral administration), pro-drug 3 (oral administration), or SAProsome-3 (intravenous injection) on days 0 and 4. On day 12, the primary orthotopic tumors were surgically resected in each mouse for further tracking the metastases of 4T1-luc cancer cells. Created with BioRender.com. b Primary tumor-growth curves of 4T1 tumor-bearing mice in different treatment groups (n = 5 mice/group). Data are presented as the mean ± s.d. and statistical significance was determined using one-way analysis of variance (ANOVA). c In vivo bioluminescence images of tumor-bearing mice (left panel) before surgery and excised primary tumor weights (right panel). n = 5 biologically independent animals. Data are presented as the mean ± s.d. and statistical significance was determined using one-way ANOVA. d Whole-body bioluminescence imaging to track the tumor burden in various drug-treated mice. e Mouse survival was monitored over the course of 120 days after surgery (n = 5 mice/group, log-rank Mantel–Cox test). f–i Weights of organs, including those of the liver (f), lung (g), spleen (h), and tumor-draining lymph nodes (TDLN) (i) in each treatment group. Mice were euthanized on day 30 for organ excision (n = 3 mice/group). Inset: representative photographs of harvested organs. Numbers of metastatic foci in lungs were counted (g). Red arrows or circles indicate tumor metastases. Data are presented as the mean ± s.d. and statistical significance was calculated by one-way ANOVA. j Histological analysis of organ sections using H&E staining to examine metastasis. The images on the right panel are the enlargement of the region in the black rectangle. Triplicates were performed independently with similar results. Source data are provided as a Source data file.