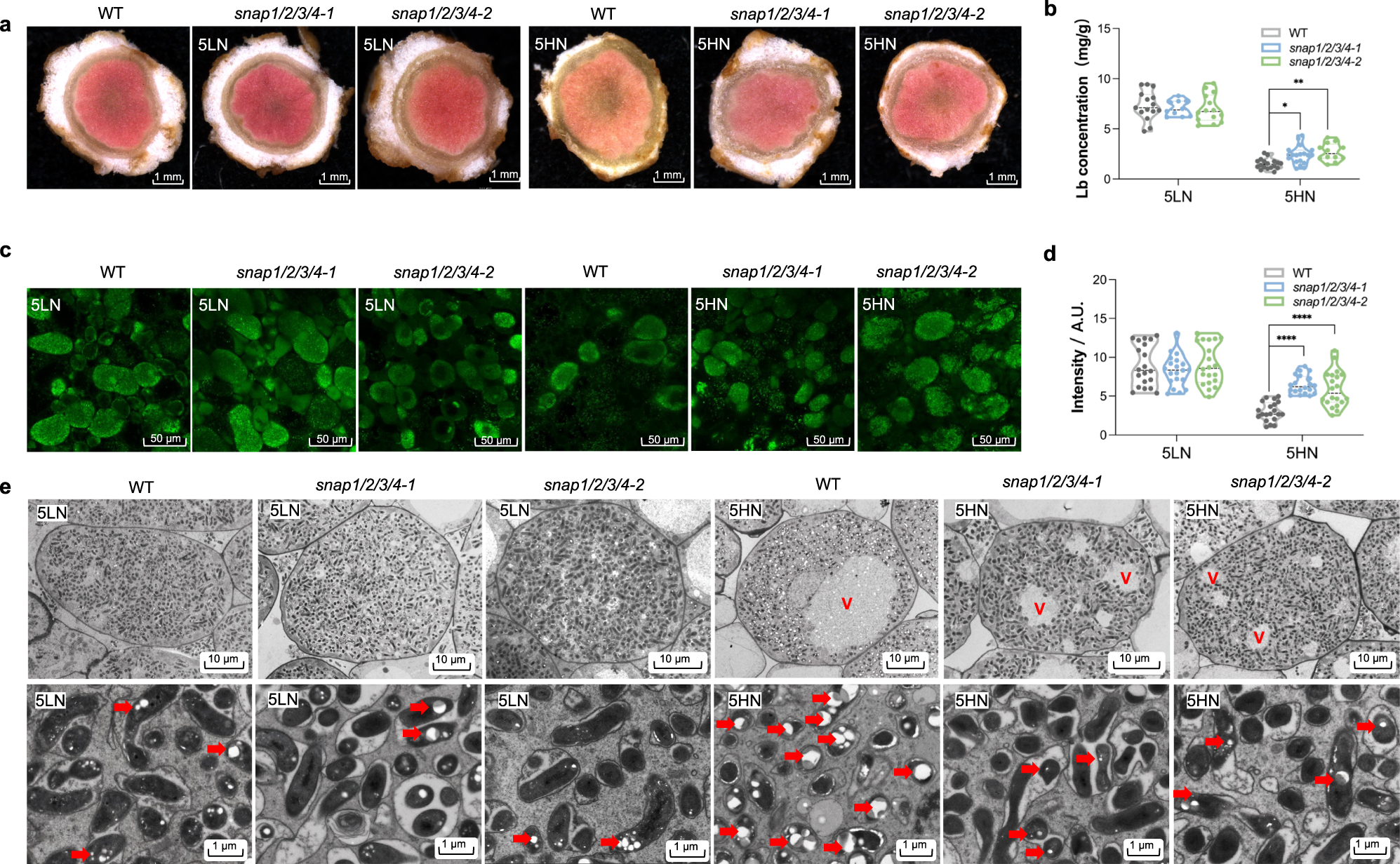
Fig. 4: snap1/2/3/4 quadruple mutations alleviate N-induced nodule senescence.

a Cross section observation of mature nodules from WT and two snap1/2/3/4 mutants under 5LN and 5HN treatments. More sections were shown in Supplementary Fig. 1b. b Statistical summary of leghemoglobin content of nodule samples under 5LN and 5HN treatments. At least 10 values of each sample were shown. c SYTO9 staining for rhizobia in mature nodules from WT and two snap1/2/3/4 mutants under 5LN and 5HN treatments. More sections of SYTO9 staining were shown in Supplementary Fig. 3b. d fluorescence intensity of nodule samples under 5LN and 5HN treatments. The 20 values of each sample were shown. e Transmission electron micrographs of mature nodules of WT and two snap1/2/3/4 mutants under 5LN and 5HN treatments. More micrographs were shown in Supplementary Fig. 5b. Up panel: Scale bar = 10 μm; down panel: Scale bar = 1 μm. V lytic vacuolar compartments. PHB was indicated by red arrow. Statistically significant differences performed in this figure used Student’s t-test (two-tailed). *P < 0.05, **P < 0.01, ***P < 0.001, ****P < 0.0001. Source data underlying b and d are provided as a Source Data file.