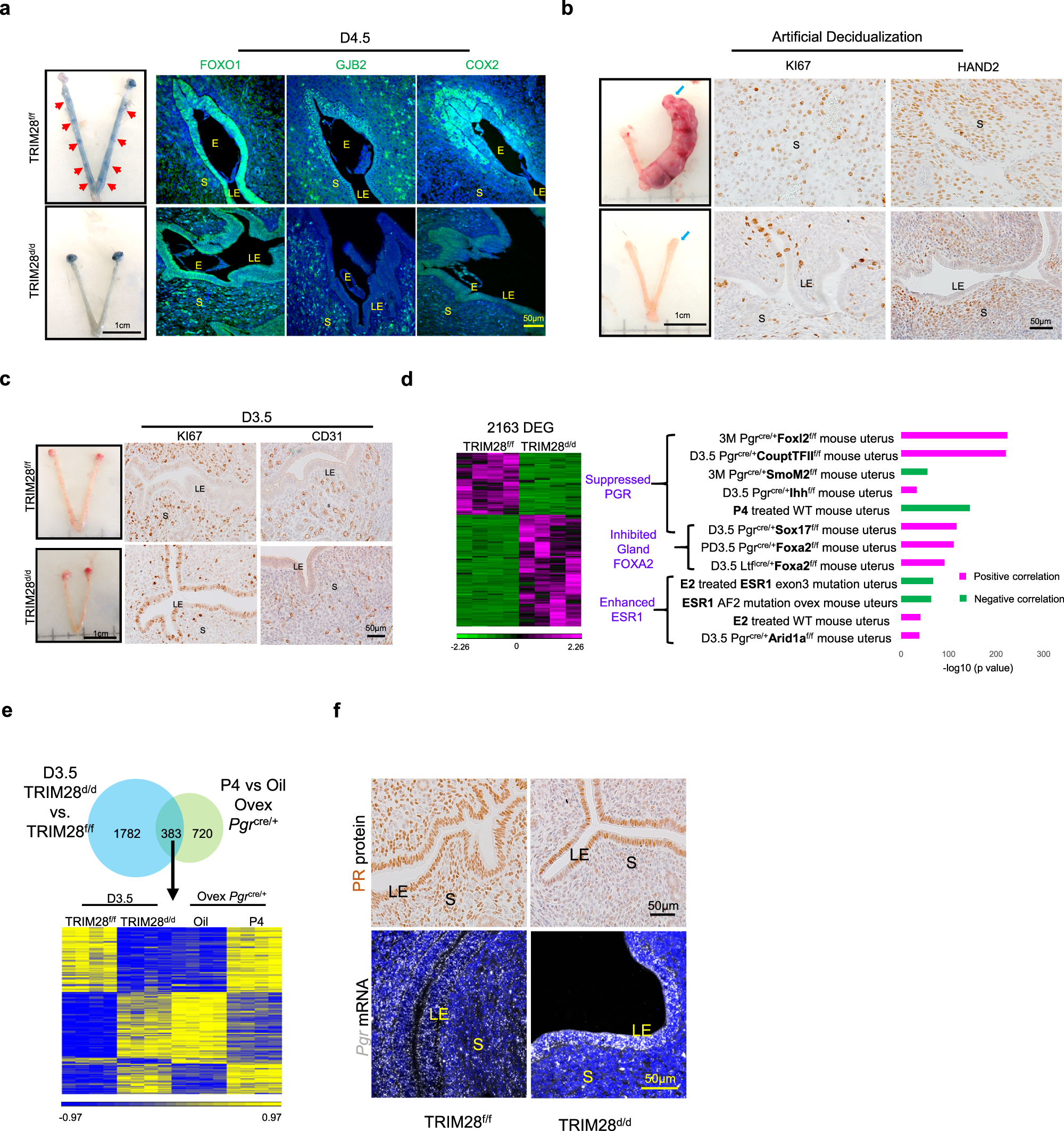
Fig. 3: TRIM28 deletion impaired decidualization and steroid signaling in mouse uterus.
From: TRIM28 modulates nuclear receptor signaling to regulate uterine function

a The representative pictures and immunofluorescence of FOXO1, GJB2, and COX2 at D4.5 uterus. Red arrows pointed to the embryo implantation sites. b The representative uterine pictures and Immunohistochemistry (IHC) of KI67 and HAND2 of decidual uterus upon artificial decidualization. Blue arrow pointed to the decidual horn. c The Immunohistochemistry of proliferative marker KI67 and endothelial marker CD31 at D3.5. d Heatmap and top altered pathways in TRIM28d/d mice at D3.5 based on RNA-seq data. e The comparison of transcriptome from D3.5 TRIM28d/d mice and P4 (progesterone) treated ovariectomized Pgrcre/+mice. f Immunohistochemistry of PR and in situ hybridization of Pgr. E Embryo, LE Luminal epithelium, S Stroma. IHC was repeat in three different mice per group with similar results.