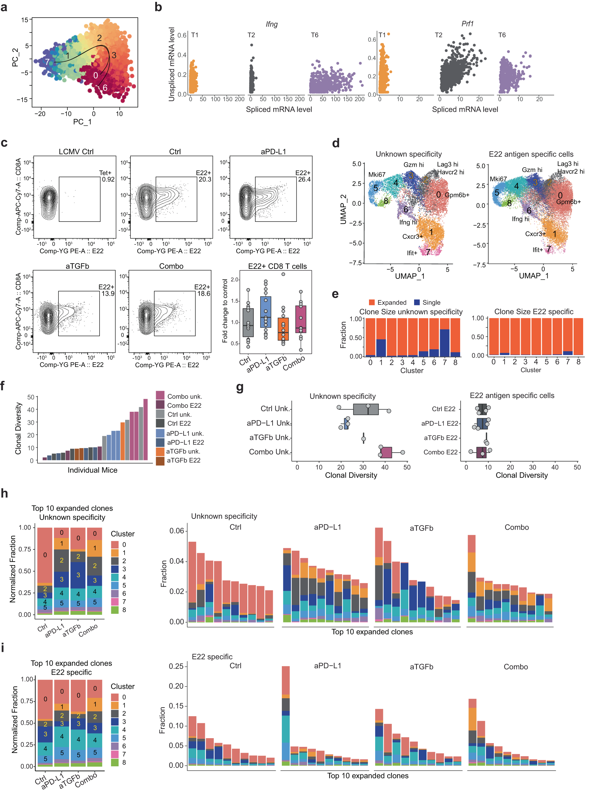
Fig. 4: TSCL are precursors of diverse transcriptional states.

a Cells as in Fig. 2a, here in PCA space and colored by pseudo time. Trajectory is given by smoothed curves. b Quantification of spliced vs unspliced Ifng (left) and Prf1 (right) expression in cells colored by cluster from (a) for clusters T1, T2, and T6. c Flow cytometry analysis of E22-specific CD8 T cells at day 7 after initiation of treatment. Representative plots with flow cytometry control performed using an irrelevant tetramer (LCMV Ctrl). At the bottom right: quantification of the E22-specific CD8 T cells in the four groups of treatments (% of E22+ cells in the CD8 T cells, fold change over average of the control group: y axis; groups: x axis; data from two independent experiments, Ctrl n = 14; aPD-L1 n = 15; aTGFb n = 14; Combo n = 12). d (Left) UMAP of 10,521 CD8 T cells (dots) of unknown specificity from a single-cell RNA/TCR experiment colored by cluster. (Right) UMAP of 25,005 CD8 T cells specific for E22 in the same UMAP space as on the left and colored by cluster membership. e Quantification of the fraction of cells in each cluster that are either single TCR clones or expanded (>1 cell with clonotype) for unknown specificity (left) and E22-specific cells (right). f Clonal diversity as mean Hill diversity index (y axis) per mouse (bar) for unknown specificity and E22-specific cells. Mice are ranked by clonal diversity (x axis). g Distribution of clonal diversity (x axis) per animal for unknown specificity (left; Ctrl n = 3, aPD-L1 n = 3, aTGFb n = 1, Combo n = 3) and E22-specific cells (right; Ctrl n = 4; aPD-L1 n = 4; aTGFb n = 2; Combo n = 3) for each of the four treatment groups. h (Left) Fraction of cells assigned to a particular transcriptional cluster based on CD8 T cells from the 10 most expanded clones in each treatment group. (Right) Fraction of CD8 T cells assigned to each of the 10 most expanded clones in every group (one bar per clone) colored by transcriptional cluster membership. Both figures for T cells with unknown specificity. i Same as in (h) but for E22-specific cells. Source data are provided as a Source Data file. Ctrl = control (anti-GP120), aPD-L1 = anti-PD-L1, aTGFb = anti-TGFβ, combo = combination anti-PD-L1 + anti-TGFβ. c, g Whiskers represent the minimum and maximum (unless points extend 1.5 * IQR from the hinge, then shown as individual points), the box represents the interquartile range, and the center line represents the median.