Fig. 4: Flexible elements underlie memory specificity of spiking sequences.
From: Backbone spiking sequence as a basis for preplay, replay, and default states in human cortex

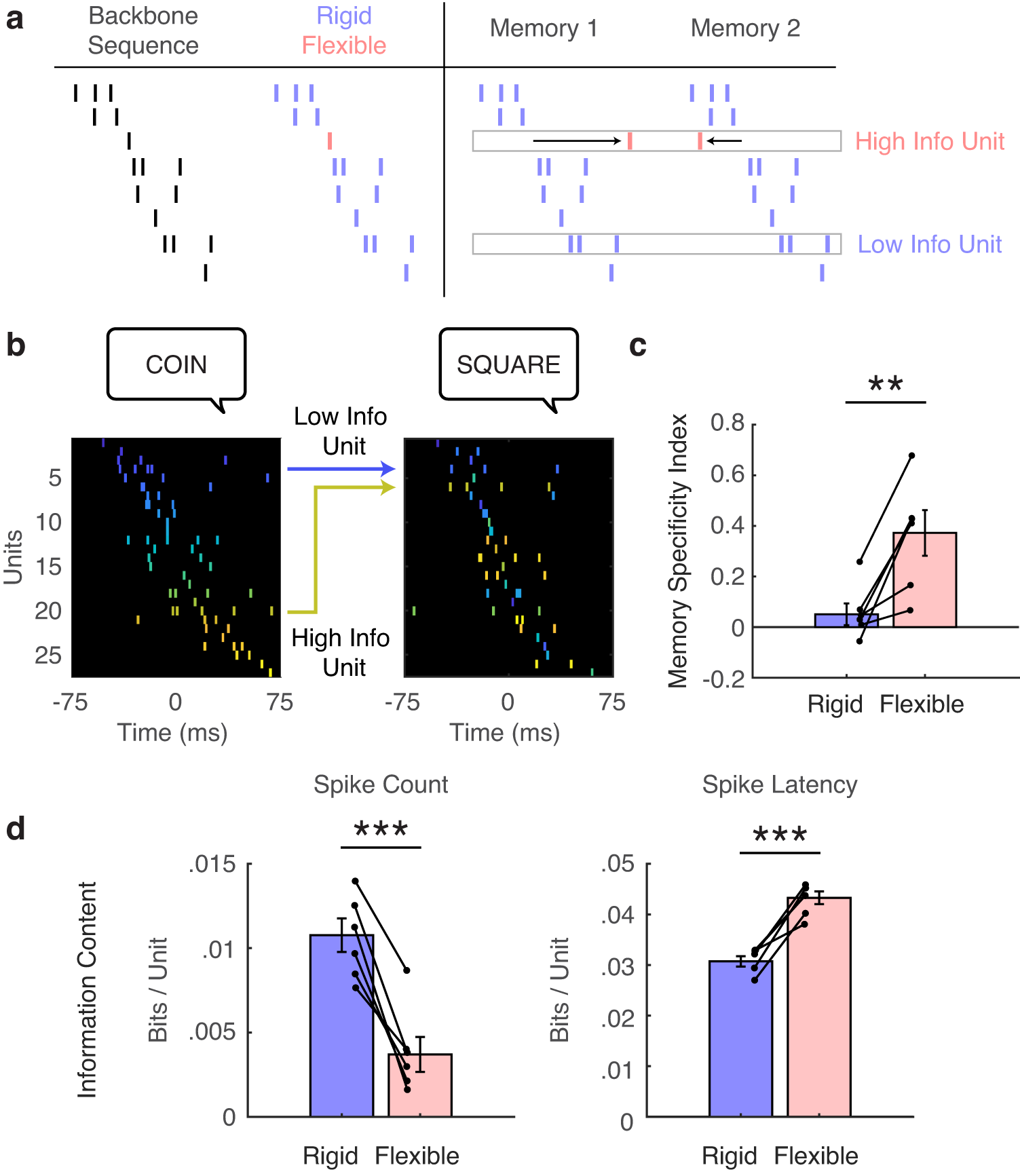
a Conceptual diagram depicting how backbone sequences are composed of rigid and flexible elements (left) and how flexible elements may rearrange to form memory-specific sequences (right). Rigid units are shown in purple and flexible units are shown in pink. b Example of two sequences taken from separate successful memory retrieval trials. Cooler and hotter colors correspond, respectively, to earlier and later in the first sequence, and this unit color mapping was applied to the second sequence in order to emphasize rearrangement of the units from the first sequence to create the second sequence. The blue arrow indicates a unit that was completely rigid in its rank position between the first and second memory, whereas the yellow arrow indicates a flexible unit that rearranged for the second memory (low and high information content respectively). c Memory specificity index was significantly greater for flexible units compared to rigid units, indicating that removal of flexible units has a much greater effect on the resultant specificity of spiking sequences corresponding to each memory (two-sided t-test, t(5) = 4.37, p = 0.007). (**) indicates p < 0.01. Error bars indicate SEM across participants. d Average information content for rigid and flexible units in retrieval sequences. Information is displayed as bits/unit, calculated for both spike count (left; two-sided t-test, t(5) = 7.48, p < 0.001) and spike latency (right; two-sided t-test, t(5) = 7.97, p < 0.001). (***) indicates p < 0.001. Error bars indicate SEM across participants. N = 6 participants for all statistical tests in this figure.