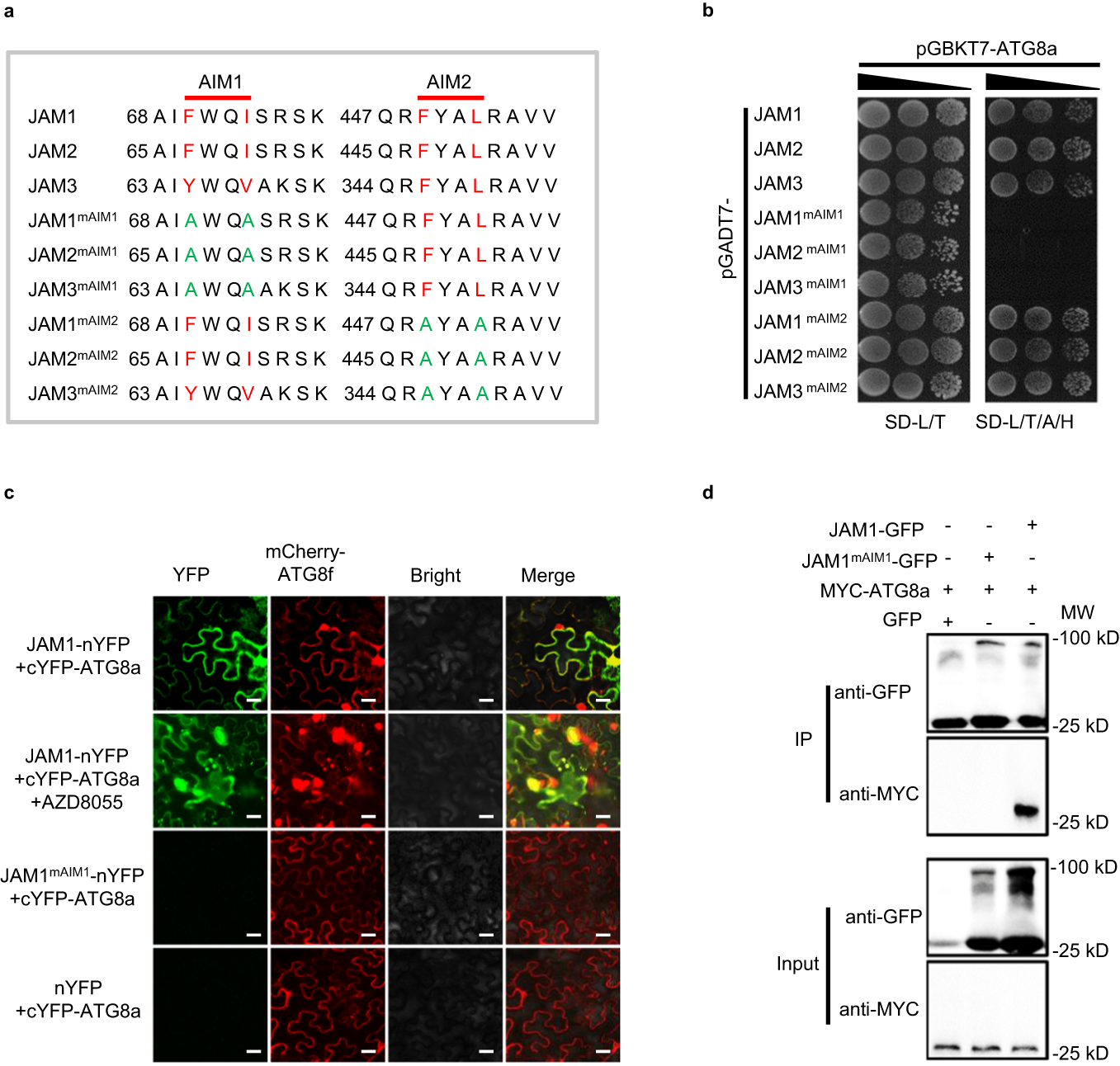
Fig. 2: JAM proteins interact with ATG8a via AIM.
From: Autophagy promotes jasmonate-mediated defense against nematodes

a Two conserved AIMs (AIM1 and AIM2) and mutant AIMs (mAIM1 and mAIM2) of tomato JAM1, JAM2 and JAM3. Mutation sites are highlighted in green. b Yeast two-hybrid assays of the interaction between ATG8a and JAM1/2/3, JAM1/2/3 mAIM1 and JAM1/2/3 mAIM2. Protein-protein interactions were evaluated by the different concentrations of yeast cells growth on selective media lacking Leu (L), Trp (T), Ade (A), and His (H) (SD-L/T/A/H). c Bimolecular fluorescence complementation assays of the interaction between ATG8a and JAM1 or JAM1mAIM1. mCherry-ATG8f acts as a marker for autophagosomes. The YFP and mCherry signals were observed under confocal microscopy 48 h after infiltration; then the tobacco was treated with the autophagy activator AZD8055 (15 μM) for 3 h to detect the accumulation of autophagosomes. Bars, 50 μm. d Co-immunoprecipitation assays of the interaction between ATG8a and JAM1 or JAM1mAIM1. Total proteins were extracted from N. benthamiana leaves transiently expressing MYC-ATG8a fusions, JAM1-GFP, JAM1mAIM1-GFP, or empty GFP after 48 h of infiltration. The extracted proteins were immunoprecipitated with an anti-GFP antibody and the presence of MYC-ATG8a in the immune complex was determined by immunoblot with anti-MYC antibody. The experiments were repeated twice with similar results (b–d).